立即注册找回密码

QQ登录

只需一步,快速开始

微信登录

微信扫一扫,快速登录

搜索
小桔灯网 门户 资讯中心 杂侃天下 查看内容

创新医疗器械申报资料编写指南+实施总结

2017-1-8 01:27| 编辑: 小桔灯网| 查看: 3151| 评论: 2|来源: 药械法苑

摘要: 为了使国内医疗器械企业更好地理解《创新医疗器械特别审批程序》,更好地利用政策红利,2016年12月15日 CFDA总局制定发布了《创新医疗器械特别审批申报资料编写指南》(以下简称“指南”)。在解析指南之前,让我们 ...
为了使国内医疗器械企业更好地理解《创新医疗器械特别审批程序》,更好地利用政策红利,2016年12月15日 CFDA总局制定发布了《创新医疗器械特别审批申报资料编写指南》(以下简称“指南”)。在解析指南之前,让我们先来看看《创新医疗器械特别审批程序》自2014年3月1日实施以来的情况。

《创新医疗器械特别审批程序》自2014年3月1日实施以来,申请者一时蜂拥,结果大部分申请特殊审批(以下简称“特审”)的品种被“枪毙”,至今通过特审的不足百项。

截至2016年11月25日,CFDA共批准发布了91项医疗器械创新审批目录。其中:
       2014年,共公示了17项,其中5项已批准上市。
       2015年,共公示了29项,其中6项已批准上市。
       2016年至今,共公示了45项,其中4项批准上市。
640.webp.jpg
在通过特审的91项产品中,来自北京、广东、上海、江苏的最多,分别占总数的23%、20、14%和11%。以上四个地区已占到近总数的70%,可见这几个地区的企业在创新医疗器械上所作的努力有多大。
640.webp (1).jpg
值得注意的是,通过特审的产品中10%来自国外企业,不得不说本是为国内企业的特享利好政策,结果被国外分了一杯羹,对国内企业的冲击不可谓不大。

为了使国内医械企业更好地理解《创新医疗器械特别审批程序》的审批要求,获得政策红利,指南的出台可谓用心良苦。我们可以看到,《创新医疗器械特别审批程序》对申请审批材料的每一项要求,均在指南中予以细化;对所需提供资料的内容、类别,均被予以明确指向,甚至包括申报资料格式如何编排,签章的定义,以及电子文档的内容。

有了如此明确详尽的指引,相信认真学习指南后,有意申请创新医疗器械特审的企业将不再因为申请材料的不够完善而影响产品的特审,希望2017年度通过特审的产品将达到一个新的高峰!

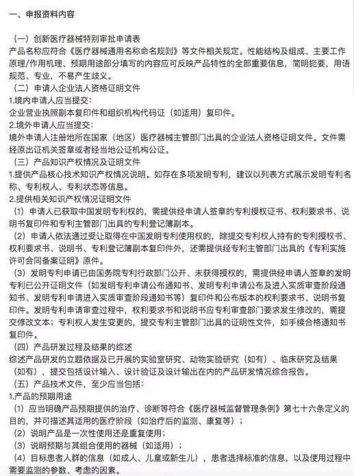
附:《创新医疗器械特别审批申报资料编写指南》全文
640.webp (2).jpg
640.webp (3).jpg
640.webp (4).jpg
640.webp (5).jpg


声明:
1、凡本网注明“来源:小桔灯网”的所有作品,均为本网合法拥有版权或有权使用的作品,转载需联系授权。
2、凡本网注明“来源:XXX(非小桔灯网)”的作品,均转载自其它媒体,转载目的在于传递更多信息,并不代表本网赞同其观点和对其真实性负责。其版权归原作者所有,如有侵权请联系删除。
3、所有再转载者需自行获得原作者授权并注明来源。
发表评论

最新评论

引用 翡翠心情 2017-2-7 13:52
谢谢斑竹哦
引用 huahuaaini132 2020-12-25 08:18
创新是国家越来越支持的医疗器械了

查看全部评论(2)

关闭

官方推荐 上一条 /3 下一条

客服中心 搜索 洽谈合作
返回顶部