立即注册找回密码

QQ登录

只需一步,快速开始

微信登录

微信扫一扫,快速登录

搜索
小桔灯网 门户 资讯中心 法规政策 查看内容

国家药监局发布《医疗器械注册人开展产品不良事件风险评价指导原则》的通告

2020-11-30 14:51| 编辑: 沙糖桔| 查看: 2352| 评论: 0|来源: NMPA

摘要: 为落实《医疗器械不良事件监测和再评价管理办法》(国家市场监督管理总局 国家卫生健康委员会令 第1号)有关要求,规范并指导医疗器械注册人开展医疗器械上市后风险评价工作,国家药品监督管理局组织制定了《医疗器 ...




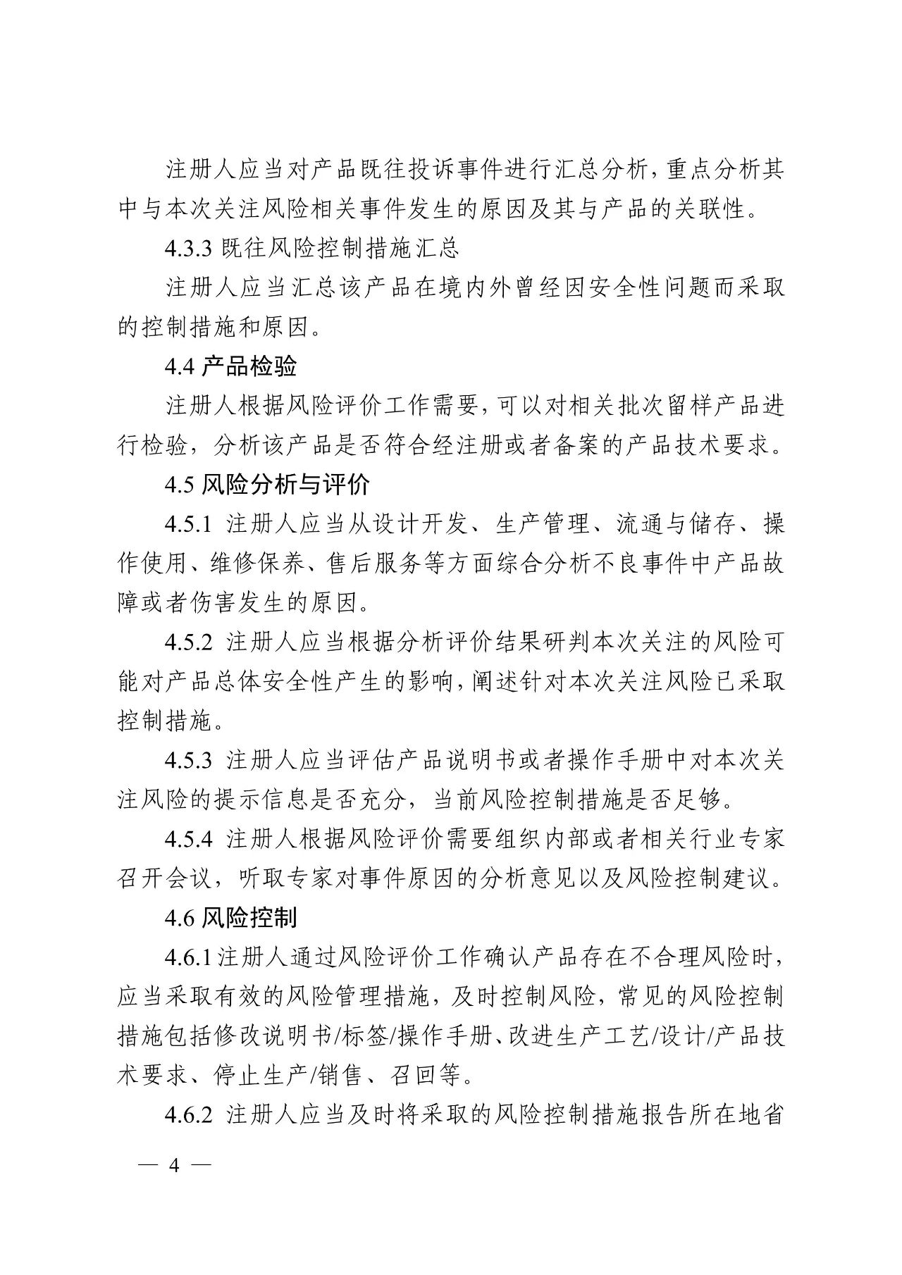
为落实《医疗器械不良事件监测和再评价管理办法》(国家市场监督管理总局 国家卫生健康委员会令 第1号)有关要求,规范并指导医疗器械注册人开展医疗器械上市后风险评价工作,国家药品监督管理局组织制定了《医疗器械注册人开展产品不良事件风险评价指导原则》,现予以发布。

声明:
1、凡本网注明“来源:小桔灯网”的所有作品,均为本网合法拥有版权或有权使用的作品,转载需联系授权。
2、凡本网注明“来源:XXX(非小桔灯网)”的作品,均转载自其它媒体,转载目的在于传递更多信息,并不代表本网赞同其观点和对其真实性负责。其版权归原作者所有,如有侵权请联系删除。
3、所有再转载者需自行获得原作者授权并注明来源。

最新评论

关闭

官方推荐 上一条 /3 下一条

客服中心 搜索 洽谈合作
返回顶部