立即注册找回密码

QQ登录

只需一步,快速开始

微信登录

微信扫一扫,快速登录

搜索
小桔灯网 门户 资讯中心 市场观察 查看内容

安图生物:高端医疗器械,铸造优秀民族品牌

2018-5-8 01:14| 编辑: 小桔灯网| 查看: 7542| 评论: 0|来源: 天风证券

摘要: 杨烨辉/郑薇团队(廖庆阳/潘海洋/王金成/李扬/李沙)联系人:郑薇/李扬投资摘要化学发光行业景气度高,进口替代正当时根据各公司年报测算,2017年中国化学发光市场240亿,占整个IVD行业30%以上的份额,排首位,预计 ...


杨烨辉/郑薇团队(廖庆阳/潘海洋/王金成/李扬/李沙)

联系人:郑薇/李扬

投资摘要

化学发光行业景气度高,进口替代正当时

根据各公司年报测算,2017年中国化学发光市场240亿,占整个IVD行业30%以上的份额,排首位,预计未来3-5年还将保持20-25%高增长,行业景气度高。当前化学发光进口占比较高,占据约90%的市场份额,国产品牌凭借性能提升、技术突破、性价比高等特点正快速蚕食进口品牌市场份额,行业高增长叠加进口替代,化学发光近年来有望实现快速增长,优秀国产公司将充分受益。

安图生物作为一家老牌国产化学发光厂家,在市场发展早期公司是微孔板领域的龙头之一,随后竞争加剧,公司加快研发磁微粒相关仪器和试剂,目前磁微粒已经成为公司的主要收入来源之一,充分享受技术带来的红利。公司A2000和A2000 Plus为200速仪器,定位县级以上医院,满足大样本量的检测需求,根据2017年报,A1000plus和A6(2017年新立项)等系列仪器正在逐步开发,这系列仪器为100速仪器,适合基层医院小样本量使用,有望在2018年底或2019年初上市销售。


流水线加速渗透医院,生化免疫级联是核心

流水线起步于20世纪50年代,到目前已经发展了半个多世纪。Kalorama预测2016年全球市场约为70亿美金,2009-2017年增速为5%,其中金砖四国增长最快。流水线大约2009年开始进入中国,进入中国的前几年,由于市场需求还未完全释放,接受程度也在培育和酝酿,在2012年开始,流水线开始迅速铺开。

生化免疫级联,要求生化设备和免疫设备性能都要达到临床需求,级联面对的客户群都以中高端医院为主,样本通量的需求相对较高,因此高速生化仪必不可少。安图生物通过收购盛世君晖,获得东芝生化仪中国区独家代理权,收购百奥泰康75%股权,取得生化检测产品线,闭合生化产业链,为流水线做铺垫。根据2017年报,全自动联检系统中的Autowomo及配套试剂已完成注册并上市,其余仪器及配套试剂均正在逐步开发。


一季度业绩高增长,全年可期

公司发布2018年一季报,Q1实现营收4.16亿元,同比增长71.87%,归母净利润为0.96亿元,同比增长42.43%,扣非后归母净利润为0.91亿元,同比增长52.88%,业绩的快速增长主要系一方面公司并购致收入增加;另一方面公司磁微粒化学发光检测试剂收入持续增长,同时我们认为一季度流感行情带动微生物检测及代理产品vircell九项呼吸道感染病原体检测的快速增长。


估值与评级

我们预计18-20年EPS为1.39、1.78、2.20元,维持“买入”评级。


风险提示:产品销售不达预期的风险;新产品注册上市进展不达预期等


正    文

1. 多年深耕化学发光,行业地位显赫

公司成立于1999年,专注于体外诊断试剂和仪器的研发、生产、销售及服务,产品涵盖免疫诊断、微生物检测、生化诊断等检测领域。经过了17年跨越式发展,2016年9月1日郑州安图生物工程股份有限公司在上海证券交易所挂牌上市。

根据Wind,2017年公司实现营业收入14亿元,同比增长 42.84%;归属于母公司股东的净利润为 4.47亿元,同比增长27.68%。公司收入增长主要有2方面原因:1.收购东芝生化仪(现佳能医疗生化仪系列产品)的中国区销售代理业务致收入增加;2.公司磁微粒化学发光检测试剂收入持续增长,化学发光逐步实行国产迅速放量。

近五年来,公司扣非后归母净利润处于比较高增速,2017年扣非后归母净利润为4.14亿元,同比增长23.59%。2011年以来,整体毛利率处于高位且基本保持稳定,2017年产品整体毛利率为67.5%,相比于2016年72%有所下降,主要是由于并购盛世君晖,产品结构变化导至毛利率有所下降。

根据Wind,公司2017年体外诊断的营业收入为13.38亿元,增长43.20%;试剂类的营业收入为11.59亿元,同比增长28.22%,毛利率提高至76.16%;2017年仪器收入增长迅速,为1.79亿元,增速为485.15%,毛利率有所下降为24.89%。

公司专业从事体外诊断试剂及仪器的研发、生产和销售,形成了以免疫诊断产品为主、微生物检测产品特色发展的格局,产品品种齐全,能够为临床诊断提供一系列解决方案。目前公司的主要产品包括体外诊断试剂以及各类仪器,按照检测方法或应用领域分类。试剂类的产品毛利率高,公司多年整体毛利率保持70%以上,收入稳定。微孔板化学发光诊断试剂毛利率最高,代理产品毛利率也在稳步提升。

公司地处河南郑州,借助低于优势,在经济较为发达地区中南和华东片区深耕多年,2017年合计贡献7.61亿元的收入,占总收入比例57.7%。其他区域占比较小,但是2017年占比均出现不同比例增加,也处于快速增长阶段。

根据Wind,2017年中国区收入为13.17亿元,同比增长45.1%,除了中南部优势区域保持较高增长,其余区域也在快速放量,尤其是华北和东北经济发达区域,增速超过70%。各区域均衡发展,有利于产品迅速放量,尤其是新产品的放量。受区域经济发展水平影响,体外诊断行业消费呈现出一定的地域特征,需求市场主要集中在东南沿海地区以及医疗服务水平较高的各省一、二线城市。

公司发布2018年一季报,Q1实现营收4.16亿元,同比增长71.87%,归母净利润为0.96亿元,同比增长42.43%,扣非后归母净利润为0.91亿元,同比增长52.88%,业绩的快速增长主要系一方面公司并购致收入增加;另一方面公司磁微粒化学发光检测试剂收入持续增长,同时我们认为一季度流感行情带动微生物检测及代理产品vircell九项呼吸道感染病原体检测的快速增长。

2018Q1销售费用的增加主要系随着营业收入增加,工资、差旅等费用随之增加,管理费用的增加主要系研发费用增加。

2. 化学发光是公司业绩增长的基石

免疫诊断是通过物体对抗原物质免疫应答性从而诊断各种疾病和测定免疫状态,主要应用于可用于传染性疾病诊断、肿瘤诊断、内分泌功能诊断、心脑血管疾病诊断、优生优育诊断、自身免疫疾病检测、过敏原检测、药物检测、血型鉴定等;是体外诊断中品种最多的,主要包括放射免疫、酶联免疫、荧光免疫、化学发光、胶体金等。随着临床的进一步发展,免疫检测逐渐从科研走向临床,市场不断扩大,到目前为止,免疫市场已经超过了生化市场,成为IVD中市场容量最大的一个领域。

2.1. 免疫市场内生增长的动力,夯实化学发光增长基础

根据各公司年报测算,2017年,中国化学发光市场容量240亿元,占整个体外诊断行业30%以上,2011-2017年复合增长率为29%,预计未来3-5年,随着分级诊疗的不断推进,化学发光依然可以保持20-25%的行业高增长,国内厂家有望突围。

目前中国在化学发光领域,常见的品牌约有15家,其中10家是外企,占据90%的市场份额,四大巨头(罗氏、雅培、贝克曼、西门子)占据超过75%的市场份额,市场集中度很高。

尽管外企凭借成熟的技术积累和优秀的产品质量长期占据国内化学发光市场高地,但是国内企业仍然砥砺前行。自2011年新产业发布第一台国产全自动化学发光仪,国内企业已经撬开了外企的铜墙铁壁,2011-2015年国产化学发光容量增速明显高于进口品牌。根据CFDA,到目前为止,获得CFDA批件的国产化学发光仪器制造厂家超过60家,但是产品高低有别,规模达到上亿的国产仪器制造企业仅为5家。

随着国产品牌技术和性能的不断提升,以及医改的前行,收费标准端的下调是大势所趋。外资企业镇守现有技术和市场优势将面临巨大的挑战,国产品牌的适时崛起,会带来持续的、巨大的投资价值。

2.2. 公司竞争优势明显,化学发光领先企业

安图生物采用“技术+产品线+渠道”全方位发展模式,坚持仪器和试剂共同发展的模式,形成以免疫诊断产品为主、微生物检测产品特色发展的格局,并向产业链上游核心原材料领域拓展,以取得全方位的竞争优势。

2.2.1. 产品齐全度高

经过了多年的发展,公司已经形成了丰富的产品框架,基本涵盖临床化学发光检测所需的各类仪器和试剂盒。根据2017年报,截止2017年底,公司获得436项产品注册(备案)证书;其中免疫检测产品203项,微生物检测产品88项,生化检测产品139项,其他产品6项。

按照检测方法或应用领域分类,体外诊断试剂主要分为免疫和微生物两大类,免疫诊断试剂包括板式化学发光检测试剂、磁微粒化学发光检测试剂、酶联免疫检测试剂、免疫荧光检测试剂和胶体金检测试剂。试剂品种涉及传染病、肿瘤、生殖内分泌、甲状腺功能、肝纤维化、优生优育、糖尿病、高血压、心脏病、泌尿生殖道疾病、呼吸系统疾病以及细菌分离培养、鉴定和药敏分析等多个检测方向;相关配套仪器涵盖了化学发光免疫分析仪、酶标仪、洗板机、联检分析仪、全自动样品处理系统、全自动化学发光测定仪以及自动化血培养系统等产品。

2.2.2. 仪器技术领先

公司一直坚持试剂与仪器共同发展,在仪器方面积累了丰富的研发及技术经验,公司体外诊断仪器和自动化检测系统集成的技术水平处于国内领先地位。

在市场发展早期,安图是微孔板化学发光仪器和试剂领域的龙头之一,尽管近两年微孔板收入增速略有回落,但是收入占比大,仍然是安图主要的收入来源之一。根据2017年报,目前安图的微孔板免疫诊断产品(含酶联免疫产品和微孔板化学发光产品)拥有95项注册证书,竞争优势明显。该类产品可为临床医院、体检、第三方独立实验室、疾病控制、人口与计划生育等市场提供低成本、大通量解决方案。

后来随着外企带着新技术、新产品进入中国,在产品质量、检测速度、操作简便等方面更优于国内已有产品,因此外国品牌快速占领市场。在意识到仪器薄弱之后,公司积极投入研发,经过多年的研发,推出了基于单个检测管理下达200测试/小时的全自动化学发光测定仪,现已获得了88项磁微粒化学发光诊断产品的注册(备案)证书。开发成功的系列磁微粒化学发光体外诊断试剂,与全自动化学发光测定仪进行系统整合,以其灵敏度高、检测时间短、分析变异小等优势,最终形成达到进口全自动化学发光产品性能指标的集成检测系统。

2.2.3. 研发创新优势

作为一家技术领先型的公司,安图长期保持充足的科研投入。根据2017年报,2017年公司研发投入持续增加达1.48亿元,同比增长42.1%,占总收入的10.5%,其中费用化支出为1.42亿,资本化支出为500百万。截止2017年底,公司获得436项产品注册(备案)证书;其中免疫检测产品203项,微生物检测产品88项,生化检测产品139项,其他产品6项。

公司主要研发项目是全自动磁微粒化学发光免疫检测系统,包含两款全自动磁微粒化学发光仪及配套试剂,用于传染病、肿瘤、呼吸道疾病、自身免疫性肝病、骨代谢、贫血、高血压、优生优育等疾病标志物的检测。根据2017年报,在免疫诊断方面,目前正在研发的全自动磁微粒化学发光免疫检测系统,多款仪器中A2000plus已完成注册并上市,A1000和A6(2017年新立项)等系列仪器正在逐步开发;配套试剂中53个试剂正在开发(2017年新立4项),其余均已完成注册并上市或拟上市。公司的微孔板免疫检测产品(含酶联免疫产品和微孔板化学发光产品)拥有95项注册证书。并且公司推出了基于单个检测管理下达200测试/小时的全自动化学发光测定仪,并已获得了88项磁微粒化学发光检测产品的注册(备案)证书。

另一方面,生物活性材料(主要包括抗原、抗体等)作为免疫类体外诊断试剂的关键原材料,直接影响着产品的质量。历经数年的技术攻坚,公司已掌握了单克隆抗体、多克隆抗体、基因重组抗原及天然抗原的设计、表达、纯化、标记、筛选、保存、使用等一整套技术,具备核心竞争力。

2.3. 仪器投放加速,试剂放量可期

2014年以来,安图生物化学发光仪单年投放量逐年提升,相比于国产主要竞争对手迈克生物和新产业,安图生物仪投放增速较高。化学发光属于封闭式系统,仪器需和试剂配套使用,前期通过投放仪器,后期试剂逐步放量,逐步提高单台产品。根据年报测算,目前安图生物单台产出约为30万元,叠加仪器快速投放,未来有望加速业绩成长。

化学发光业务是安图生物的基石,由原有微孔板化学发光通过自主研发,开发出磁微粒化学发光,为公司带来业绩新增量。化学发光领域竞争激烈,技术日新月异,新技术优势明显,对于传统技术替代  情况普遍,安图生物凭借充足的研发投入、丰富的技术储备、扎实的人才积累等因素,实现技术突破,享受技术红利。

3. 传统检测试剂+新型国产质谱仪=安图全微生物检测链条

微生物检测主要是对感染性疾病的病原体或病原体的代谢物进行分析和检测,目的是为临床治疗提供治疗依据,可以在抗菌药物治疗过程中能够选择最适合患者的药物及治疗方法,降低出现重复试药而产生抗药性的几率。

微生物检测产品包括检测试剂和检测仪器两个部分,试剂用于呈现反应以便观察,仪器用于测量相应结果,将检测流程化减少人工投入。检测试剂从工艺角度可以分为三类:培养类检测试剂、药敏检测试剂、快速检测类试剂。

3.1.微生物“横行霸道”,检测“百折千回”

病原微生物是指可以侵犯人体、动物、植物等,引起感染甚至致病的微生物,分为八大类,包括为真菌、放线菌、螺旋体、细菌、立克次氏体、衣原体、病毒和支原体。曾经席卷全球,18世纪仅在欧洲就造成了超过1.5亿人死亡的天花病毒,就是病原微生物其中一种。近年来,SARS、H5N1、手足口病毒的爆发引起了社会各界对病原微生物的高度重视。

病原微生物致病原理

人类身上本身具有一定数量的常居菌群,大部分无致病性,与人类长期共生,有规律的定居在特定部位。来自周围环境的微生物称为过路菌群,由非致病和潜在致病微生物组成。当常居菌群由于各种原因发生紊乱时,过路菌群可能大量繁殖并引发疾病。

病原微生物与传染病联系紧密

病原微生物导至的传染病并不罕见,不同的传染病都由不同的病原微生物引起,每年造成全球范围数百万人的死亡,疾病早期的微生物检测鉴定和治疗期间的药物筛选显得十分重要。

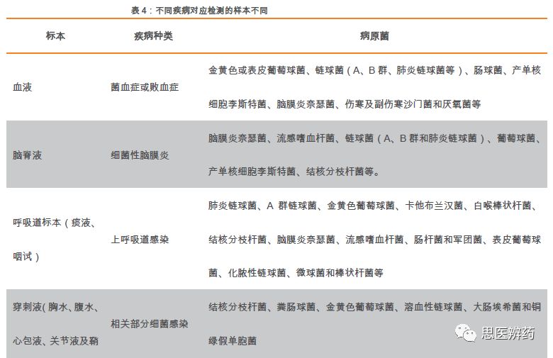
临床微生物检验项目多达152项,检测样本类型多样化

临床微生物实验室是对病原微生物进行分离、培养和鉴定等工作的特殊场所,我国医疗机构常规临床微生物检测项目一共有7类,共计152项,其中细菌检测81项,占比为52.5%。

由于感染部位不同,不同疾病检测的样本不同,样本类型主要包括血液、脑脊液、呼吸道标本(痰液、咽试)、穿刺液(胸水、腹水、心包液、关节液及鞘膜液等)、尿液、生殖道标本、粪便和脓液及创伤感染分泌物。

检测技术各显神通

在产业不断向前发展的过程中,临床的需求推动新技术的出现,除了传统技术,免疫学检测逐渐展示舞台,相比于传统方法,免疫学检测提高了敏感性和特异性,应用范围更加广泛。技术的发展不会止步不前,目前基因测序技术和质谱技术的应用再一次推动产业冲击高峰。

微生物检测产业40年风雨,业务单一企业难以为继

中国微生物检测产业经历近40年的发展,从无到有,从弱到强,新技术不断出现,应用领域逐步拓宽,现在整个产业仍然处于高速发展阶段。

3.2.传统检测流程可优化及市场可观,造就安图未来发展方向

传统微生物检测流程有待优化

传统微生物检测方法分为染色液和染色法、培养法、非培养法三种,前面两种是基于传统的涂片镜检,在显微镜下观察变化,而非培养法是基于酶生化反应,其是通过利用微生物繁殖过程中产生的特异性酶与一显色底物发生显色反应或出现特殊物理现象可观察而实现检测。染色液和染色法涉及涂片染色检查技术;培养法的技术是微生物培养、鉴定和药敏检测,也是微生物检测技术中最为重要和成熟的部分;非培养法主要试用于细菌性阴道病检测。

目前实验室使用检测流程主要是首先预处理标本,根据涂片染色结果选择合适培养基分离培养,然后根据菌落的特征现在进行生化反应鉴定或自动化仪器鉴定或者是采用试纸法进行检测。由于其需要检测细菌生长分裂的过程,无法完全用全自动仪器进行检测,只能是手工、半自动和自动共存,之后将在如何合理利用好人工、机器,相互结合提高速度,减少不必要的人工,控制质量方面升级产业是公司未来进一步研发方向。

微生物检测区别于其他体外诊断检验是标本处理和培养,可以获取阳性标本然后才能进行下一步的鉴定和药敏检测。根据《中国体外诊断产业发展蓝皮书2015年》发布数据显示我国细菌培养的阳性率一般在20%-30%,低于欧美发达国家的35%左右水平,未来进一步改善,我国市场优化空间可期。

公司目前通过微生物检测试剂产能扩大项目建设,引入全自动平板灌装线,较传统手工或者半自动灌装工艺报废率预计可降低 20%;另外通过引入药敏加样机。干化学加样机等自动化设备,可提高公司产品的微量分装水平,提高产品一致性。未来可以较大幅提高公司微生物检测试剂的生产能力和技术工艺。

行业25%增速,助力安图全产品线业绩覆盖稳步增长

根据《2015年中国体外诊断行业发展蓝皮书》,目前体外诊断各个细分领域中,微生物检测仅占比4%;包括培养基和药敏检测试剂在内的我国传统微生物检测市场规模2009年仅有7.9亿元,2013年18.2亿元,2015年达30.3亿元,以年增长率25%左右迅猛发展。

其中培养基平板系列产品在我国市场份额较高,2009年全行业实现工业总产值9285万元,至2015年已实现工业总产值近3.5亿元,每年增速平均不低与25%。安图也借着这个发展契机开发了独具特色的干化学酶法系列检测产品。

公司产品线条齐全,试剂与仪器配套使用。试剂囊括培养类检测试剂、药敏检测试剂、快速检测类试剂,仪器包含自动化加样系统、自动化血培养系统、全自动生殖道分泌物工作站,覆盖培养法和非培养法。

由于近年来国家医疗政策加大了对临床抗生素的使用的控制,使得其需求量快速增长,因此2012年-2014年公司微生物试剂产品收入复合增长率达到26.90%。2013 年、2014 年及 2015年 1-6 月销售收入分别同比增长 26.14%、27.66%和 10.90%,销售数量分别同比增长 23.60%、21.07%和 10.03%。随着抗生素未来更加严谨控制,微生物试剂业绩收入有望保持稳定增速。

3.3.质谱技术研发上市,有望带动新一轮微生物检测业绩增长

市场以飞行时间质谱应用为主

质谱是指通过制备、分离、检测气相离子来鉴定化合物的一种专门技术;原理是采用电离技术包括气相电离技术(电子轰击,化学离子化)和解吸或去溶剂电离技术等。质谱分析仪包括四极杆,离子阱,飞行时间,磁扇区,傅立叶变换。

质谱临床运用范围广:新生儿筛查、治疗药物浓度监测、法医毒理学、激素检测、基因检测、蛋白质检测,在微生物检测领域使用机会高,渗透率提高,销售数量容易随之拉动。

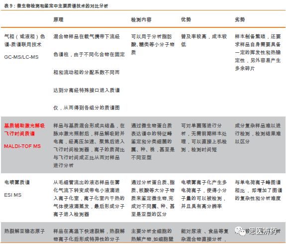
目前在微生物检测和鉴定方向,主要的质谱技术路线有气相色谱-质谱联用技术(GC-MS)、基质辅助激光解吸飞行时间质谱(MALDI-TOF MS)、电喷雾质谱(ESI MS)、热裂解亚稳态原子轰击质谱(Py-MAB-MS)。各自具备不同的优劣势,满足不同的临床需求。

飞行时间质谱技术在微生物检测领域的应用

飞行时间质谱是利用脉冲激光,使样品解吸附并电离,经高压加速、聚焦后进入飞行时间检测器,离子的质荷比与飞行时间成正比从而得到各种离子的强度,将质谱图导入计算机进行处理,通过对比微生物指纹图谱数据库,判断微生物的种类。

飞行时间质谱检测内容实际上是生物分子。不同种属的微生物具有不同类型或含量的生物分子,通过获得这些分子量的数据,形成特定的质谱图,进而判断微生物的种类。

质谱技术在微生物检测领域优势明显

自1942年第一台商用质谱仪面世以来,质谱技术不断向前发展,检测准确性逐步提高,临床应用面逐步扩大,未来有望成为临床检验技术中主要的检测方式之一。质谱技术是当前检测技术的有用补充,其检测的分子量范围大于传统免疫学方法,能够满足临床对特定疾病的诊疗需求,此外相较于传统免疫学方法,质谱具备多项优势。

国外市场逐渐成熟,国内市场刚刚起步

MALDI-TOF分为四种仪器:TOF/TOF、Linear、Reflectron和Q-TOF;根据SDi报告, 2012年全球质谱仪存量约为17.1万台;其中Linear存量最多为2525台、Reflectron有1550台、TOF/TOF有1035台、Q-TOF最少存量为240台。

2012年新装MALDI-TOF仪器数量约为860台,单台平均价格约为24.3万美元,仪器需求市场规模为208.9百万美元,另外售后市场约为44.1百万美元,服务市场约为57.8百万美元,合计311百万美元。2017年预计459百万美元

MALDI-TOF仪器主要在北美和欧洲销售大范围普及,而在中国仅占4.1%,约18百万美元。质谱仪渗透率很低,国产质谱仪一旦成功上市,未来发展空间潜力大。

在全球,MALDI-TOF主要应用于研究、分析服务以及基础科研,2012年占比分别为41.8%、29.5%和15.1%。并且在生物技术、制药公司、学术研究以及医疗机构被运用,分别占总市场的22.5%、20.4%、18.1%。可以发现目前质谱仪在全球市场主要应用于研究以及提供检测分析。

在美国主要将质谱仪在实验室中应用,已有FDA发布相关指南指导建立,而我国国内市场落后于全球发展,目前尚未出台质谱检测标准,国内质谱检测多为实验室自建检测方法,尽管如此,随着国产质谱仪研发上市,未来我国相关法规也将随之出台,这时国外的指南和经验提出的要求仍然可以帮助我们建立起符合标准的质谱实验室,要求包括实验室环境、实验室安全、使用的试剂/耗材、仪器设备、专业人员培养等。

而我国目前质谱临床发展由于仪器国产还未全面掌握研发技术,进口质谱仪器价格昂贵,质谱仪市场几乎被国外进口产品垄断。主要存在着以下几个问题:检测机构少数、应用领域范围窄、项目数量少、专业人才匮乏。未来随着国家对高端医疗器械扶持,可能会通过建立大量实验室方式,逐步增加质谱仪渗透率。由于质谱仪运用范围广,理论上到达质谱仪天花板还有很长路程,安图全自动微生物质谱检测系统 Autof ms1000的成功上市,国产放量空间可期。

安图通过战略合作,夯实微生物领域的技术

公司于2017年10月26日与LBT Innovations Ltd签署《发行股票及专利技术转让协议》,以人民币约1036万价格成交之后公司可以拥有LBT一款微生物平板接种仪“Microstreak”的技术和相关知识产权,并且公司与LBT合作开发Automated Plate Assessment System全自动平板分析仪。公司通过对外投资股权,获取相应技术,在产品齐全基础上,持续在微生物领域创新,未来微生物板块随着质谱仪的上市以及技术不断更新,增速可期。

4. 从0到1,收购布局生化全产业链

公司于2016年12月收购盛世君晖生化全线产品业务,获得东芝医疗系统(中国)有限公司全自动生化分析仪全线产品的中国区(港、澳、台地区除外)独家总代理权,正式进军生化业务。之后又于2017年5月收购百奥泰康75%股权,进而深入生化类体外诊断试剂,实现仪器+试剂全覆盖生化诊断行业填补业务空白。截至2017年底,公司已经获得生化诊断产品139项产品注册(备案)证书。

生化诊断是指有酶反应参与的,主要用于检测酶类、糖类、脂类等生物化学指标、机体功能或蛋白的诊断方法。它体外诊断的一个分支,也是我国起步最早、目前已成熟的体外诊断子行业,约占我国体外诊断市场的20%。2015年我国生化分析仪及试剂市场规模已达79.4亿元,目前以12%-15%的年复合增速增长,仍有市场空间。

目前国内已基本完成试剂的国产替代,而仪器完成了从手动、半自动到全自动技术变迁,现在全自动生化仪的技术仍然掌握在进口品牌中。在我国生化市场中,公司获得进口品牌东芝医疗中国区的独家总销售代理权,挤身国内生化领域,更易实现”试剂+仪器“的捆绑销售。

盛世君晖的营业收入及净利润在2013-2015年度持续大幅度下降,主要是因为销售的产品更新换代,其中全自动生化分析仪TBA-40FR仪器2013年后已逐步停止销售。公司逐步推出新产品于2016年8月新推出的高端全自动模块生化分析仪TBA-FX8仪器,有效提升了该生化业务的收入及净利润。同时盛世君晖2017年生化事业部实际完成净利润金额为 2,607.76万元,达到了原业绩不低于2200万元的承诺。

百奥泰康2017年净利润为1,257.19万元,同比增长173.83%,完成了收购时承诺的2017年净利润不低于 1050 万元。公司专注于生化类体外诊断试剂领域,已取得了12大门类共119个医疗器械产品注册证,产品种类齐全。

公司收购盛世君晖和百奥泰康之后,它们的净利润在2017年均实现相应的业绩承诺。根据公司收购盛世君晖和百奥泰康的公告,盛世君晖承诺2018-2019年净利润分别为2400万元、3086万元;百奥泰康承诺2018-2019年净利润分别为1600万元、2350万元;根据公司持股情况收购后2018-2019年可以为公司提供的净利润分别为3600万元、4848.5万元。未来公司并表后收入可观。

5. 首款国产全自动流水线,即将引领生化免疫检验

流水线全称为全自动实验室轨道连接系统(Total laboratory automation,TLA),简称TLA,整体系统包括三大部分,分别为样本前处理部分、分析部分和后处理部分。TLA根据自动化程度分为TTA(Task Targeted Automation)和TLA两类,TTA主要是指以实现功能为核心的自动化模块,主要目的是替代劳动密集型工作,可以有分拣系统、脱盖系统、离心系统等等不同的功能,每个都是单独的自动化系统。而TLA则是完全自动化,人工操作步骤几乎忽略不计。

未采用流水线之前,样本检测流程包括很多人工操作步骤,包括样本架的搬运、离心、脱盖、分注等等劳动密集型环节,而采用TLA之后,从样本到报告,几乎没有手工操作。无论是大型第三方实验室,还是大型医院检验科,体检中心都对流水线有很大的需求。尤其对以大三级医院为检验主体市场,人口众多的中国,流水线的需求也是越来越旺盛。

而随着TLA逐步渗透入市场,样本检测效率提高,日检测样本量将会随之而提高,制剂的日需求量也会大幅提高,因而流水线除了自身销售可以贡献利润之外,也加速制剂的销售,带动安图的体外诊断制剂收入的增加。

自1989年日本秋田国立医院在日立的帮助下,完成了真正的全自动实验室概念,日本开始普及流水线的构建。到20世纪90年代末欧美市场被打开,而中国市场在2009年才开始,相比于国际落后了10多年。

目前,欧美占据着大部分全球的流水线市场,根据CAP发布的2012年数据,欧美市场占比全球约87%。随着进口品牌不断开拓新兴市场,目前除欧美区域的其他国家尤其是人口众多的金砖四国也在快速增长。根据CAP数据测算,2016年欧美市场占比约76%,而中国仅占4%左右,虽然仍然有所差距,但是欧美市场的流水线市场占比已逐步被其他国家市场所瓜分,未来我国份额提升可期。

虽然我国在流水线引入时间截点和市场份额远落后于国外,但是我国目前流水线发展迅猛,流水线增长速度最快。根据Kalorama的预测,2016年全球大约70亿美金流水线市场,2009-2016年复合增长为5%,其中中国增长最快,2012-2017复合增速约为22.6%。未来随着我国流水线需求进一步铺开,市场规模可期。

通过行业跟踪,我们发现在2012年开始,流水线开始迅速铺开,2016年底保有量有望实现新的突破,整体增速仍然维持在比较快的水平,我国流水线未来的装机数有望迎来发展契机。

根据流水线的规模,国内流水线分为大流水和小流水,大流水线的概念主要指全自动的实验室系统,目前全部为进口,主要企业为贝克曼、西门子和罗氏。小流水主要指生化免疫联机,主要是指简单的生化系统和发光系统的级联,或者级联外加轨道系统。国内目前还没有实力做真正的大流水线,选择从生化免疫级联作为国产切入流水线的突破点,主要厂家有迈瑞、安图和迪瑞。

安图通过整合国内国际高端资源,打造更适合中国国情实验室全自动流水线Autolas A-1,也是中国第一家提供实验室全自动流水线全套产品服务的本土企业。夯实生化业务的基础,实现流水线、仪器、试剂全生化产业链构建,同时将生化免疫无缝对接,更适应市场需求。

全自动流水线已于2017年5月发布,2018年有望上市放量。流水线的投放,需要投入试剂数量增加,拉动免疫检测试剂和微生物检测试剂销售量上升。

6. 估值与评级

公司发布2018年一季报,Q1实现营收4.16亿元,同比增长71.87%,归母净利润为0.96亿元,同比增长42.43%,扣非后归母净利润为0.91亿元,同比增长52.88%,业绩的快速增长主要系一方面公司并购致收入增加;另一方面公司磁微粒化学发光检测试剂收入持续增长,同时我们认为一季度流感行情带动微生物检测及代理产品vircell九项呼吸道感染病原体检测的快速增长。

2018年1月患病人数达到27.39万人,环比增长124.92%,同比增长809.86%,远高于往年同期值(2017年1月3.01万例,2016年1月2.33万例,2015年1月2.38万例),死亡人数56人。

维持原有业绩预测,我们预计18-20年EPS为1.39、1.78、2.20元,对比同行业公司,安图生物业务多点布局,包括化学发光、生化、微生物、流水线等领域,享受估值溢价,2018年给予50倍PE,维持“买入”评级。

点击最上方蓝字关注“思医辨药”

团队介绍

郑   薇:中国科学技术大学&中科院广州生物医药与健康研究院,生物化学与分子生物学硕士,毕业后在国内最大医疗器械公司—深圳迈瑞生物医疗电子股份有限公司工作5年(战略规划事业部任市场经理)。2015年10月加入华泰证券,现就职于天风证券,独立负责医疗器械板块,涉及体外诊断、血糖、影像、血透、体检等行业。

杨烨辉:中山大学硕士,曾就职于江中药业研发部,默沙东市场销售部,招商证券、华泰证券研究所,2016年加盟天风证券。有超过8年的医药行业从业+投资研究工作经验,作为团队成员参评获得2011年新财富第三名,2012年新财富第四名,2013年新财富入围,2014年新财富第二名,2017年带队参评新财富入围。

廖庆阳:复旦大学金融学硕士,药学学士,曾就职于海通证券研究所,擅长创新药、化学药、CRO、CMO领域的研究。多次组织创新药电话会议或沙龙,深入研究创新药的行业趋势和发展方向。

潘海洋:南开大学金融学硕士,天津大学生物工程学士。曾就职于华泰证券研究所,任医药生物行业研究员。覆盖化药,中药,部分生物药领域,深入研究招标趋势,蛋白产业链。

王金成:复旦大学遗传所硕士,生物技术学士,2016年5月加入天风证券。曾就职于久谦咨询,主要从事医药生物行业商业尽职调查工作。对医药行业较为熟悉,目前主要研究中药、原料药行业。

李   扬:香港中文大学生物信息学硕士,华南理工大学生物工程本科,2017年11月加入天风证券,曾就职于华大基因,先后在研发部和产品部分别负责生物信息流程开发和遗传咨询工作,目前主要研究医疗器械板块,在基因检测、免疫细胞治疗领域研究较为深入。

李   沙:东北师范大学硕士,哈尔滨工业大学生物工程学士,2018年1月加入天风证券,曾就职于彧辉基金,主要从事大健康、消费、环保等领域投研工作,目前主要负责医药商业板块研究,对药品流通与零售行业较为熟悉。


 

文中报告节选自天风证券研究所已公开发布研究报告,具体报告内容及相关风险提示等详见完整版报告。

声明:
1、凡本网注明“来源:小桔灯网”的所有作品,均为本网合法拥有版权或有权使用的作品,转载需联系授权。
2、凡本网注明“来源:XXX(非小桔灯网)”的作品,均转载自其它媒体,转载目的在于传递更多信息,并不代表本网赞同其观点和对其真实性负责。其版权归原作者所有,如有侵权请联系删除。
3、所有再转载者需自行获得原作者授权并注明来源。

最新评论

关闭

官方推荐 上一条 /3 下一条

客服中心 搜索 洽谈合作
返回顶部