立即注册找回密码

QQ登录

只需一步,快速开始

微信登录

微信扫一扫,快速登录

搜索
小桔灯网 门户 资讯中心 国内新闻 查看内容

8大违法行为倒查2年 医疗器械全国大整治来了!

2016-6-9 00:29| 编辑: 小桔灯网| 查看: 2673| 评论: 0|来源: 中国医疗器械

摘要: 昨日(6月7日),国家食品药品监督管理总局(CFDA)发布了《关于整治医疗器械流通领域经营行为的公告》(2016年第112号),要求各地药监系统对医疗器械流通领域违法经营行为开展集中大整治。   可以说,这很有 ...
昨日(6月7日),国家食品药品监督管理总局(CFDA)发布了《关于整治医疗器械流通领域经营行为的公告》(2016年第112号),要求各地药监系统对医疗器械流通领域违法经营行为开展集中大整治。

  可以说,这很有可能是继药品流通整治之后,医疗器械史无前例的大整治。

  先自查:8大行为、倒查2年!

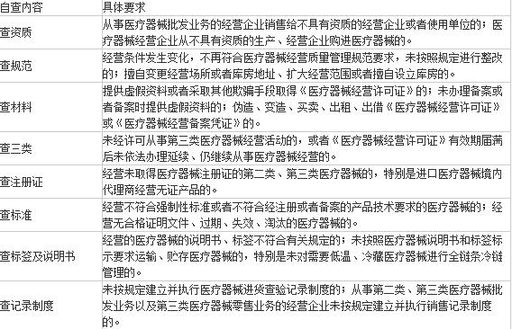
  食药总局要求,所有医疗器械经营企业首先要从6月1日起至7月15日开展自查行动,对本企业自2014年6月以来的两年时间里,是否存在资质齐备、规范经营、虚假材料、标签、说明书、记录制度等8个方面展开自查。


  后检查:公布名单、从严从重处罚!

  自查期间能主动查找问题,同时纠正其他违法违规问题的,可依法从轻或者减轻处罚;到期未报告的,将向社会公开企业名单、列为重点检查对象;对拒不报告、谎报瞒报以及自查不认真、整改不到位的,从严、从重查处,直至吊销《医疗器械经营许可证》;涉嫌犯罪的,移交公安机关;严重违法失信的,将实施联合惩戒。

  自查过后,药监还将分析企业自查和整改的情况,采取异地交叉检查方式,有针对性、有重点地实施监督检查。这些检查包括:

  一是对日常管理水平低、购销渠道混乱、案件多发等问题较多,且自查发现问题少、整改措施不力的企业;

  二是对从事需要低温、冷藏医疗器械经营企业;

  三是对进口医疗器械境内代理商要作为重点检查对象,并对每个重点检查企业抽取若干品种,开展流向和票据真实性的上下游延伸检查。跨行政区域的案件,要采取案件协查与实地调查相结合的方式进行彻查。检查中要有效发现问题,果断处置问题,坚决采取措施惩处违法企业。

  同时,食药总局鼓励公众对医疗器械经营企业违法行为进行举报,一经查实,按规定给予奖励。全国统一举报电话:12331。

  药品流通整治让行业风声鹤吠,医疗器械已步后尘

  在本次医疗器械经营企业全国性集中整治之前,早在今年5月3日,国家总局就曾发布了《关于整治药品流通领域违法经营行为的公告》(2016年第94号)。对挂靠、走票等10大问题展开全国性自查,至5月底,自查结束;至6月1日起,进入药监重点检查阶段。

  在这期间,恰逢食药总局与国家税务总局、公安部等联手作业,打击流通领域违法乱纪的行为,也曾有媒体报道部分区域出现公安开抓送药人、设卡拦车检查等现象,加上两票制、营改增实施在即,证、票、账、货、款等必须一一对应,否则轻者处罚、重者抓人,这一度造成整个流通领域风声鹤吠、人人自危,至今还没有缓过气来。

  如今,距离药品流通整治启动刚刚一个月,医疗器械整治风暴已经正式来了!在药品整治经验基础上,医疗器械给松吗?

  大批量的医疗器械经营企业将出局

  据食药总局数据显示,截止2015年11月,全国共有实施许可证管理的(二类、三类)医疗器械经营企业186269家。经营二类医疗器械产品的企业125197家,经营三类医疗器械产品的企业121984家。

  中国医药物资协会副秘书长韦绍锋表示,中国医疗器械行业市场总量本身就不大,据该协会的蓝皮书数据,2015年全行业市场规模刚3000亿出头,而全行业取得医疗器械经营许可证的经营企业则达18.6万家,平均每家的医疗器械营业规模都很小,这不是市场所需要的,也不是监管者所需要的。

  他认为,伴随着国家整治力度的加大,同时居于两票制终将会在医疗器械领域实施,加上营改增的影响,倒票、过票、挂靠将推去生存土壤,在未来数年内,大批量的医疗器械经营企业将出局,在总量一定会出现大幅度下降,甚至达到会从18万家直降到三五万家。

  附:总局关于整治医疗器械流通领域经营行为的公告(2016年第112号)

 
声明:
1、凡本网注明“来源:小桔灯网”的所有作品,均为本网合法拥有版权或有权使用的作品,转载需联系授权。
2、凡本网注明“来源:XXX(非小桔灯网)”的作品,均转载自其它媒体,转载目的在于传递更多信息,并不代表本网赞同其观点和对其真实性负责。其版权归原作者所有,如有侵权请联系删除。
3、所有再转载者需自行获得原作者授权并注明来源。

最新评论

关闭

官方推荐 上一条 /3 下一条

客服中心 搜索 洽谈合作
返回顶部