立即注册找回密码

QQ登录

只需一步,快速开始

微信登录

微信扫一扫,快速登录

搜索
小桔灯网 门户 资讯中心 投融动态 查看内容

麦科田医疗港股IPO获证监会备案:迈瑞前高管创业的医疗器械平台冲刺港交所

2026-3-9 14:09| 编辑: 鹏哥| 查看: 108| 评论: 0|来源: 青瓦资本

摘要: 此次备案落地,后续需关注港交所聆讯、发行估值等,明星团队与豪华股东阵容构成IPO核心看点。
图片

2026年3月6日,中国证监会国际合作司披露,深圳麦科田生物医疗技术股份有限公司(以下简称“麦科田医疗”)境外发行上市及境内未上市股份“全流通”备案通知书正式下发。这家由前迈瑞医疗核心高管创办、覆盖生命支持微创介入体外诊断三大赛道的医疗器械企业距离登陆港交所主板再进一步。


备案要点解读


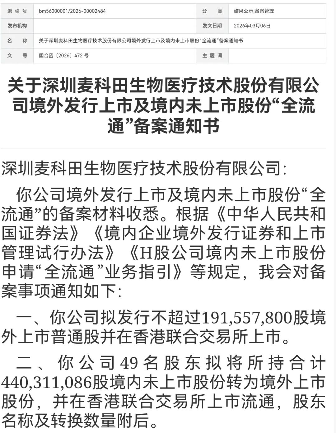
根据证监会国际合作司发布的备案通知书,麦科田医疗此次港股IPO的核心安排如下:公司拟发行不超过1.915亿股境外上市普通股,并在香港联合交易所主板上市。同时,公司49名股东拟将所持合计4.403亿股境内未上市股份转为境外上市股份,并在香港联交所上市流通。


备案通知书自出具之日起12个月内有效,公司需在此期限内完成上市及股份转换,否则需更新备案材料。监管方同时强调,该备案不构成对发行人证券投资价值的实质性判断或保证。


获得备案是境内监管的关键一步,下一步焦点将是港交所的上市聆讯。麦科田医疗已于2025年9月向港交所主板提交上市申请,摩根士丹利、华泰国际为联席保荐人。


公司定位:迈瑞系创业的医疗器械平台


麦科田医疗成立于2011年,前身为深圳玉升医疗科技有限公司,总部位于深圳市南山区。公司是一家全球医疗解决方案提供商,专注于生命支持、微创介入和体外诊断三大领域的高端医疗设备和耗材。


迈瑞基因:公司核心管理团队具有鲜明的“迈瑞系”背景。董事长兼总经理LIU Jie(刘杰)曾在迈瑞医疗担任国际销售及营销副总裁、执行副总裁、首席运营官、首席财务官等职务;副董事长兼副总经理钟要齐同样曾就职于迈瑞,担任国际销售及营销副总裁及战略发展部高级副总裁。两人形成了“刘主内、钟主外”的分工,核心管理团队中超过80%的成员来自迈瑞。LIU Jie与钟要齐及LIU Jie配偶李辉于2020年订立一致行动协议,共同构成控股股东。


业务版图:截至2025年6月30日,麦科田已商业化的产品组合包括超过50种生命支持产品、80种微创介入产品及210种体外诊断产品,该等产品有多种型号,可满足各种不同的应用需求。公司的产品已遍及全球逾140个国家及地区。在中国,公司的产品已累计覆盖超过6000家医院,包括约90%的三级甲等医院,覆盖31个省、直辖市及自治区。


投资看点分析


迈瑞前高管创业的明星团队。麦科田最引人注目的标签莫过于其“迈瑞系”创业背景。刘杰与钟要齐均在迈瑞担任过高管,刘杰更是曾官至迈瑞首席运营官。两人在医疗行业拥有超过20年的经验,这种“明星团队”效应在资本市场往往能获得一定估值溢价。公司通过AB股双重股权架构,控股股东合计持有公司约39.55%的股份,但拥有高达79.14%的投票权,实现对公司的绝对控制。


并购驱动的快速扩张。麦科田的成长路径是典型的“并购驱动型”。2017年,收购上海润普生物,快速进入体外诊断领域,目前该业务在中国全自动血栓弹力图市场销售额连续排名第一。2022年1月,以1.62亿元收购英国Penlon集团,将生命支持业务扩展至麻醉解决方案领域,打开全球高端医疗市场。2022年4月,以16.2亿元收购江苏唯德康医疗,切入微创介入赛道,该业务营收从2022年的3.86亿元增长至2024年的7.21亿元,占总收入比重从42.1%提升至51.6%,成为公司第一大收入来源。2025年8月,拟收购苏州国科美润达,将内窥镜产品范围从柔性内窥镜拓展至硬性内窥镜。这种激进的并购策略帮助公司快速构建了覆盖三大赛道的产品矩阵,但也带来了高达9.08亿元的商誉,后续整合与协同值得关注。


业绩表现:2025上半年扭亏为盈。财务数据显示,2022年至2024年,公司收入分别为9.17亿元、13.13亿元、13.99亿元,保持稳健增长;期内利润分别为-2.26亿元、-6450.8万元、-9661.7万元,三年累计亏损3.87亿元。公司解释称,亏损主要源于该阶段对产品研发、技术升级、业务线扩张及全球营销进行了大量投资。


2025年上半年,公司迎来关键转折:收入7.87亿元,同比增长15.31%;期内利润4096.8万元,上年同期为-5802.6万元,成功实现扭亏为盈;毛利率从上年同期的51.1%提升至52.9%。这一业绩拐点对公司上市估值至关重要。


三大业务板块结构变迁。从收入构成来看,生命支持产品收入占比从2022年的45.3%下降至2024年的35.3%,微创介入产品收入占比从42.1%提升至51.6%,体外诊断产品占比稳定在13%左右。微创介入已成第一大业务,按销售额计,2022年至2024年,麦科田在中国消化系统微创介入耗材市场排名第二;2023年至2024年,在中国一次性胆道镜市场排名前五。体外诊断业务中,2021年至2024年,公司在中国全自动血栓弹力图市场销售额连续排名第一。生命支持业务方面,按销售额计,2018年至2024年,麦科田在中国输注工作站市场排名靠前,是行业龙头迈瑞的重要竞争者。


研发投入与销售费用的结构。报告期内,公司研发费用累计约9.34亿元,研发团队超过500名成员,占员工总数的25.1%。但值得注意的是,同期销售费用累计约10.87亿元,销售费用率高于研发费用率,显示出医疗器械行业渠道拓展的投入压力。公司绝大部分产品通过经销商销售,经销占比超过80%,截至2025年6月底,经销体系包括1959个国内经销商及607个海外经销商。


估值与股东阵容。自2016年以来,麦科田完成多轮融资,总额约22.59亿元,投资方包括高瓴、深创投、软银中国、高特佳、汉石投资、中小企业基金、中国太平保险等知名机构。在2023年股份认购中,公司投后估值为82.45亿元。IPO前,高瓴实体持股20.79%,为最大外部股东;深创投实体持股8.54%。


行业赛道与竞争格局。医疗器械行业细分品类众多,麦科田覆盖的三个赛道均有可观市场空间:2024年全球生命支持医疗器械市场规模751亿美元(中国557亿元);全球内窥镜微创介入市场规模321亿美元(中国249亿元);全球体外诊断市场规模1084亿美元(中国1161亿元)。竞争方面,公司面临美敦力、GE医疗、飞利浦、西门子医疗等国际巨头,以及联影医疗、华大智造、开立医疗、迈瑞医疗等国内强手的竞争。在微创介入领域,公司与第一名南微医学(46.4%份额)仍有差距,但市场份额正持续稳步提升。此外,医疗器械行业定价策略深受集采政策影响,未来若产品被纳入集采范围,可能对终端价格和业绩产生影响。


投资视角小结


麦科田医疗作为“迈瑞系创业的医疗器械平台”,此次港股IPO将为港股医疗器械板块增添又一重磅标的。值得关注的看点包括:备案落地的时间窗口,后续需关注港交所聆讯进展和招股时间表;并购驱动的快速扩张模式能否实现有效整合与协同;2025上半年扭亏为盈的业绩拐点是否具有可持续性;明星创始团队与豪华股东阵容的背书效应;三大业务板块的市场地位与增长前景;在集采政策下的定价策略与抗风险能力。


对于关注港股新股及医疗器械赛道的投资人而言,麦科田医疗此次备案落地,意味着又一家深圳医疗器械企业冲刺港股。后续需重点关注聆讯进展、发行估值区间(参考Pre-IPO轮82亿元估值)以及国际配售情况。公司通过并购构建的三大业务矩阵、迈瑞系团队的产业背景、2025年业绩扭亏的拐点,共同构成了其IPO的核心看点。

声明:
1、凡本网注明“来源:小桔灯网”的所有作品,均为本网合法拥有版权或有权使用的作品,转载需联系授权。
2、凡本网注明“来源:XXX(非小桔灯网)”的作品,均转载自其它媒体,转载目的在于传递更多信息,并不代表本网赞同其观点和对其真实性负责。其版权归原作者所有,如有侵权请联系删除。
3、所有再转载者需自行获得原作者授权并注明来源。

最新评论

关闭

官方推荐 上一条 /3 下一条

客服中心 搜索 洽谈合作
返回顶部