立即注册找回密码

QQ登录

只需一步,快速开始

微信登录

微信扫一扫,快速登录

搜索
小桔灯网 门户 资讯中心 法规政策 查看内容

国家标准《临床实验室检测和体外诊断系统病原宏基因组高通量测序性能确认通用要求》正式发布

2026-2-10 10:14| 编辑: 沙糖桔| 查看: 2033| 评论: 0|来源: 检验医学网

摘要: 关注小桔灯网



病原宏基因组高通量测序 mNGS技术作为一项新兴的病原学诊断技术,凭借其检测时间短、分辨率高、能识别罕见及新发病原体等优势,在临床疑难感染的辅助诊断中发挥着越来越重要的作用。


然而,该技术流程复杂且缺乏统一的技术规范,导至临床实验室在开展mNGS检测前的方法学建立和性能确认面临诸多挑战。


2025年12月31日,国家标准《临床实验室检测和体外诊断系统病原宏基因组高通量测序性能确认通用要求(GB/T46943—2025)》正式发布。该标准将于2027年1月1日起正式实施。


·


标准原文


·

《临床实验室检测和体外诊断系统病原宏基因组高通量测序性能确认通用要求(GB/T 46943-2025)》的制定是应对当前mNGS技术临床应用中质量参差、标准缺失等问题的重要举措。


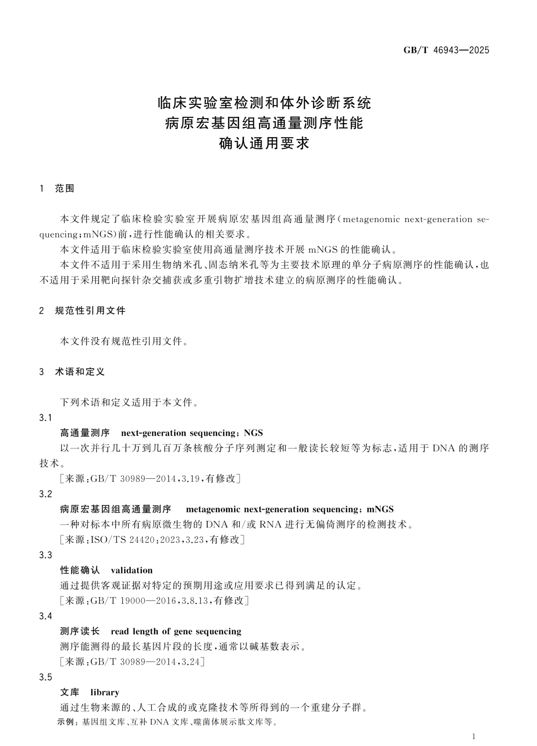
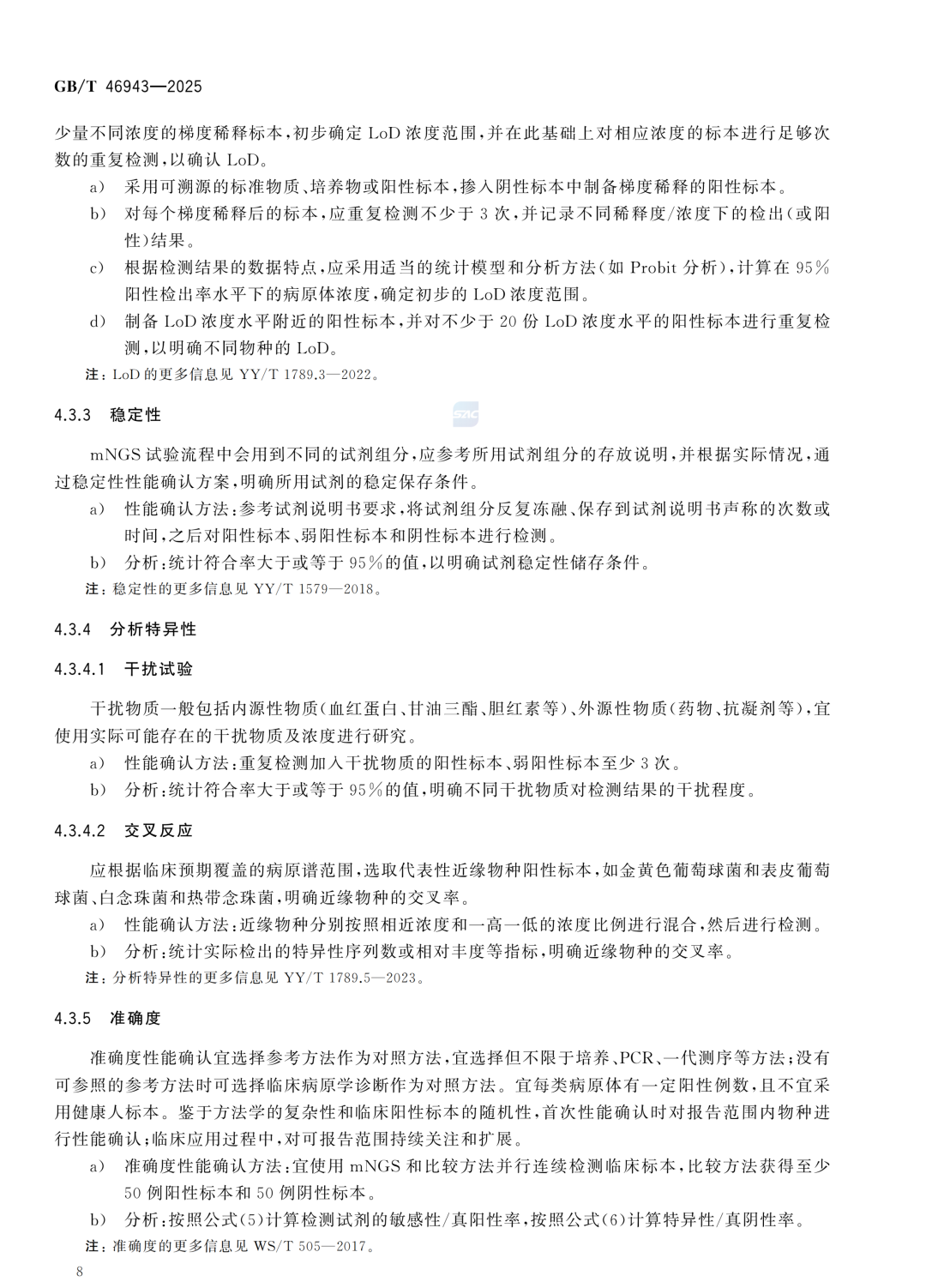
本标准适用于拟开展病原宏基因组高通量测序检测的医学实验室,在开展临床检测前进行检测流程建立和方法学性能确认。其技术内容主要面向医学实验室开展实验室自建检测项目 LDT,同时为体外诊断 IVD厂商的产品研发、注册申报和质量控制提供参考,也可供疾控系统、科研机构及相关诊断企业借鉴使用。


以下附《临床实验室检测和体外诊断系统病原宏基因组高通量测序性能确认通用要求(GB/T46943—2025)》原文:


声明:
1、凡本网注明“来源:小桔灯网”的所有作品,均为本网合法拥有版权或有权使用的作品,转载需联系授权。
2、凡本网注明“来源:XXX(非小桔灯网)”的作品,均转载自其它媒体,转载目的在于传递更多信息,并不代表本网赞同其观点和对其真实性负责。其版权归原作者所有,如有侵权请联系删除。
3、所有再转载者需自行获得原作者授权并注明来源。

最新评论

关闭

官方推荐 上一条 /3 下一条

客服中心 搜索 洽谈合作
返回顶部