立即注册找回密码

QQ登录

只需一步,快速开始

微信登录

微信扫一扫,快速登录

搜索
小桔灯网 门户 资讯中心 盘点时刻 查看内容

盘点POCT行业代表公司与主要检测项目

2025-6-30 17:24| 编辑: 沙糖桔| 查看: 3768| 评论: 0|来源: IVD分享库

摘要: 欧美日在POCT市场中占据主要份额


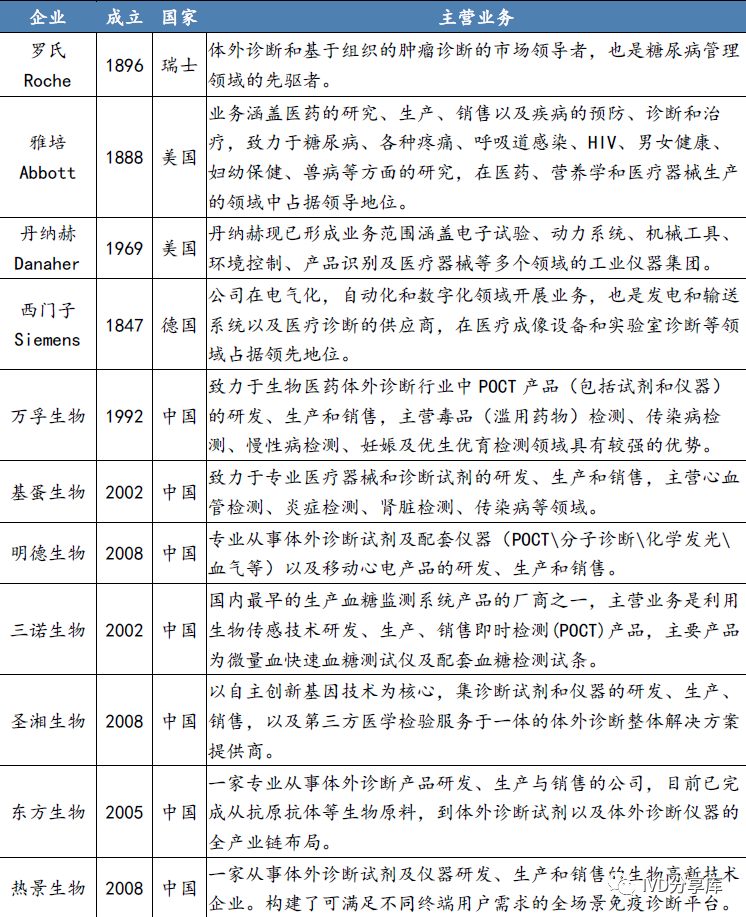
行业代表公司

欧美日在POCT市场中占据主要份额,全球主要POCT企业也集中在欧美日国家,包括罗氏(瑞士)、雅培(美国)、西门子(德国)、丹纳赫(美国)、雷度米特(丹麦)、BD(美国)、强生(美国)、PTS(美国)、Quidel(美国)、Chembio(美国)等,其中罗氏、强生在血糖领域领先,美艾利尔、雅培、雷度米特等则在血气/电解质、心脏标志物等领域居于领先地位。

1罗氏:全球生物制药与体外诊断巨头

罗氏集团(Roche)始创于1896年,总部位于瑞士巴塞尔。罗氏致力于两大核心业务——药品和诊断,提供从早期发现、预防、诊断到治疗的创新产品与服务,从而提高人类的健康水准和生活质量。罗氏是体外诊断领域、抗肿瘤药品和移植药品的全球领先者;是病毒学领域以及其他关键疾病领域如自身免疫性疾病、炎症、代谢和中枢神经系统疾病的市场领导者,同时罗氏也是体外诊断和基于组织的肿瘤诊断的市场领导者,以及糖尿病管理领域的先驱者。经过百余年发展,罗氏集团的业务已遍及全球100 多个国家。罗氏连续九年位列道琼斯指数(DJSI) 制药、生物技术和生命科学领域可持续发展的全球领导者。

罗氏集团业务架构

2雅培:收购ALERE,完善诊断领域的布局

雅培(Abbott )成立于1888年,总部位于美国芝加哥。雅培以诊断和血糖监测科技、心血管治疗技术、高质量成熟药品、缓解慢性疼痛的神经调控技术,和以科学为基础适合人生不同阶段的营养品,从各个领域为生命健康带来前沿科技。产品涉及营养品、药品、医疗器械、诊断仪器及试剂领域。在全球拥有100000多名员工,已连续七年被全球领先的商业出版物《财富》杂志评为业内最受尊敬的公司,在中国拥有超过6000多名员工,总部位于上海,还拥有23个办公司、4家工厂和3个研发中心。2017年成功收购美艾利尔公司(Alere),使雅培成为POCT技术领域的领导者,进一步完善了其在诊断领域的布局。

雅培业务架构

3丹纳赫:并购之王,全球领先科技创新产品服务商

美国丹纳赫集团(Danaher)前身Diversified Mortgage Investors 创立于1969年,于1984年更改为现用名,总部位于美国华盛顿。丹纳赫是一家以工业仪器及设备销售为主要业务的跨国科技公司。发展至今,丹纳赫已经形成业务范围涵盖电子试验、动力系统、机械工具、环境控制、产品识别及医疗器械等多个领域的工业仪器集团。2018年,在财富500强中位列第162位。

2004年丹纳赫通过并购丹麦RADIOMETER血气业务进入体外诊断行业;2005年7月以5.5以美元收购Leica Biosystems ,在拓展生命科学领域的同时补充了现有的护理诊断和牙医业务;2011年斥资68亿美金收购当时年销售额约37亿美金的贝克曼库尔特,拓展细胞分析,常规生化和免疫诊断业务线;2016年9月丹纳赫收购Cepheid,完善了在分子诊断和POCT方面的布局。丹纳赫不仅会并购,更精通整合,现已成为全球最成功的实业型并购公司,其精益管理能力在全球排名第二,仅次于日本的丰田汽车公司。情期间,丹纳赫诊断的不同业务平台分别发挥了作用:贝克曼的分子诊断、血气,赛沛的分子诊断,雷度米特的血气,徕卡的病理等。

丹纳赫业务架构

4西门子:致力于在诊断领域提供完整的解决方案

德国西门子股份公司创立于1847年,总部位于德国柏林和慕尼黑。公司在电气化,自动化和数字化领域开展业务,也是发电和输送系统以及医疗诊断的供应商。该公司经营九个分部:电力和燃气;风力发电和可再生能源;能源管理;建筑技术;流动性;码厂过程工业和驱动;健康生活和金融服务。其服务包括行业服务,能源服务,医疗服务,铁路和道路解决方案服务,物流和机场解决方案服务,家用电器服务和建筑技术服务。其市场特定解决方案专注于航空航天,汽车,数据中心,纤维工业,食品饮料以及机械和工厂建设等市场。

西门子业务架构

5万孚生物:国内POCT领域龙头,研发及销售能力领先

万孚生物成立于1992年,属于医疗器械行业下的体外诊断行业,于2015年6月30在深交所创业板上市,成为国内POCT第一股。公司专业从事快速诊断试剂及配套仪器的研发、制造、营销及服务,是国内POCT的龙头企业之一。

经过二十多年的发展,公司已构建了较为完善的技术平台和产品线,定性产品和定量产品齐头并进:现有免疫胶体金技术平台、免疫荧光技术平台、电化学技术平台、干式生化技术平台、化学发光技术平台、分子诊断技术平台、病理诊断技术平台,以及仪器技术平台和生物原材料平台,并依托上述九大技术平台布局心脑血管疾病、炎症、传染病、毒检(药物滥用)、优生优育等检验领域,是国内POCT 企业中技术平台布局最多、产品线最为丰富的企业。产品销往全球140 多个国家和地区,广泛运用于基层医疗、危急重症、临床检验、疫情监控、血站、灾难救援、现场执法及家庭个人健康管理等领域。截止到2020 年上半年,公司累计获得NMPA、FDA、CE、加拿大MDALL 等产品注册证476 个,位居行业前列。

全球化布局:在全球范围内,公司的业务主要分为三类。第一个,to B业务,主要针对各级的医疗机构,国内主要是医院或者是实验室,海外主要是第三方实验室。另外一个是to G业务,各个国家的政府和一些国际机构,以及国内各地方的采购。第三个是to C的个人及家庭业务,对于个人健康,预防比治疗更重要。所以未来更大的市场空间在家庭自测。

万孚生物主要产品

对于产品平台的布局,公司遵循精准医疗和智慧医疗的路线,追求精准医疗使得公司从定性到定量再到要求更准确的定量;而智慧医疗则是把公司所有的仪器,通过智能数据管理系统串在一起,从临床科室到分院到总院,最终统一在智慧管理系统当中。

6基蛋生物:研发主导聚焦发光,大检验布局初步形成

基蛋生物成立于2002年,于2017年7月17日在上交所挂牌上市,是一家集自主创新研发、规模化生产及专业化营销为一体,在国内外拥有众多子公司及办事处的医疗健康全产业链公司,并于2017年7月在上交所主板上市,是国内POCT领域的主板上市企业。公司始终专注于体外诊断产品的研发、生产、销售和服务。

公司通过自行研发,涉足不同细分领域,目前已建立了胶体金免疫层析开发平台、荧光免疫层析开发平台、生化检测试剂开发平台、化学发光免疫分析开发平台、分子诊断开发平台、校准品、质控品开发平台和诊断原材料开发平台在内的七大技术平台,初步实现全产业链布局,产品线涵盖POCT、生免、血球、血凝、血气等多个技术领域,覆盖心血管、炎症、肾脏、甲功、激素、糖代谢、肿瘤、血细胞、血凝等多个检测领域,产品广泛应用于临床检验、基层医疗、急诊等领域。同时,公司适时发展检测业务及代理业务。近几年来公司发展迅速,构建了完善的营销网络体系,并且积极开拓国际市场,产品成功销往欧洲、美洲、亚洲和非洲的100 余个国家及地区。公司营业收入飞速增长,在国内同类企业中产值、销售额排名均位于前列。

2020年上半年度,基蛋生物获得产品注册证合计42个,其中新增国内产品注册证23个,欧盟CE产品注册证19个,失效注册证1个,截止2020年上半年,公司累计获得产品注册证合计333个,其中国内产品注册证238个,欧盟CE产品注册证95个,截至目前,公司已在海外市场28个国家地区拥有累计758项产品入境许可。

基蛋生物主要产品

7明德生物:系统化方案服务商,国内高通量POCT领航者

明德生物成立于2008年,于2018年7月10日在深交所挂牌上市,是一家专业提供体外诊断试剂及配套仪器(POCT\分子诊断\化学发光\血气分析等)产品以及胸痛中心、卒中中心、心电网络等医疗服务的国家高新技术企业,是国内高通量POCT倡导者。前主营业务已覆盖全国30个省、直辖市、自治区近5000家医疗机构,同时在亚洲、欧盟、南美等多个区域实现销售布局。通过多年持续研发投入,公司构建了以全血滤过技术、多重抗体标记技术、二维码信息存储识别技术、酶促化学发光免疫技术、微流控微电极检测技术、多重荧光PCR技术为核心的技术平台,形成了免疫层析、化学发光、血气分析、分子诊断、心电图机等产品线。公司产品目前已应用于国内外各级医院、卫生服务中心、社区门诊、体检中心等医疗机构中。

公司先后通过欧盟CE认证和ISO13485质量管理体系认证,拥有CFDA注册的POCT快速诊断试剂产品30 余项,国内首家实现PCT 降钙素原、S100-β蛋白全血床旁快速检测。项目覆盖心脑血管疾病、感染疾病、肾病、糖尿病、健康体检和妇产科等多个领域,已成为国内POCT产品线最全面的企业之一。

明德生物主要产品

02


主要检测项目

1细分领域简介

POCT的细分领域比较多,按应用范围分类包括血糖、心血管、感染、血气、妊娠/早孕、肾脏、肿瘤、毒品等多领域。

POCT产品适用领域

POCT细分市场产品

如果按照检测者的身份可以分为自测( self-testing/home testing ) 或专业检测(Professional)。

家用市场主要包括血糖,血压,妊娠等产品。专业市场主要在医院的检验科,临床科室,急诊,ICU,手术室等使用的各类产品。但根据kalorlama 的报告,自检产品和专业产品市场占比约为1:5(不含血糖),因此POCT 主要阵地依然是在专业医疗机构。

2传染病及炎症类

传染病是指病原微生物或条件致病性微生物在宿主体内生长繁殖并释放毒性物质,导至机体内微生态平衡失调的、可引起宿主间互相传播的病理生理性疾病。多数传染病具有流行性、地域性、季节性、传染性等特点,引起全球范围不同程度的关注,譬如新型冠状肺炎。多数传染性疾病的治愈依赖于早期的准确诊断,包括呼吸系统疾病如肺结核、肝炎、流感,常见疾病如幽门螺旋杆菌引起的胃溃疡,性传播疾病以及热带疾病如疟疾和登革热等。

传染病POCT产品可以显著地提高传染病的监测能力,协助医生及时、准确地对患者进行诊断及治疗,降低疾病在人群中传染的可能性。

根据TriMark市场调查,2016年全球传染病POCT产品市场规模约为10亿美元,预计未来传染病POCT产品市场增速保持10%以上。根据《2019年中国传染和感染类POCT行业概览》,2019年国内传染病和感染POCT市场规模达到38.18亿元,且增速保持在超过15%的增速。

此次新冠疫情来势猛、速度快,给予疾控中心和医疗机构的应战准备时间非常有限,出于对样本采集、保存和提取等技术环节的高要求,中心实验室首选的是高准确率和高通量的技术平台。通过成熟稳定的技术平台,将对结果的影响降低到最低,确保对于排查、收治新冠病毒感染患者的万无一失。因此,在检验实验室针对疫情的实际情况中分配给POCT设备的工作十分有限,但POCT在应急的场景下能够在短时间完成检测,在抢救治疗的“抗疫战场”中,继续发挥出对患者个体进行快速检测的灵活优势,保持实时待命状态,为急诊重症等临床科室争取更多时间,为患者的诊断治疗路径给予更明确的导航。新冠的检测试剂盒根据不同检测技术可分为核酸检测、抗原检测和抗体检测。

用于新冠试剂盒不同检测技术对比

在临床上检测的标准是定量逆转录聚合酶链式反应(qRT-PCR),检测操作技术要求高,需要特定的PCR实验室配合,且实验时间较长,难以满足即时检测的需求,不适合用于大量人群的初期筛查;而抗原和抗体检测不需要专业设备和人员,10-15分钟即可得到结果,适合现场检测及大规模筛查。但是,抗原和抗体检测试剂都需要获得高度灵敏且特异的抗原与抗体用于检测,技术要求较高,因而疫情早期主要采用核酸检测手段,后期抗原抗体检测试剂已投入使用。

(1)核酸检测技术简介

以新冠病毒独特的基因序列为检测靶标,通过PCR扩增,使被选择的这段靶标DNA序列指数级增加,每一个扩增出来的DNA序列,都可与预先加入的一段荧光标记探针结合,产生荧光信号,扩增出来的靶基因越多,则累积的荧光信号就越强。核酸检测其实就是通过检测荧光信号的累积来确定样本中是否有病毒核酸。

(2)抗原检测技术简介

抗原诊断试剂的技术原理通常采用敏感且特异、偶联某个比色标记的结合抗体或适配体,通过色谱分析或酶促反应检测样本中的病毒抗原。侧向流动技术(LFA)也称为侧向流动免疫色谱技术,使用固定在纤维素膜或纸上的抗体捕获样品中的待测物,再通过比色标记进行检测。标准的LFA 主要由四部分组成:样品垫、结合垫、反应膜和吸收垫。同时在整个体系中至少需要两种抗体:捕获抗体(Capture antibody)和检测抗体(Detector antibody)。

型冠状病毒基因编码多个结构蛋白,例如N蛋白、E蛋白和S蛋白等,这些蛋白包括多个抗原表位,利用抗原与抗体特异性结合的原理,可通过抗体检测抗原的存在,从而直接证明样本中含有新型冠状病毒。抗原检测试剂的适用样本类型一般为感染部位样本,例如咽拭子。

(3)抗体检测技术简介

新型冠状病毒的上述抗原,可作为免疫原,在病毒感染人体后,刺激浆细胞产生特异性抗体,利用抗原与抗体特异性结合的原理,可通过抗原检测抗体的存在,从而间接证明人体已感染新型冠状病毒。抗体检测试剂的适用样本类型一般为血液,包括血清、血浆和全血。检测的抗体主要分为IgM和IgG两类。通常情况下,IgM抗体产生早,一经感染,快速产生,维持时间短,消失快,血液中检测阳性可作为早期感染的指标;IgG抗体产生晚,维持时间长,消失慢,血液中检测阳性可作为感染和既往感染的指标。

抗体检测试剂的适用样本类型一般为血液,包括血清、血浆和全血。血清学检测最大的优势在于方便快捷,检测时间较短,能够有效突破现有检测技术对人员、场所的限制,缩短检测用时,被写进了《新型冠状病毒肺炎诊疗方案(试行第七版)》。

随着高新技术在POCT中的应用出现新的高潮,即时检验新的应用领域正在兴起,社区医疗、体检中心、OTC、家庭保健、海关、食品、防疫、军队、学校等社会部门对POCT技术的需要呼声很高,这些新兴领域的拓展在未来十年带来更多的需求量。在新技术、新的应用领域及人口老龄化推动下,未来POCT市场仍将保持较快增长。预测到2025年,中国POCT市场规模将达到225亿元左右。

3血糖类

血糖检测从第一代POCT产品就已经出现,是相对成熟的细分领域。POCT血糖仪作为血糖类POCT主要检测仪器,广泛应用于临床科室和家庭。

血糖类POCT需求呈上升趋势,与我国糖尿病患者人数相关。据国际糖尿病联盟数据,2019年中国患者人数高达1.16 亿,为世界第一,每年因糖尿病死亡的人数达83.4 万。三诺生物报告显示,我国现有2.4 亿成人高血压患者、1.2 亿糖尿病患者、1.4 亿慢性肾病患者;预计到2045年,糖尿病患者数量最多的前三位国家分别为印度、中国和美国,数量可分别达到1.343亿、1.198亿和3560万。

从市场格局来看,90%的医院市场目前仍然被进口设备垄断,主要为强生、罗氏、雅培等;但国内血糖仪POCT技术业已成熟,国产仪器凭借性价比高的特点在家用市场比进口设备更具备优势,正在逐步完成进口替代的路上。目前国产企业主要是杭州艾康、鱼跃医疗、三诺生物,一些创业公司重点在家用市场发力,如北京怡成、艾康生物、进德生物等。

4心血管类

目前全球主要市场以心血管类POCT检测产品占据最大的份额(除血糖外),包括cTnl、Myo、CK-MB、NT-proNBP、D-dimer等多种检测试剂盒。

心血管类的高增长,主要是由心血管疾病死亡率上升和国家五大中心建设驱动。POCT的快速检测能够减少延误,临床需求增长,国家推动建设胸痛中心使得POCT设备需求增大。2019年底,国内已通过认证的胸痛中心总数为1378家,之后每年将增加约150家。据智研咨询数据,2019年国内心血管POCT市场规模为37亿元,预计2020年达48亿元,5年间保持30%左右的高速增长。

心血管类占POCT整体市场份额的10.2%,是POCT增长最快的细分领域。目前,国内大医院心血管POCT 市场主要被进口产品占据,主要为罗氏、美艾利尔、梅里埃;国内企业在中小医院市场占有率较高的主要是基蛋生物、万孚生物和瑞莱生物等,近年来持续保持较快增长,并在逐步实现进口替代。

根据美国心脏协会的数据显示,心血管疾病是全球人类的头号杀手。心血管类疾病POCT检测产品主要用于常见心血管疾病的快速定量或定性检测筛查,对心肌梗塞、心衰的早期诊断有重要意义。同时,心脏标志物的升级,也推动心血管类POCT起量。内外多部指南建议使用心肌肌钙蛋白(cTn)和B型利钠肽(BNP)/N末端B型利钠肽原(NT-proBNP)用于急性冠状动脉综合征(ACS)和急、慢性心力衰竭的诊断、鉴别诊断和危险分层,以指导相关治疗,而超敏肌钙蛋白等新型标记物的加入,能够更快速诊断、排除,有助于缓解急性冠脉综合征(ACS)等引起的高死亡率。

但POCT在快速获得测试结果、检验周转时间短的情况下,可能会牺牲部分结果的准确性,还存在医生不规范使用POCT和解读检测结果以及质量控制与管理等影响结果准确性的因素,甚至有可能导至错误的临床决策。为规范POCT技术检测cTn 和BNP/NTproBNP在临床的应用,国家心血管病中心心血管代谢专病医联体共识编委会等编写了《规范应用心肌肌钙蛋白和利钠肽现场快速检测专家共识(2020 年)》。

5血气及凝血类

血气电解质类POCT主要用于急性呼吸衰竭诊疗、外科手术、抢救与监护过程,主要使用场所包括危重病人监护室、心脏病人监护室、手术室和急诊等,市场空间非常广阔。但由于检测的是动脉血,技术要求较高,再加上用于急危重患者,事关重大,壁垒较高,此前一直被丹麦雷度米特、雅培、沃芬、罗氏等外资品牌垄断,限制了国内该产品的发展。随着前些年大量学术推广和教育工作,采静脉血的技术方法已经较为普及,再加上医保控费、分级诊疗、掌握便携化关键技术,国内血气电解质POCT产品开始逐步实现放量。2019年,我国血气类POCT市场规模在14亿元左右,并持续保持25%左右快速增长,代表企业理邦、万孚、康立等。

凝血四项为手术前必查项目、血栓前检查项目及监控临床口服抗凝药物患者的重要项目,特别是对于急危重症,如心梗(急性冠脉综合征)、脑卒中等。血凝市场是近几年发展非常快的IVD细分领域,复合增长率高达30%,外资企业在该领域具有绝对优势,预计占90%以上的市场份额。全球最主要的POCT凝血检测来自罗氏和美艾利尔,国内POCT凝血类企业主要有杭州艾康(被Alere收购)、深圳微点、万孚生物等。

6妊娠类

妊娠类POCT产品主要用于妊娠检测和人口优生优育的早期检测,采用尿检或者血检的方式。该市场主要的驱动因素包括女性越来越重视自身健康的需求和隐私保护需求,其他因素如不孕及晚孕人群增加,妇科疾病患病人数上升等,均促进了妊娠类POCT产品市场的发展。

2019年全球妊娠类POCT即时检测产品市场规模约为4.97亿美元,由于市场饱和度较高,其行业增速居后。根据Trimark预测,全球妊娠类POCT产品市场到2021年,规模将达到5.38亿美元。

妊娠类的检测,将在检测数量、类目上有新增量。其传统检测以人绒毛膜促性腺激素、促黄体激素、促卵泡激素、孕酮检测为主,发展已较为成熟。伴随二胎政策的放开,POCT需求进一步释放;同时,《妊娠高血压疾病诊治指南(2020)》的出台,推动了妊娠高血压疾病,尤其是子痫前期的早期诊断,相关POCT有很大发展空间。目前,国内创业公司中,奥丞生物、数问生物等都有布局。

7毒品类

毒品POCT即时检测产品主要用于即时检测使用者是否有吸食毒品,如大麻、可卡因、海洛因等,通常通过采集使用者的尿液、唾液等样本来进行检测,主要特点是快速、使用和携带方便、准确率高,广泛适用于戒毒所、医院、军队征兵、海关边检、公路交通安全中高危人群普查、特种行业和招工体检的筛检工作。目前国内毒品检测的POCT主要厂家包括广州万孚、凯创、南通伊士等。

根据世界卫生组织发布的《World Drug Report 2019》,世界毒品形势的严重性和复杂性正在增加,2019年使用毒品人数比2009年高出30%,各国政府均采取了禁毒措施来控制毒品的蔓延。因此,从全球范围来看,对毒品的即时检测将成为全球禁毒背景下的显著趋势,毒品POCT产品市场未来发展前景广阔。

声明:
1、凡本网注明“来源:小桔灯网”的所有作品,均为本网合法拥有版权或有权使用的作品,转载需联系授权。
2、凡本网注明“来源:XXX(非小桔灯网)”的作品,均转载自其它媒体,转载目的在于传递更多信息,并不代表本网赞同其观点和对其真实性负责。其版权归原作者所有,如有侵权请联系删除。
3、所有再转载者需自行获得原作者授权并注明来源。

最新评论

关闭

官方推荐 上一条 /3 下一条

客服中心 搜索 洽谈合作
返回顶部