立即注册找回密码

QQ登录

只需一步,快速开始

微信登录

微信扫一扫,快速登录

搜索
小桔灯网 门户 资讯中心 杂侃天下 查看内容

IVD产品真伪国产大揭秘:撕下标签看本质

2025-3-25 15:51| 编辑: 沙糖桔| 查看: 3006| 评论: 0|来源: 科技界的007

摘要: 历史的长河中,不乏以假乱真、以次充好的案例。

(有所删减)


历史的长河中,不乏以假乱真、以次充好的案例。


今天,我们就来扒开“伪国产”的遮羞布,看看这场“国产替代”争夺战背后的真相。



“真伪国产”拉开一场生死淘汰赛


因美纳的退场让市场瞬间出现百亿级真空。一夜之间,无数企业高举“国产替代”大旗蜂拥入场,从行业巨头到初创企业,都试图在因美纳留下的市场中分一杯羹。在这场“国产替代”的狂欢中,企业们纷纷打出“国产”旗号,大肆宣扬自己的技术、产品和服务,可谓诸侯混战、群雄逐鹿,场面热闹非凡。


这场被业内人士誉为“中国基因测序行业的DeepSeek时刻”,表面看是一场国产替代的史诗级机遇,实际上更是一场“真伪国产”的生死淘汰赛。在这场较量中,企业是否拥有自主知识产权和掌握核心技术,其生产链、供应链是否真正实现了国产化,能否在关键时刻保障国家生物安全与数据安全等一系列问题,均被摆上了台面,并深刻影响着企业接下来的生存与发展。



撕下标签看本质


那么,到底怎么区分“真国产”和“伪国产”呢?


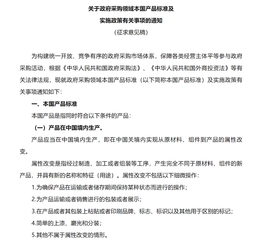
此前,财政部在《关于政府采购领域本国产品标准及实施政策有关事项的通知(征求意见稿)》给出过明确的定义,在中国境内实现从原材料、组件到产品的属性改变。属性改变是指经过制造、加工或者组装等工序,产生完全不同于原材料、组件的新产品,并具有新的名称和特征(用途)。



实际上,通俗理解就是从研发到生产,每一个环节都牢牢掌握在自己手里,技术、产品完全自主可控。“伪国产”呢,刚好与此相反,打着国产的旗号,实际上核心技术全靠国外,甚至直接贴牌。


安诺优达、贝瑞基因、金圻睿等企业,虽然被视为本土创新力量,但深究后不难发现,其在国内临床检测市场获批的基因测序仪实际上更多地扮演着“品牌代理”“技术集成者”的角色,而非真正的自主研发。这些获批的测序平台,虽然在市场推广中冠以“国产”之名,但其核心技术和设备却源自illumina。


比如,安诺优达的NextSeq 550AR测序平台,金圻睿的KM MiniSeqDx-CN均是采用了illumina的核心测序技术进行贴牌生产。


安诺优达 NextSeq 550AR基因测序仪


金圻睿KM MiniSeqDx-CN基因测序仪


贝瑞和康的NextSeq CN500测序系统,也是借助illumina的技术框架,通过一定的定制化改造后推向市场,其技术内核依然离不开illumina的支撑。这三款产品,虽然都取得了国家药品监督管理局(NMPA)的认证,但其核心设备与试剂同样源自进口,都是“伪国产”。

贝瑞NextSeq CN500基因测序仪


海普洛斯的情况亦不例外,据业内消息,海普洛斯多年来持续推动NextSeq-2000在中国区的认证工作,在原产平台认证未果后,转而尝试通过国产化的策略寻求突破。其推出的首台所谓“国产”基因测序系统NextSeq™ 2000Dx-CN-HAP,在发布当日大秀illumina的技术,所谓的“国产化”仅仅是更名之举。


海普洛斯NextSeq™2000Dx-CN-HAP基因测序仪


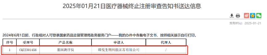
值得注意的是,以自身名义或者与国内厂商合作形式早期申报的六款测序仪获得批准后,因美纳已有相当长一段时间未成功通过国家药品监督管理局(NMPA)的注册证流程。具体来说,2023年2月,其Nexseq 550进口产品的许可事项变更申请遭拒。2025年1月,Novaseq 6000的国字号产品注册进程也被迫终止审查。



此外,2020年12月,贝瑞和康主动撤回了其基于因美纳NextSeq CN500平台的变更注册申请;同样在2025年1月,臻悦生物基于因美纳Miniseq平台的申请也收到了来自药监局的终止审查通知。



与之形成鲜明对比的,则是臻悦生物与华大智造合作申报的基因测序仪于2025年2月11日通过NMPA审批。



除此之外,根据业内人士透露,燃石医学在基于Illumina技术路线的报证遇阻后,也果断转向华大智造,踏上了真正的国产设备认证之路。据了解,目前国内已有40款基因测序仪获NMPA批准用于临床检测,其中基于华大智造DNBSEQ测序技术的设备高达24款,占据了半壁江山。这也充分说明国产平台在国内认证方面的显著优势。



警惕“伪国产”的危害


这些“伪国产”,表面上风光无限,营收、市场份额一路飙升,估值也是蹭蹭上涨。可实际上,技术依赖带来的风险就像定时炸弹,随时可能爆炸。


政策风险如影随形,国家大力推动国产替代,投入大量的资源和财力,就是为了提升关键技术的自主可控能力,保障国家战略安全。这些“伪国产”拿着国家给的税收优惠和研发补贴,根本没有搞技术创新,反而拿去装点门面,违背政策初衷。


从技术层面来说,长期依赖国外技术,逐渐失去自主创新的能力,容易形成恶性循环。在科技飞速发展的今天,没有自主研发能力,就只能永远跟在别人屁股后面跑,一旦国际形势有变,贸易摩擦、技术制裁升级,轻则被断供,重则沦为贸易战的“陪葬品”。


在市场层面,“伪国产”对市场信任体系的破坏堪称毁灭性。消费者和合作伙伴支持国产,是出于对本土企业的信任,也希望能助力民族产业发展。可要是发现所谓的“国产”产品,不过是贴牌或技术依赖的产物,那对整个国产基因测序行业的打击是巨大的。市场信任一旦崩塌,重建起来简直难如登天。


更严重的是,“伪国产”联合“不可靠”的进口厂商,占据了大量市场份额和资源,把真正有创新能力的“真国产”逼向绝境。一方面,投机取巧却能轻松赚钱,另一方面,真正搞创新的,市场推广艰难,“劣币驱逐良币”。长此以往,整个行业创新活力被扼杀,技术进步停滞不前,我国基因测序行业在国际竞争中,只能越来越落后。



写在最后


国产替代是当前中国科技领域的重要议题之一,而基因测序行业作为这一领域的关键一环,正置身于一场前所未有的深刻变革与严峻挑战之中。


“真国产”是中国科技走向全球的底气所在,在全球科技竞争白热化的今天,只有掌握核心技术,才能在国际舞台上挺直腰杆,拥有话语权。华大智造就是最好的例子,通过自主研发和技术创新,成功实现从“跟跑者”到“领跑者”的华丽转身,从而在全球科技博弈中占据主动地位。


未来,期待国内能够涌现出更多真正致力于自主研发和创新的企业,共同推动中国基因测序领域的健康发展和全球竞争力的提升,共同书写中国基因测序领域的新篇章!

声明:
1、凡本网注明“来源:小桔灯网”的所有作品,均为本网合法拥有版权或有权使用的作品,转载需联系授权。
2、凡本网注明“来源:XXX(非小桔灯网)”的作品,均转载自其它媒体,转载目的在于传递更多信息,并不代表本网赞同其观点和对其真实性负责。其版权归原作者所有,如有侵权请联系删除。
3、所有再转载者需自行获得原作者授权并注明来源。

最新评论

关闭

官方推荐 上一条 /3 下一条

客服中心 搜索 洽谈合作
返回顶部