立即注册找回密码

QQ登录

只需一步,快速开始

微信登录

微信扫一扫,快速登录

搜索
小桔灯网 门户 资讯中心 杂侃天下 查看内容

DeepSeek是个合格的IVD研发吗?

2025-3-20 15:00| 编辑: 沙糖桔| 查看: 2845| 评论: 0|来源: 分子诊断IVD

摘要: 相信它定能为你的学习与生活带来诸多便利与提升。

 

DeepSeek作为AI领域的新星,以其强大的技术实力和创新能力,改变了世界人工智能的格局。本周早些时候,DeepSeek创始人梁文锋受邀参加民营企业座谈会,足见DeepSeek实力硬核。

对于从事荧光定量PCR试剂研发的从业人员,常使用ARMS PCR进行突变检测,而ARMS引物在某些情况下不能完全区分野生型模板和突变型模板(模板间往往仅有一个碱基的差异),导至扩增出现非特异,而这种非特异是我们不期望发生的。那么针对以上问题,DeepSeek有没有什么建议呢?

在DeepSeek对话窗口中输入“在荧光定量PCR中,采用ARMS引物对突变DNA进行检测,如何避免野生型DNA非特异性扩增?”


以下是DeepSeek给出的答案:

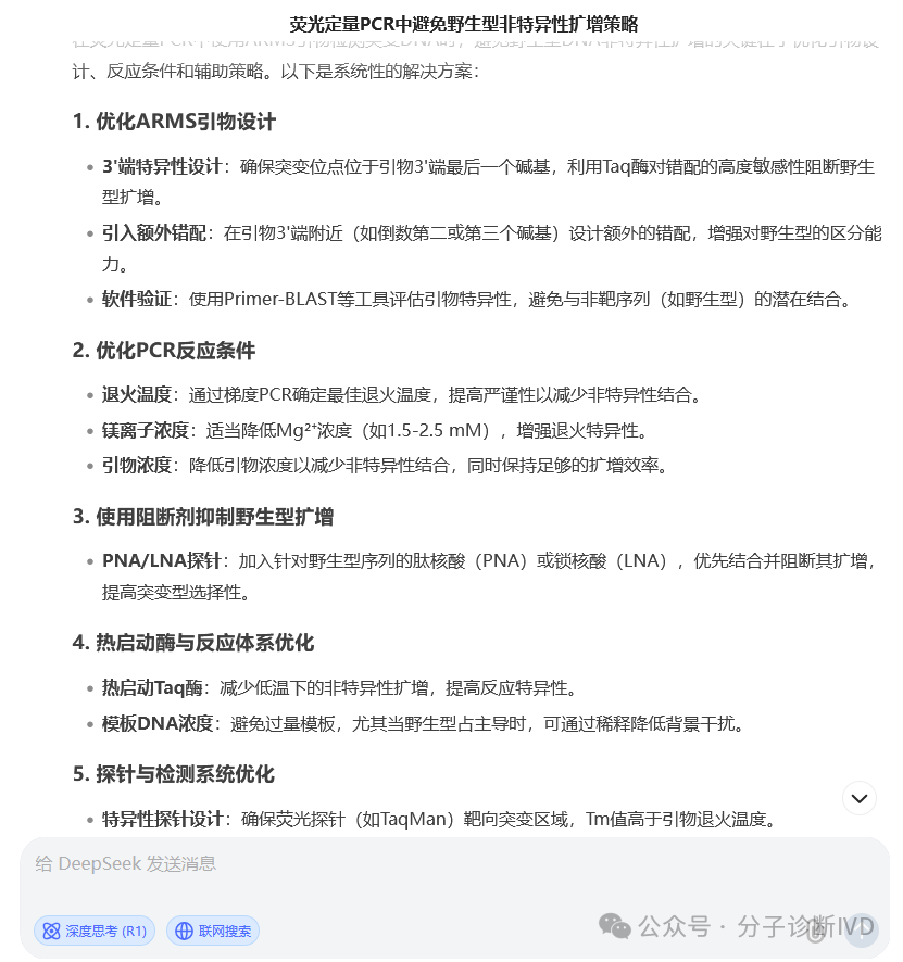
在荧光定量PCR中使用ARMS引物检测突变DNA时,避免野生型DNA非特异性扩增的关键在于优化引物设计、反应条件和辅助策略。以下是系统性的解决方案:

1. 优化ARMS引物设计

  • • 3'端特异性设计:确保突变位点位于引物3'端最后一个碱基,利用Taq酶对错配的高度敏感性阻断野生型扩增。
  • • 引入额外错配:在引物3'端附近(如倒数第二或第三个碱基)设计额外的错配,增强对野生型的区分能力。
  • • 软件验证:使用Primer-BLAST等工具评估引物特异性,避免与非靶序列(如野生型)的潜在结合。

2. 优化PCR反应条件

  • • 退火温度:通过梯度PCR确定最佳退火温度,提高严谨性以减少非特异性结合。
  • • 镁离子浓度:适当降低Mg²⁺浓度(如1.5-2.5 mM),增强退火特异性。
  • • 引物浓度:降低引物浓度以减少非特异性结合,同时保持足够的扩增效率。

3. 使用阻断剂抑制野生型扩增

  • • PNA/LNA探针:加入针对野生型序列的肽核酸(PNA)或锁核酸(LNA),优先结合并阻断其扩增,提高突变型选择性。

4. 热启动酶与反应体系优化

  • • 热启动Taq酶:减少低温下的非特异性扩增,提高反应特异性。
  • • 模板DNA浓度:避免过量模板,尤其当野生型占主导时,可通过稀释降低背景干扰。

5. 探针与检测系统优化

  • • 特异性探针设计:确保荧光探针(如TaqMan)靶向突变区域,Tm值高于引物退火温度。
  • • 熔解曲线分析:验证扩增产物的特异性,区分突变型与野生型产物。

6. 严格对照实验

  • • 阴性对照:使用野生型DNA验证无扩增,排除非特异性信号。
  • • 阳性对照:确认突变型DNA可有效扩增,确保实验体系有效。

7. 辅助纯化与循环参数

  • • 高纯度引物:采用HPLC纯化引物,减少截断引物导至的非特异性结合。
  • • 循环数控制:避免过多循环(如>40),防止后期非特异性产物积累。

总结

通过综合优化引物设计(多重错配、特异性验证)、反应条件(温度、Mg²⁺、引物浓度)、阻断剂(PNA/LNA)及检测系统(探针设计、熔解曲线),可有效抑制野生型DNA的非特异性扩增,确保ARMS-qPCR的高特异性检测。实验时需结合阴性对照逐步优化,最终达到灵敏且特异的突变检测效果。

从DeepSeek反馈的结果来看还是相当专业的。尤其是第三条,使用阻断剂抑制野生型扩增。


另外,文心一言也是常用的大模型,我们可以与DeepSeek对比下。

以下是文心一言给出的答案:


 

在荧光定量PCR中,采用ARMS引物(又称等位基因特异性PCR引物,AS-PCR引物)对突变DNA进行检测时,为避免野生型DNA的非特异性扩增,可以采取以下措施:

一、优化ARMS引物设计

  1. 1. 引入人为错配
    • • ARMS引物的设计原理是,引物3′端碱基与模板完全互补配对时,引物才能延伸。然而,即使引物3′末端碱基与模板存在错配,引物仍然可能扩增,产生非特异性扩增。为消除这种非特异性扩增,可以在引物3′端引入一个人为错配,以提高引物的特异性。
  2. 2. 利用BLAST等工具进行比对
    • • 仔细检查引物序列,通过BLAST等在线工具对引物进行比对,排除可能存在的序列相似性,确保引物特异性。

二、调整PCR反应条件

  1. 1. 优化Mg²⁺浓度
    • • Mg²⁺是Taq酶的辅助因子,对DNA聚合酶的活性有重要影响。如果Mg²⁺浓度过高,会导至非特异性扩增。因此,应使用适当的Mg²⁺浓度,避免过高导至非特异性扩增。
  2. 2. 调整退火温度
    • • 退火温度是影响PCR特异性的关键因素之一。适当的退火温度可以使引物与模板特异性结合,减少非特异性扩增。应根据引物的Tm值(解链温度)和实验条件,选择适当的退火温度。
  3. 3. 控制循环次数
    • • 过多的PCR循环次数可能导至酶的活性下降,从而增加非特异性扩增的风险。应根据实验需求和仪器性能,选择适当的循环次数。

三、采用热启动PCR技术

热启动PCR技术可以最大限度地减少杂质讯号的生成,从而提高PCR的特异性。例如,使用经过特殊修饰的热启动Taq酶,在常温下其活性部位被封闭,没有活性;只有经过一定温度下的热启动以后,封闭被解除,才能开始DNA链延伸。

四、其他措施

  1. 1. 使用高质量的模板和引物
    • • 确保模板DNA的完整性和纯度,避免模板污染或降解。同时,使用高质量的引物,避免引物自身形成二聚体或发夹结构。
  2. 2. 优化PCR反应体系
    • • 确保PCR反应体系中各组分的浓度适当,避免过高或过低的浓度导至非特异性扩增。
  3. 3. 设置对照实验
    • • 在进行荧光定量PCR实验时,应设置阳性对照、阴性对照和空白对照等,以监控实验过程的准确性和特异性。

综上所述,通过优化ARMS引物设计、调整PCR反应条件、采用热启动PCR技术以及其他措施,可以有效避免野生型DNA的非特异性扩增,提高荧光定量PCR实验的准确性和特异性。

 

 

相比之下,DeepSeek这款智能工具在提供答案时展现出了更高的专业性,其解析不仅详尽而且准确。无论是面对复杂的学术问题,还是日常生活中的疑惑,它都能给出令人信服的回答。因此,我真诚地建议大家不妨赶紧尝试并充分利用起DeepSeek,相信它定能为你的学习与生活带来诸多便利与提升。

 

 

声明:
1、凡本网注明“来源:小桔灯网”的所有作品,均为本网合法拥有版权或有权使用的作品,转载需联系授权。
2、凡本网注明“来源:XXX(非小桔灯网)”的作品,均转载自其它媒体,转载目的在于传递更多信息,并不代表本网赞同其观点和对其真实性负责。其版权归原作者所有,如有侵权请联系删除。
3、所有再转载者需自行获得原作者授权并注明来源。

最新评论

关闭

官方推荐 上一条 /3 下一条

客服中心 搜索 洽谈合作
返回顶部