导读 基因组测序(Genome sequencing,GS)是一种全面且系统地检测个体核基因组和线粒体基因DNA序列的技术,旨在识别遗传变异并研究这些变异在人类健康和疾病发生发展中的作用。作为一种应用越来越广泛的检测技术,GS凭借高通量、高准确性和全面性的优势,为临床诊断提供了重要支持。然而,其复杂的数据分析与解读对专业知识和经验提出了较高要求,因此,在正式将GS技术应用于临床检测和遗传病诊断时,仍面临诸多挑战。近日,在中国罕见病联盟组织下,由中国医学科学院北京协和医院和广州医科大学附属妇女儿童医疗中心牵头汇集了全国和国外多家在GS解读与报告方面具有丰富经验的专家团队的意见,由中国医学科学院北京协和医院张抒扬教授、吴南研究员,广州医科大学附属妇女儿童医疗中心周文浩教授作为通讯作者,在《遗传》杂志发布了《临床基因组测序解读与报告专家共识》。 本专家共识总结了临床基因组测序(Clinical GS,cGS)的核心流程,明确了检测范围与技术局限性,提供了数据质控、分析、注释及变异解读的关键步骤的等,旨在帮助相关从业人员正确理解和规范使用临床基因组测序技术,提升遗传病诊断的准确性,优化技术的临床效用,推动医学科学研究的进步。  专家共识首先对基因组测序技术进行了介绍,并对检测流程进行详细的描述,提出cGS的检测流程包括检测前遗传咨询、湿实验、干实验、解读分析和报告咨询五个阶段。在cGS检测申请单和知情同意中,专家共识推荐由基因检测实验室设计统一的cGS 检测申请单模板,以确保实验室方能全面准确地获取关键信息。此外,临床与实验室间也应建立完善的沟通机制,以确保对先证者及家系成员的表型进行详细、全面、动态和持续的采集。同时,cGS 检测的知情同意应遵循尊重自主、有利、不伤害和公平的基本原则。
 在质控标准化层面,专家共识推荐在下游分析前进行测序数据的质控与过滤,以去除测序误差,包括读序(reads)错误(导至碱基判读错误)、低质量读序、引物污染和接头序列污染等,最终确保结果的准确性和可靠性。同时推荐从溯源质控和数据质控两个层面对cGS数据进行质量控制。

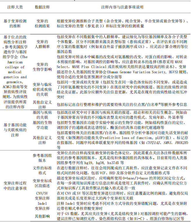
图2. 共识推荐的GS数据质控指标及阈值 获取到测序数据后,需要进行数据注释,数据注释的内容应包括变异检测相关信息、基因功能与关联疾病信息和变异位点致病性相关的注释等。针对GS数据进行高质量的注释对于辅助变异评级和筛选关键信息至关重要,这就要求注释的信息保持更新且精确可靠。同时,专家共识指出,应尽量分级展示同一概念下不同置信度的内容,避免混淆。例如,注释基因与疾病关联时,应区分明确致病、易感性及其他关联性,避免合并,确保信息清晰。
 接下来,对于GS解读分析,应包括过滤和优先级排序两部分,尽量筛选出最可能导至遗传病的变异,具体来说,专家共识推荐结合基因型驱动和表型驱动的分析策略对GS进行解读分析。其中,基因型驱动分析会对所有可疑的遗传变异进行筛查而不考虑受检者特定疾病的相关性,是无偏分析方法的核心组成部分,能部分或全部解释患者表型的意外遗传诊断、在单一个体中获得多重遗传诊断、发现新致病基因的变异等。表型驱动分析则能全面评估疾病相关但经基因型驱动分析后达不到报告标准的变异,对于在基因型驱动分析中缺乏致病性评级证据的变异,如果基因与患者表型强烈相关,那么通过表型驱动分析重新评级后可能符合报告标准。不过,专家共识也指出,对非特异性或高度遗传异质性的表型(如发育迟缓和自闭症),表型驱动的分析策略可能效果不佳,因此分析团队需要自行决定适用范围。关于如何提升GS解读的效率,专家共识推荐分析人员综合考虑变异对基因、功能和表型的影响,使用整合分析结果的平台以尽可能减少额外的数据查找,提高解读效率,并通过变异优先级排序快速找出致病性变异,但也有必要核查其他变异。同时,深入评估、双人复核和验证也是必要的步骤。

图4. 基因型驱动分析与表型驱动分析 最后,在GS检测报告上,推荐检测实验室应在遵循NGS检测一般规则和相关政策法规的基础上制定符合本实验室的报告规则,应包含基本信息、相关临床病例信息、检测项目信息、检测结论、检测结果和变异解读、针对检测结果的医学建议、检测方法局限性声明和补充信息等元素。此外,针对重分析,主要适用于此前已进行GS检测,但检测结果为阴性或检测结果不能完全解释主要表型的患者。因为重分析可能改变检测结论,推荐在首检时告知患者可能开展的重分析计划并获得患者知情同意。实验室应根据送检医生或患者的委托或按实验室制定的定期计划来开展重分析,重分析时应使用原送检样本产生的FASTQ文件和最新的分析系统进行,并结合患者更新的表型信息和病历,更新文献和数据库,对已报告和未报告的变异进行重新分析。以期最终获得明确诊断,提高诊断阳性率。 《临床基因组测序解读与报告专家共识》基于短读长的高通量测序(又称二代测序)技术平台,总结了临床基因组测序的核心流程,明确了检测范围与技术局限性,提供了数据质控、分析、注释及变异解读的关键步骤,并对报告内容和知情同意的争议性问题展开讨论,主要服务人群为临床医师、遗传咨询师及遗传检测实验室的相关人员,适用分析对象为疑似患有遗传病的患者,但不适用于产前、实体瘤或血液肿瘤的基因突变分析。同时,专家共识中还提到,在信息爆炸的时代,通过自然语言处理技术在繁杂信息中提取关键信息是人类有效利用信息的手段之一。在未来,基于表型的候选基因自动排序工具和自然语言处理的自动更新的变异数据库是测序数据自动化解读的两大方向,随着技术的不断进步,可进一步减少数据解读所需的时间和人力成本。卢宇蓝, 李国壮, 王雅琼, 徐可欣, 董欣然, 蔡继昊, 吴冰冰, 王慧君, 方萍, 王剑, 王华, 孙路明, 叶勇裕, 李晴, 刘雅萍, 刘丽, 刘宁, 刘嘉琦, 宋昉, 杨琳, 邱正庆, 陈泽夫, 罗华夏, 郭丹, 郝婵娟, 赵森, 黄尚志, 彭镜, 蔡小强, 睢瑞芳, 李林康, 吴南, 周文浩, 张抒扬. 临床基因组测序解读与报告专家共识[J]. 遗传, doi: 10.16288/j.yczz.24-296.http://www.chinagene.cn/CN/10.16288/j.yczz.24-296
|