立即注册找回密码

QQ登录

只需一步,快速开始

微信登录

微信扫一扫,快速登录

搜索
小桔灯网 门户 资讯中心 共识指南 查看内容

卫健委发布!流感诊疗方案2025,弱化核酸检测,or规范?

2025-1-23 13:56| 编辑: 沙糖桔| 查看: 4653| 评论: 0|来源: 国家卫健委、呼吸届

摘要: 1月22日,国家卫健委发布了《流行性感冒诊疗方案(2025年版)》


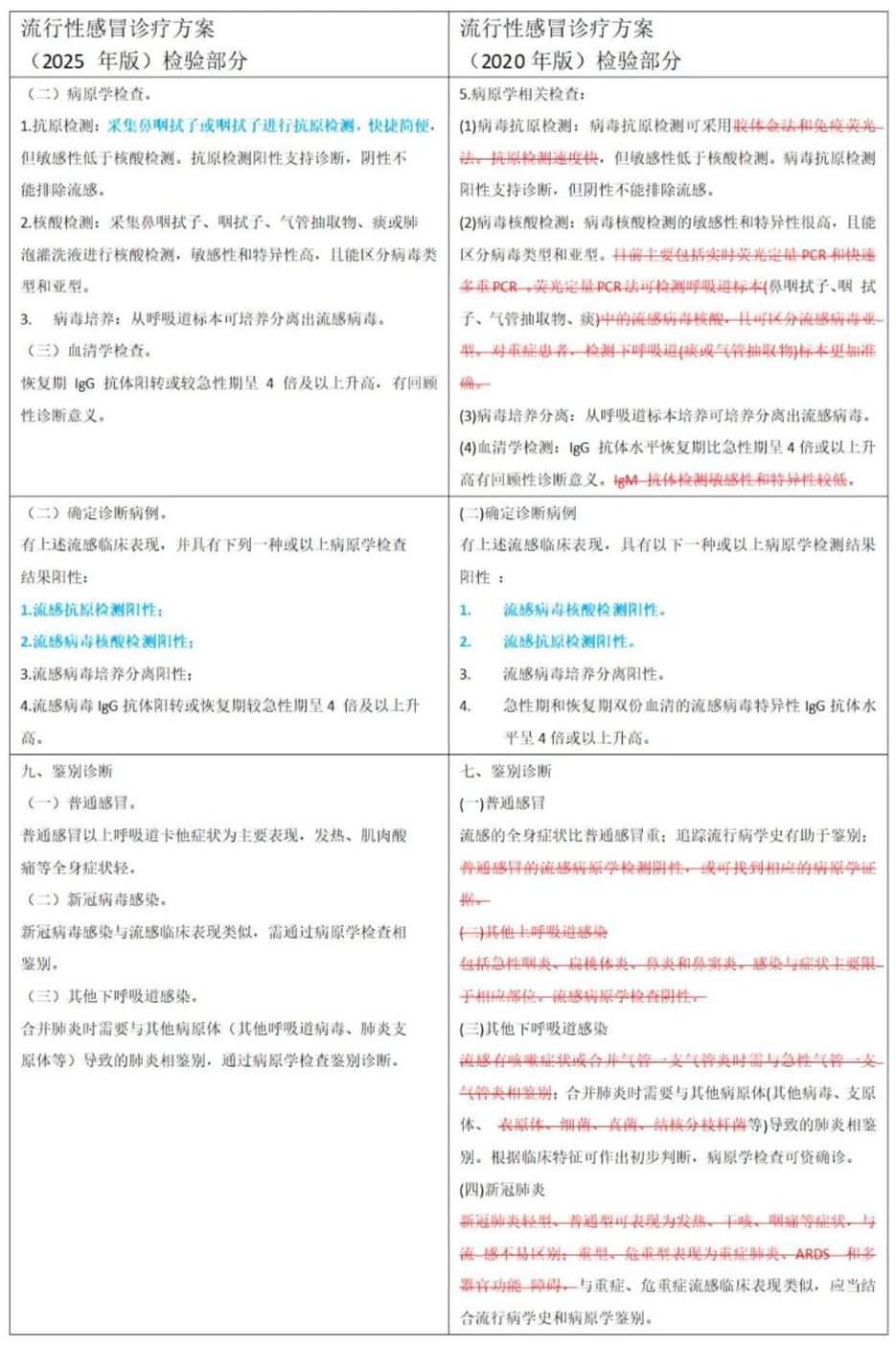
1月22日,国家卫健委发布,《流行性感冒诊疗方案(2025年版)》,其中关于检测部分有以下几点变动:

(1)抗原检测:删除了方法学胶体金和免疫荧光法

(2)核酸检测:删除了方法学实时荧光定量PCR和快速多重PCR法

(3)血清学检查:删除了IgM抗体检测敏感性和特异性较低的论述

(4)确定诊断病例:调换了抗原检测和核酸检测的先后顺序

(5)鉴别诊断:删除了与普通感冒、其他上呼吸道感染、下呼吸道细菌、真菌的鉴别诊断,明确了流感与新冠的病原学鉴别诊断。


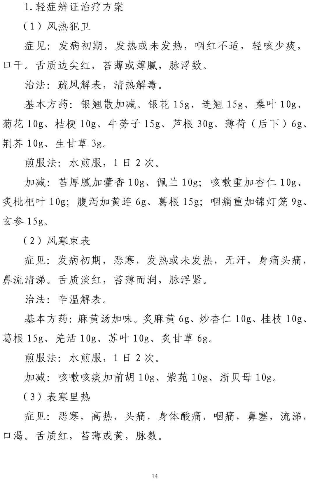
此版诊疗方案主要对以下内容进行了修订完善:进一步完善了发病机制、病理以及临床表现,增加了临床轻型和中型分型,完善了重型和危重型标准,细化了抗病毒治疗原则以及重症病例呼吸、循环等支持治疗措施,对中医辨证治疗予以调整优化。

截图来源:国家卫生健康委员会


流行性感冒诊疗方案(2025年版)




本文内容来源自国家卫生健康委员会官方网站

声明:
1、凡本网注明“来源:小桔灯网”的所有作品,均为本网合法拥有版权或有权使用的作品,转载需联系授权。
2、凡本网注明“来源:XXX(非小桔灯网)”的作品,均转载自其它媒体,转载目的在于传递更多信息,并不代表本网赞同其观点和对其真实性负责。其版权归原作者所有,如有侵权请联系删除。
3、所有再转载者需自行获得原作者授权并注明来源。

最新评论

关闭

官方推荐 上一条 /3 下一条

客服中心 搜索 洽谈合作
返回顶部