立即注册找回密码

QQ登录

只需一步,快速开始

微信登录

微信扫一扫,快速登录

搜索
小桔灯网 门户 资讯中心 医界动态 查看内容

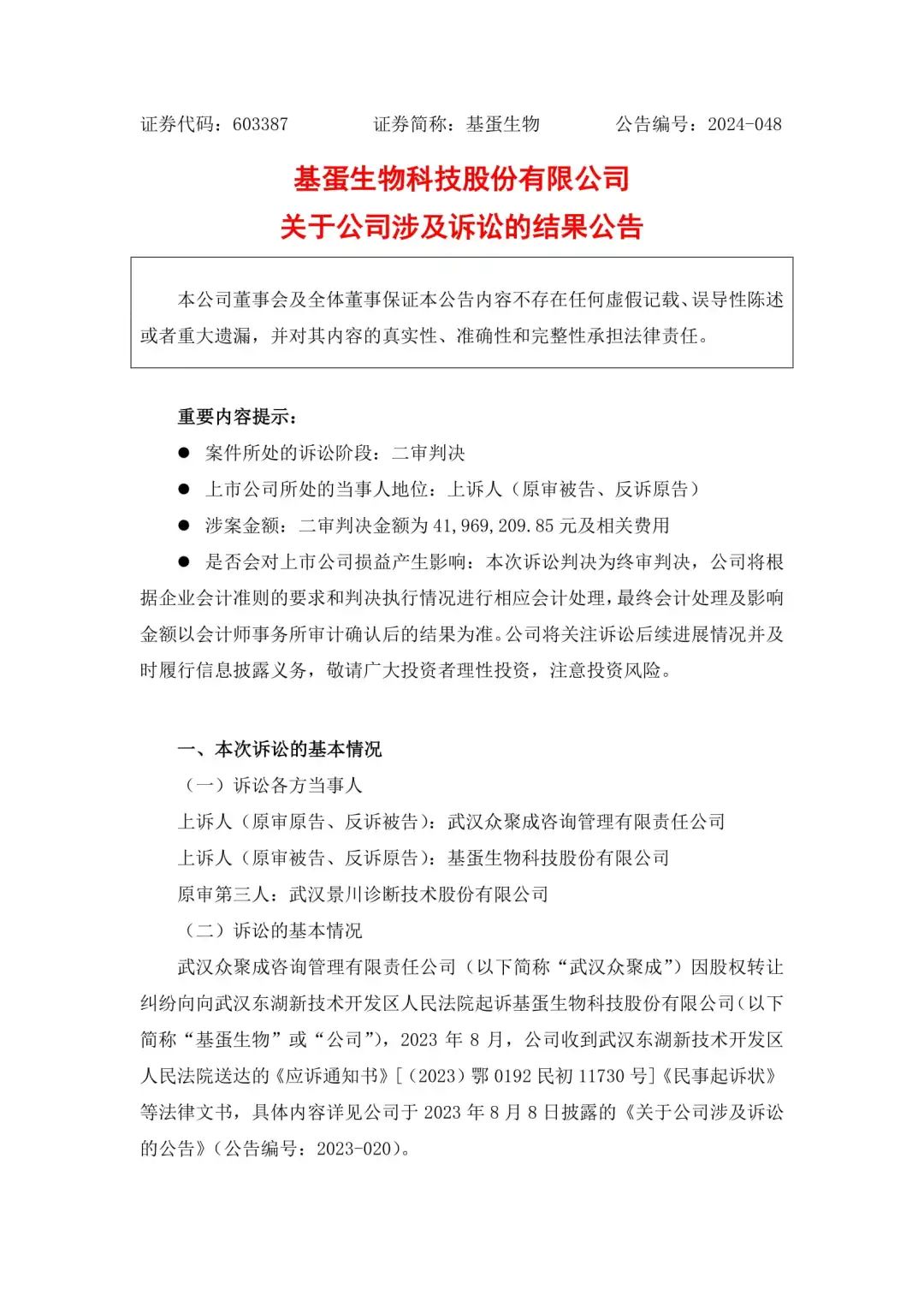
终审判决!基蛋生物需支付4197万

2024-12-20 11:15| 编辑: 鹏哥| 查看: 2078| 评论: 0|来源: 医业观察整理自企业公告、川越周期等

摘要: 判决如下:驳回上诉,维持原判。

2024年12月19日,基蛋生物(603387)发布关于公司涉及诉讼的结果公告。


公告显示,公司在二审中被判决需支付股份收购款4197万元及相关费用。该判决为终审判决,意味着公司将根据企业会计准则进行相应的会计处理,最终影响金额将由会计师事务所审计确认后确定。

图片

本次诉讼的判决情况


判决如下:驳回上诉,维持原判。


1、被告(反诉原告)基蛋生物科技股份有限公司于本判决生效之日起收购原告(反诉被告)武汉众聚成咨询管理有限责任公司持有的第三人武汉景川诊断技术股份有限公司 8400,000 股股份;


2、被告(反诉原告)基蛋生物科技股份有限公司于本判决生效之日起十日 内向原告(反诉被告)武汉众聚成咨询管理有限责任公司支付股份收购款 41,969,209.85 元;


3、驳回原告(反诉被告)武汉众聚成咨询管理有限责任公司的其他诉讼请求;


4、驳回被告(反诉原告)基蛋生物科技股份有限公司的反诉请求。本案二审案件受理费 59,368 元,由武汉众聚成咨询管理有限责任公司负担。本判决为终审判决。


案例回顾



2020年7月基蛋生物控股景川诊断

基蛋生物收购了马全新、胡淑君等21名股东合计持有的景川诊断54.96%的股份,转让总价款6391.03万元


对赌条款:景川诊断2019-2021年扣非净利润目标分别为650万元、1000万元、2000万元,并且2020年、2021年自产凝血试剂销售收入同比增幅均不低于30%。如果对赌实现,基蛋生物应当履行收购剩余股份的承诺,按15-20倍市盈率收购管理层股东的全部或部分剩余股份。


2022年4月 景川勉强实现了业绩承诺

2019年-2021年,该公司分别实现扣非净利润789.85万、1,213.40万和1,768.77万。


2022年6月20日,景川要求基蛋回购:

景川发出《通知函》,要求基蛋收购 15.82% 股份。(但没按照协议约定收购价格及收购数量等关键信息,被基蛋生物抓住该小把柄日后反诉)。


一年时间,未谈妥:

期间基蛋提出了新的交易条件:15倍PE,分期+额外条件,收购该股份


但景川认为,基蛋没有诚意,改变收购时间、收购条件以及付款方式,所以没同意。


2023年7月,景川起诉:

景川的股东武汉众聚成,向法院提起诉讼,要求基蛋按照20倍PE收购其持有的景川股15.82%。


基蛋随后反诉认为景川发送的《通知函》,没明确转让价格,没按照协议通知具体情况等,构成对《补充协议》三次违反,丧失了要求基蛋收购其剩余股份的权利。(出这个主意的律师好“凶”图片,不过法院没支持)


2024年8月6日,景川一审胜诉:

一审判决基蛋向景川股东(武汉众聚成)支付股份收购款 4197万 元(折合15倍PE,而不是景川一开始要求的20倍);基蛋的反诉请求不成立,不予支持。


推荐阅读:基蛋生物一审败诉!被判4196万收购股份


2024年8月5日,暴力冲突:

基蛋生物高管带着十余名人员强闯景川办公场所,企图用暴力方式进入公司财务室。


2024年8月7日,景川停产+董事会拟大换血。

景川发布公告:因暴力闯入事件,暂停生产。


同期,景川的董事会也正在筹备9月的换届选举,拟换成全部基蛋人员,原景川管理层马全新、胡淑君夫妇不再担任董事。

2024年11月26日,基蛋生物,一审败诉!

详情点击查看:基蛋生物,一审败诉!


公告原文:


图片
图片
图片
声明:
1、凡本网注明“来源:小桔灯网”的所有作品,均为本网合法拥有版权或有权使用的作品,转载需联系授权。
2、凡本网注明“来源:XXX(非小桔灯网)”的作品,均转载自其它媒体,转载目的在于传递更多信息,并不代表本网赞同其观点和对其真实性负责。其版权归原作者所有,如有侵权请联系删除。
3、所有再转载者需自行获得原作者授权并注明来源。

最新评论

关闭

官方推荐 上一条 /3 下一条

客服中心 搜索 洽谈合作
返回顶部