立即注册找回密码

QQ登录

只需一步,快速开始

微信登录

微信扫一扫,快速登录

搜索
小桔灯网 门户 资讯中心 杂侃天下 查看内容

世界微生物组日 | 独一无二“身体指纹”,打破“黄金标准”构建免疫代谢健康新观念 ...

2024-6-27 18:02| 编辑: 沙糖桔| 查看: 1850| 评论: 0|来源: MIR医学仪器与试剂

摘要: Feed your Microbes-喂养你的微生物。


由APC Microbiome Ireland于2019年发起的【世界微生物组日】,是一个非常“年轻”的节日,旨在增强公众对微生物群与人类健康、环境等关系的认识,鼓励人们参与微生物组的研究与保护,今年的主题是:Feed your Microbes-喂养你的微生物。

World Microbiome Day 2024: Feed your Microbes


人类微生物组由栖息于各种身体部位的高度动态微生物群组构成,参与复杂的宿主-微生物互动,并展现特定领域的复杂性。随着分子生物学技术的进步,人体微生物组在健康与疾病中的角色日益凸显。


2024年3月12日,美国斯坦福大学Michael P. Snyder院士团队在Cell Host & Microbe发表关于微生物组的重磅发现:“每个人的体内都有个性化的微生物组,像指纹一样独一无二,而个人微生物群是最稳定的,它们都有不同的健康基线,对我们的健康至关重要。


该研究作为整合人类微生物组项目(Integrative Human Microbiome Project-iHMP)的重要组成部分,完成了迄今最完整的纵向人类微生物组计划蓝图:它详细阐述了人体不同部位的微生物组在6年跟踪期内的稳定性,并且利用多组学数据,进行了针对微生物-免疫、微生物-代谢、微生物-临床指征等一系列整合分析。


主要结果

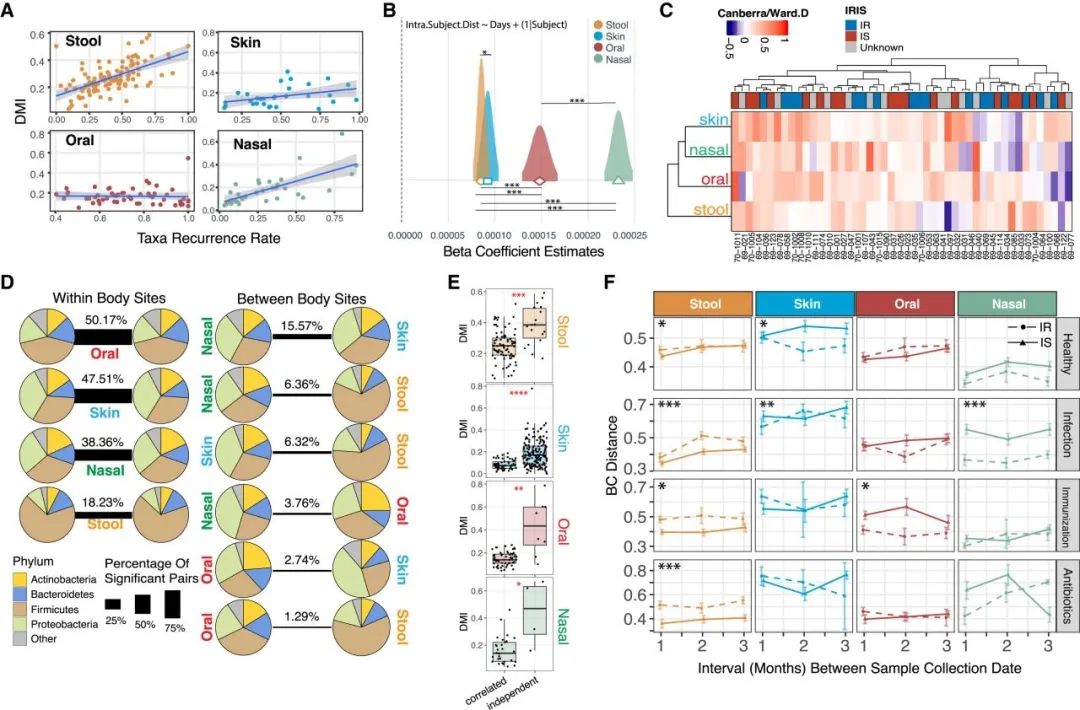
微生物组的稳定性和个体化程度因身体部位而异,并且受到宿主的严重影响。粪便和口腔菌群比皮肤和鼻腔菌群更稳定,这可能与它们与宿主和环境的相互作用有关;

层次聚类显示了皮肤和鼻腔部位个人微生物组动态之间的强联系,而粪便微生物组的动态与其他身体部位的相关性较小;

分析菌群与免疫因子和代谢物等宿主分子的互作表明,营养供给和免疫反应可能是调控菌群组成的关键机制;

胰岛素抵抗患者广泛缺失由细胞因子介导的肠道微生物对免疫系统的调控,而患者的口腔、鼻腔微生物可能更多地促进炎症产生;

失调可以在不同身体部位以潜在的部位特异性机制不同地表现。胰岛素抵抗患者,肠道核心微生物群的数量显著下降,缺失的部分主要是负责产生短链脂肪酸的菌群;皮肤核心微生物群的数量反而上升,增加的几个核心微生物都是机会致病菌。


研究人员一直在努力确定是否存在一种理想的微生物组组成,以及改变某人的微生物是否可以减轻疾病。因此以“菌群的长期稳定性”作为出发点,引入了“核心微生物”的概念,并在长达六年时间里对86人(29岁到75岁)的肠道、口腔、鼻子和皮肤微生物群进行详细追踪,希望更好地了解个体体内的微生物是如何随着短期感染或慢性疾病的发作而变化的。

研究概况


在如此长的时间段里,研究不同身体部位的微生物组成变化,这是第一次将人体内的微生物看作一个整体统一且流动的系统。


多年来,多数研究项目都普遍将关注点投放在所有个体身上共同拥有的哪些微生物如何发生了改变,而且认为这些普遍共享的细菌是最重要且最稳定的。但研究结果却恰恰相反,大量临床数据表明,在健康人的微生物组中经常发现的少数细菌,以及在感染和其他疾病期间人体微生物组的显著变化。然而,比单个细菌类型更能说明问题的是微生物组的稳定性。在健康时期,一个人的微生物组很少发生剧烈变化。在感染或糖尿病的发展过程中,构成微生物组的细菌波动更大。事实上,那些造就我们个体与其他人体内微生物有所不同的微生物菌群,反而是我们体内最稳定的存在。我们每个人体内个性化的微生物组成,促使我们每个人都有不同的健康基线。

微生物组的稳定性与个体差异和应激事件之间存在关联


研究还通过DMI(Degree of Microbial Individuality)定量统计指标,将微生物的个体差异和稳定性联系,来定义每个微生物属的个性化程度。不仅意外发现,拟杆菌门细菌更容易进化出个性化强的种类,同时也印证了“个性化程度越强的细菌,其稳定性也越强”的猜想,也就是说,人体有一套非常强的“选择系统”,强力控制到底什么样的菌群可以定植在宿主体内或体表。

对于不同的属和身体部位,微生物组的个性化有显著差异


整合多组学分析,破解“选择系统”

为了在分子层面上破解这个“选择系统”,团队利用宿主的高精度多组学测量数据,从免疫、代谢两个角度对宿主和微生物的互作进行了分析。


基于这个模型和代谢组、脂质组等多组学的关联分析,可以发现在这个选择系统中,核心微生物的选择大概率是依靠营养供给(代谢),非核心微生物的选择则更多依靠免疫反应,由此构成了人体免疫-微生物互作和代谢-微生物互作。


在进一步探究微生物在胰岛素抵抗的发生和发展中的作用时,研究团队采用因果推断法,完美地从这个“选择系统”过滤出微生物组为因、临床指标为果,而免疫、代谢为中介诱因的通路。印证了胰岛素抵抗患者广泛缺失由细胞因子介导的肠道微生物对免疫系统的调控,而患者的口腔、鼻腔微生物可能更多地促进炎症产生。


打破“黄金标准 ”建立个性化健康微生物组

可以说,研究打破了以往每个人都应该追求相同一个“黄金标准”微生物组的固有执念,相反未来每个人都拥有只属于自己的微生物组健康标准,都应该了解如何健康地喂养体内的微生物,以及暴露于什么环境下可能对自己的健康会有重大影响,从而建立与每个人自身紧密相连的代谢和免疫健康标准,这也与前文所提的2024世界微生物组日主题不谋而合。


同时该研究不仅将个性化医疗推向了定量新阶段,还针对2型糖尿病和胰岛素抵抗的菌群制定了详细的分子干预计划。研究团队也将继续对样本库中的单菌株进行深入分析,利用大数据与AI技术为临床提供精确的个性化干预方案,并计划在菌群与免疫、衰老、抗肿瘤等领域拓展广泛合作。

论文:

Longitudinal profiling of the microbiome at four body sites reveals core stability and individualized dynamics during health and disease.

Cell Host Microbe. 2024 Mar 8:S1931-3128 (24) 00056-8.



部分来源:APC官网、人体微生物组与健康等

声明:
1、凡本网注明“来源:小桔灯网”的所有作品,均为本网合法拥有版权或有权使用的作品,转载需联系授权。
2、凡本网注明“来源:XXX(非小桔灯网)”的作品,均转载自其它媒体,转载目的在于传递更多信息,并不代表本网赞同其观点和对其真实性负责。其版权归原作者所有,如有侵权请联系删除。
3、所有再转载者需自行获得原作者授权并注明来源。

最新评论

关闭

官方推荐 上一条 /3 下一条

客服中心 搜索 洽谈合作
返回顶部