立即注册找回密码

QQ登录

只需一步,快速开始

微信登录

微信扫一扫,快速登录

搜索
小桔灯网 门户 资讯中心 政府动态 查看内容

国家卫健委:441家医院重点发展(附名单)

2021-5-21 00:00| 编辑: 沙糖桔| 查看: 2508| 评论: 0|来源: 赛柏蓝器械 | 编辑:月江

摘要: 新增县医院名单,在文末哦1441家县级医院,各类器械均有需求日前,国家卫生健康委发布第二批符合县医院医疗服务能力县级医院名单,共有441家县级医院进入第二批目录。2019年,国家卫生健康委已发布第一批标准名单, ...





新增县医院名单,在文末哦




 1 

441家县级医院,各类器械均有需求

 


日前,国家卫生健康委发布第二批符合县医院医疗服务能力县级医院名单,共有441家县级医院进入第二批目录。2019年,国家卫生健康委已发布第一批标准名单,第一批有300家医院符合县医院医疗服务能力。加上刚公布的441家,共有741家医院获得了国家卫生健康委的许可证,具备县医院医疗服务能力。



除了国家新增的县级医院,各地也在大力推进县级医院的发展。


以广东省为例,近年广东省推进190家县级公立医院升级建设,将47家中心卫生院升级建设为县医院,同时为县人民医院配齐76种关键设备。广州市花都区按每站不少于100平方米标准对全区196个村卫生站进行建设,全部配备基本医疗设备,做好硬件保障。

 

不只是广州,全国的县医院都已成为基本医疗设备配置的重点。

 

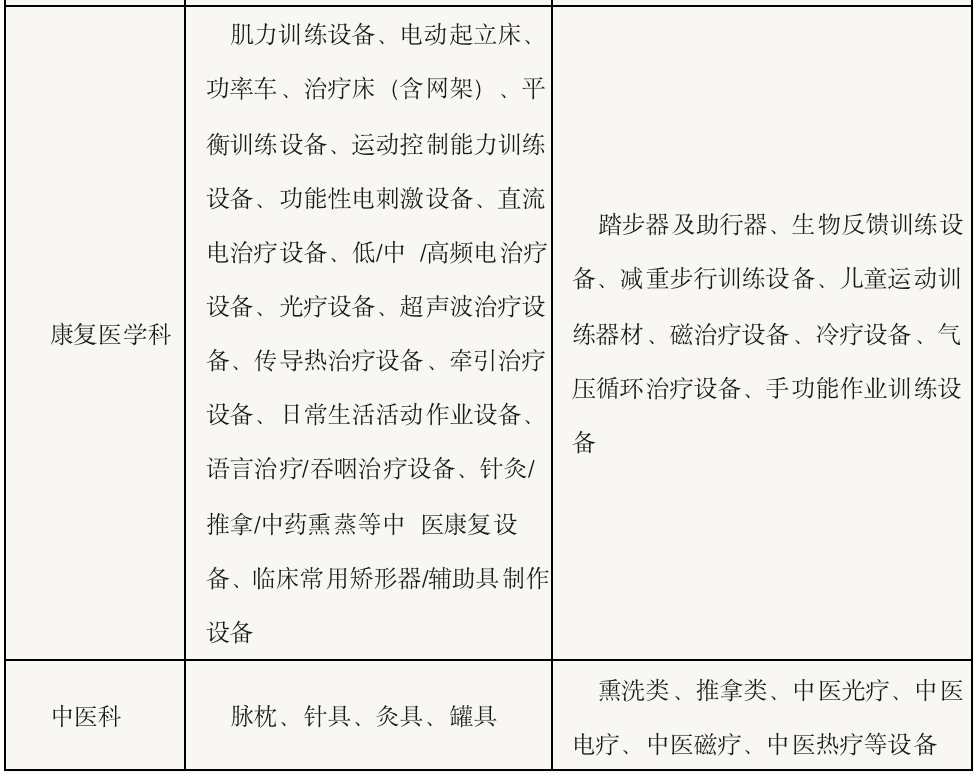
此前,国家卫计委办公厅印发了《县医院医疗服务能力基本标准》和《县医院医疗服务能力推荐标准》。两大《标准》对县医院的科室设置、人员配置、医疗技术水平、设备设施、医疗服务、信息化建设方面均有细致规定。

 

根据赛柏蓝器械的整理,两大《标准》规定县医院各专科需配备的医疗器械。除了基本标准配备以外,标准之外的推荐标准配备,各县医院也可准备起来。


文末附名单



 2 

大批械企,重点布局县域

 



2020年年报显示医疗器械行业爆发式增长,2020年医疗器械上市公司收入增速60.15%,利润总额增长157.35%,从具体板块来看,增速较高的为低值耗材、体外诊断、医疗设备、高值耗材。

 

赛柏蓝器械从各公司年报中发现,医疗器械企业在县医院的布局均在不断推进。

 

乐普医疗是第一个走向市县医院的器械企业之一。乐普既可提供自主生产的5大系列导管室核心设备血管造影机,也能提供心血管介入医疗中心使用的各类耗材及配件,未来乐普将进一步促进县级医院介入导管室和心血管科室合作共建心脏中心的建设进程,进一步提高基层医疗机构的介入诊疗水平。

 

阳普医疗也在布局县级医院,根据公司的年报显示,阳普日益重视三级以下医院的开拓。阳普通过代理商、通过与大型医疗器械流通企业进行合作,以优质的产品帮助县级医院、基层医院提高其医疗服务质量和水平。

 

对于医学检验,金域的年报显示,金域通过远程协作网、区域实验室等多种服务模式创新,将服务网络延伸至县乡一级,以资源共享的方式让县乡医院享受与三甲医院相同质量的医检服务。

 

润达医疗则表示,公司将现有成熟的服务经验和模式由单体医院延伸到区域医联体所有医院,将区域医联体医院标本集中在中心实验室检测,实现规模化检测。提升基层医院服务能力,增加基层标本外送,实现中心实验室良性循环。

 

县级医院市场,各公司均在布局,未来的医疗器械增量即将在县级医院实现,没有布局的企业,需要快速行动起来。





第二批符合县医院医疗服务能力推荐标准的县医院名单

声明:
1、凡本网注明“来源:小桔灯网”的所有作品,均为本网合法拥有版权或有权使用的作品,转载需联系授权。
2、凡本网注明“来源:XXX(非小桔灯网)”的作品,均转载自其它媒体,转载目的在于传递更多信息,并不代表本网赞同其观点和对其真实性负责。其版权归原作者所有,如有侵权请联系删除。
3、所有再转载者需自行获得原作者授权并注明来源。

最新评论

关闭

官方推荐 上一条 /3 下一条

客服中心 搜索 洽谈合作
返回顶部