立即注册找回密码

QQ登录

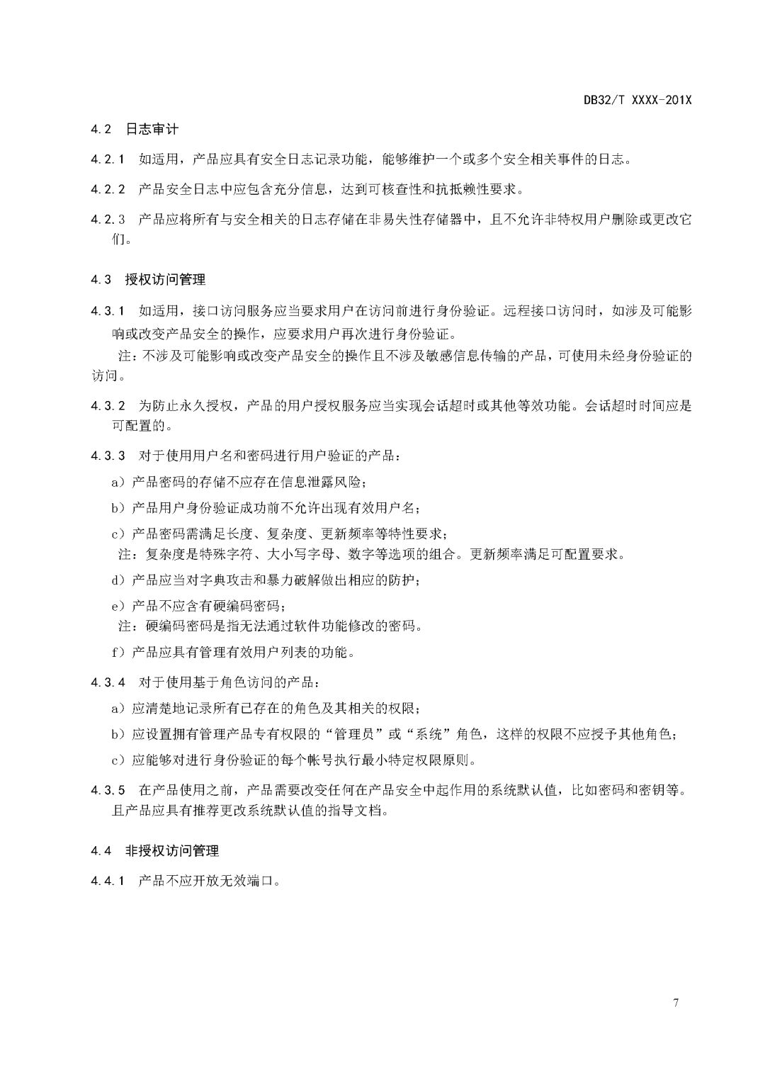
只需一步,快速开始

微信登录

微信扫一扫,快速登录

搜索
小桔灯网 门户 资讯中心 法规政策 查看内容

《医疗器械网络连接通用技术规范》征求意见稿

2019-1-31 08:38| 编辑: 小桔灯网| 查看: 3157| 评论: 0|来源: 江苏省医疗器械检验所

摘要: 关于地方标准《医疗器械网络连接通用技术规范》征求意见稿的通知各相关单位及专家: 经标准编制组努力,现已形成地方标准《医疗器械网络连接通用技术规范》征求意见稿。为确保标准质量,现面向社会广泛征求意见。恳 ...

关于地方标准《医疗器械网络连接通用技术规范》征求意见稿的通知

各相关单位及专家:

     经标准编制组努力,现已形成地方标准《医疗器械网络连接通用技术规范》征求意见稿。为确保标准质量,现面向社会广泛征求意见。

恳切希望您对该标准提出宝贵意见,并将意见于2019年02月15日前反馈给江苏省医疗器械检验所。

    联系人:刘茹、李宁、刘颖、丁楠,025-69655621、025-69655986、025-69655623、jsmit_sc_st@163.com。

江苏省医疗器械检验所

 2019年1月23日 

 

附件:

《医疗器械网络连接通用技术规范》征求意见稿



来源:江苏省医疗器械检验所

整理:致众TACRO

声明:
1、凡本网注明“来源:小桔灯网”的所有作品,均为本网合法拥有版权或有权使用的作品,转载需联系授权。
2、凡本网注明“来源:XXX(非小桔灯网)”的作品,均转载自其它媒体,转载目的在于传递更多信息,并不代表本网赞同其观点和对其真实性负责。其版权归原作者所有,如有侵权请联系删除。
3、所有再转载者需自行获得原作者授权并注明来源。

最新评论

关闭

官方推荐 上一条 /3 下一条

客服中心 搜索 洽谈合作
返回顶部