立即注册找回密码

QQ登录

只需一步,快速开始

微信登录

微信扫一扫,快速登录

搜索
小桔灯网 门户 资讯中心 营销杂谈 查看内容

深圳市生物医药产业发展现状分析

2018-10-19 14:24| 编辑: 纳兰烙烙| 查看: 2268| 评论: 0|来源: 火石创造

摘要: 自2005年深圳被国家发展改革委认定为第一批国家生物产业基地以来,深圳加大政策扶持力度,推动产业要素集聚,生物产业以年均20%的增速快速发展,培育了坪山国家生物产业基地、国际生物谷两大生物医药产业集聚区,在 ...

自2005年深圳被国家发展改革委认定为第一批国家生物产业基地以来,深圳加大政策扶持力度,推动产业要素集聚,生物产业以年均20%的增速快速发展,培育了坪山国家生物产业基地、国际生物谷两大生物医药产业集聚区,在基因检测、生物信息、医学影像等细分领域优势突出,培育了华大基因、迈瑞医疗等一批我国生物医药领域细分专业自主创新的龙头企业,建成了各类创新载体319家,生物医药产业正在成为深圳市经济增长的新动力。

一、产业规模:总体保持稳定增长

深圳市从2009年开始重点打造生物医药产业集群以来,生物产业规模保持高速增长。深圳的生物产业规模在2013年首次超千亿元人民币,达1055亿元,增长速度为15%。2016年,产业规模已超过2000亿元。2017年深圳生物医药产业规模超过2400亿元,高端生物医学工程、基因测序和生物信息分析、细胞治疗等技术跻身世界前沿行列。从工业增加值来看,2009年以来,深圳生物产业工业增加值总体保持增长。2017年深圳市生物产业增加值约300亿元,增幅高达24.6%。

图1 2009-2017年深圳市生物产业工业增加值

资源来源:火石创造根据公开资源整理

二、空间链:形成了坪山国家生物产业基地、国际生物谷两大生物医药产业集聚区

目前,深圳基本形成了以坪山国家生物产业基地、国际生物谷两大生物医药产业集聚区为主导的产业空间格局。

1.坪山生物产业基地

坪山生物产业基地是全国首批、深圳唯一的国家级生物产业基地。基地规划了“一核”、“一廊”、“四分区”的空间结构:“一核”是生物产业创新综合体;“一廊”是沿荣田河打造的生态景观和生活配套所形成综合服务走廊;“四分区”是生物医疗器械区、生物医药产业区、生物服务区、生物产业综合发展区。经过多年发展,基地已经吸引了120余家生物医药企业和产业化平台项目入驻,代表性企业有赛诺菲巴斯德、国药致君、海普瑞、康哲药业等。

2.国际生物谷

国际生物谷于2013年由深圳市政府主导建设,是深圳市继前海之后的又一个重要增长极。深圳国际生物谷地域范围覆盖东部沿海大鹏、盐田及坪山地区,以地处大鹏半岛东北端的坝光片区为核心启动区。以坝光为核心,形成三个圈层:

核心功能圈层,以坝光为主导、与葵涌、鹏城形成三极互动的核心圈层。

融合功能圈层,与坪山、盐田等区域生物科技产业发展相融合,构建集总部、研发、生产、信息、服务于一体的生物科技产业链,形成深圳东部区域生物科技产业的融合共生发展。

协作功能圈层,拓展延伸生物科技产业链,搭建全市生物科技产业互动平台,形成全市生物科技产业的大协同发展。

国际生物谷围绕生命信息、生物医学工程、生物医药与高端医疗、生命健康服务、生物资源开发、生物环保与制造等重点发展产业领域,规划构建“一库一院两园多平台”的产城融合格局,重点发展国家基因库、中国农科院深圳生物育种创新研究院、生命科学产业园和海洋生物产业园等空间载体。

目前,国际生物谷已引进多个国际知名团队,包括“DNA之父”詹姆斯·沃森正在推进建设的“沃森生命科技中心”、巴里·马歇尔建设的幽门罗旋杆菌检测及精准医疗中心、美国三院院士伯纳德·罗兹曼的罗兹玛转化医学研究院,生物谷配套园区已引进生物企业52家、科研机构11家,年产值逾8亿元人民币。

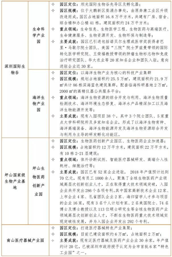
表1 深圳市主要生物医药产业发展载体概况

注:火石创造根据公开资料整理

三、产业链:在基因检测、医学影像等细分领域具有领先优势

目前,深圳市已基本形成较为完整的生物医药产业链,在基因检测、生物信息、医学影像等细分领域具有领先优势,并培育了生物疫苗、干细胞等特色细分领域。在细分领域已涌现出华大基因、迈瑞医疗、海王生物、海普瑞、翰宇药业、北科生物等一批国家级龙头企业和创新型企业。

图2 深圳市生物医药产业重点企业分布情况

在基因检测领域,国家基因库落地深圳,作为我国唯一一个国家筹建的基因库,国家基因库是目前世界最大的基因库,未来将为深圳市基因检测的发展提供强大平台支撑。深圳市拥有基因检测领域龙头企业华大基因、基因治疗领域创新研发型企业赛百诺等一批优势企业。其中,华大基因依托先进的技术平台、丰富的临床经验以及庞大的基因数据库等多项核心优势,已发展成为全球领先的基因测序企业。

在医疗器械领域,深圳集聚了医疗器械生产企业700多家,总产值超过400亿元,占我国医疗器械市场总规模约8%左右。培养了迈瑞医疗、理邦、先健、开立、稳健、新产业等一批优秀企业,其中产值达亿元以上企业40多家。其中,迈瑞医疗已发展成为中国最大、全球领先的医疗器械及解决方案供应商,产品覆盖生命信息与支持、体外诊断、医学影像三大主要领域。

在医药领域,深圳市培育了国药一致、海王集团、华润三九、健康元、泰康等国内知名企业。另外,深圳吸引了赛诺菲巴斯德和葛兰素史克两大国际疫苗巨头落户,极大地增强了深圳在疫苗领域的优势。

四、创新链:各类创新主体活跃,自主创新能力显著提升

目前,深圳市生物医药领域已建成各类创新载体319家,其中国家级有21家。在基础研究领域,深圳市积极引入高技术创新人才,引进生物生命健康领域孔雀团队38个、“千人”专家32名、高层次医学团队73个;吸引了北京大学、清华大学、哈尔滨工业大学等知名学府在深圳建立校区;并通过高校或其他的平台频频牵手诺贝尔奖得主,建立诺贝尔奖获得者领衔的实验室,如已建成的劳特伯生物医学成像研究中心、兰迪·谢克曼国际联合医学实验室等知名实验室。

依托各类创新主体,深圳市生物医药领域创新能力不断提升。据火石数据库资料显示,截止到2018年8月底,深圳市生物医药领域授权专利、商标、专著数量总和达到59714个,仅次于北京,排名全国第二。

表2 深圳市重点创新主体的创新成果

声明:
1、凡本网注明“来源:小桔灯网”的所有作品,均为本网合法拥有版权或有权使用的作品,转载需联系授权。
2、凡本网注明“来源:XXX(非小桔灯网)”的作品,均转载自其它媒体,转载目的在于传递更多信息,并不代表本网赞同其观点和对其真实性负责。其版权归原作者所有,如有侵权请联系删除。
3、所有再转载者需自行获得原作者授权并注明来源。

最新评论

关闭

官方推荐 上一条 /3 下一条

客服中心 搜索 洽谈合作
返回顶部