立即注册找回密码

QQ登录

只需一步,快速开始

微信登录

微信扫一扫,快速登录

搜索
小桔灯网 门户 资讯中心 营销杂谈 查看内容

两票制后,几百家医械公司关系链曝光

2018-3-14 02:23| 编辑: 小桔灯网| 查看: 2091| 评论: 0|来源: 赛柏蓝器械 作者:老米

摘要: 最近,安徽又发布了一期有关医疗器械两票制企业隶属关系、进口总代关系的文件,这已经是该省第9次发布类似信息了。赛柏蓝器械整理发现,早期发的类似文件中,涉及的企业都还比较少,但近期发布的几次,企业数量上有 ...

最近,安徽又发布了一期有关医疗器械两票制企业隶属关系、进口总代关系的文件,这已经是该省第9次发布类似信息了。


赛柏蓝器械整理发现,早期发的类似文件中,涉及的企业都还比较少,但近期发布的几次,企业数量上有了较大的增加,涉及面也更广泛。


因为这些文件的发布,也让整个医疗器械行业都知道了,哪些生产企业和经营企业是一家的,哪些企业是跨国医疗器械公司产品的全国总代,哪些医疗器械流通企业是上下级的关系。


医疗器械行业企业众多,工业1.8万家,商业统计数据是33万家,即便是个行业老人,也未必能够掌握这些错综复杂的企业关系。


安徽因为两票制的需要,逐步公开了这些“关系链”,无形中也给行业人士提供了一个获悉准确关系链的机会。


值得一提的是,本资料据安徽药监官网整理,前后文件中是否有已经修正过的内容,尚未得知。还有就是,有些流通企业上下级关系链一直延伸到4级,而表格宽度有限,我们未全部展现出来。


按规定,这些公司在两票制中可以多开一票。以下为核心信息:


医疗器械生产企业或科工贸一体化的集团型企业设立的仅销售本企业(集团)医疗器械的全资或控股商业公司(全国仅限1家商业公司)。为简洁,公司名称中的“有限公司”几个均省略。


进口医疗器械国内总代理企业

(单位名称均省略了“有限公司”四字)

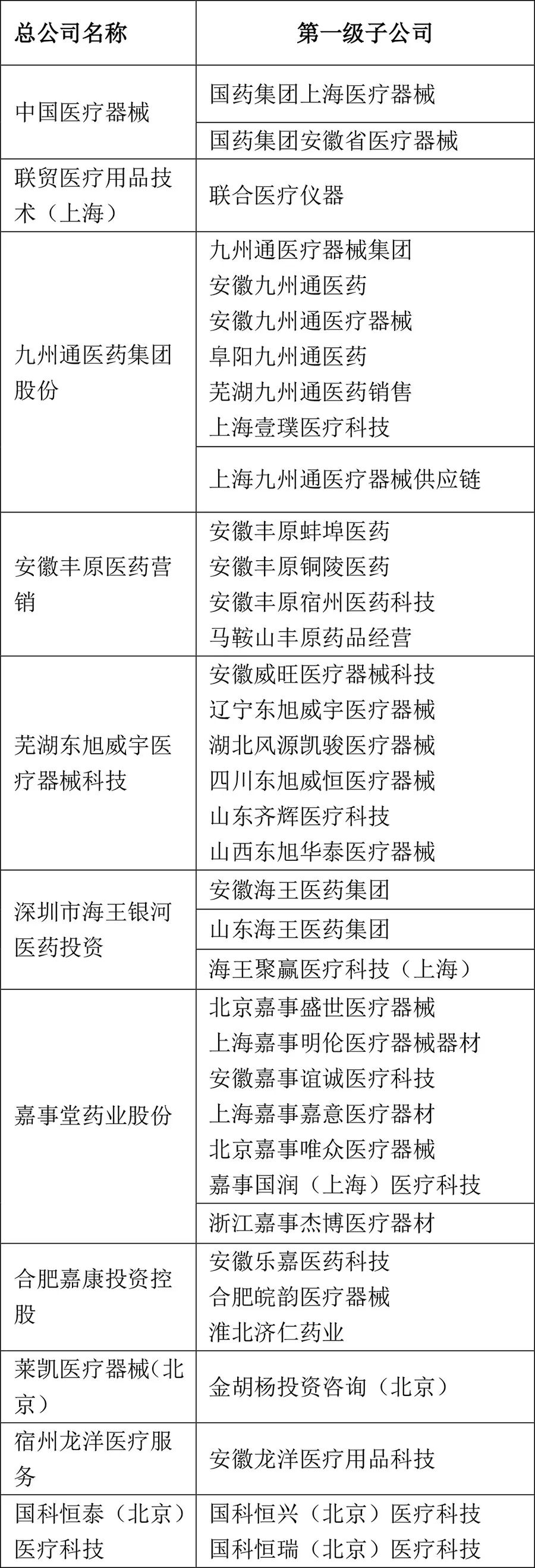
医疗器械流通集团企业

(单位名称均省略了“有限公司”四字)

声明:
1、凡本网注明“来源:小桔灯网”的所有作品,均为本网合法拥有版权或有权使用的作品,转载需联系授权。
2、凡本网注明“来源:XXX(非小桔灯网)”的作品,均转载自其它媒体,转载目的在于传递更多信息,并不代表本网赞同其观点和对其真实性负责。其版权归原作者所有,如有侵权请联系删除。
3、所有再转载者需自行获得原作者授权并注明来源。

最新评论

关闭

官方推荐 上一条 /3 下一条

客服中心 搜索 洽谈合作
返回顶部