立即注册找回密码

QQ登录

只需一步,快速开始

微信登录

微信扫一扫,快速登录

搜索
小桔灯网 门户 资讯中心 检验杂谈 查看内容

CRP竟然与抑郁症有关?

2017-12-20 13:34| 编辑: 小桔灯网| 查看: 2302| 评论: 0|来源: 小桔灯网 作者:佐佐

摘要: CRP竟然与抑郁症有关?抑郁症,无论贫穷富贵都可能会遭受其困扰,最新数据显示每10人即可能有1人患有抑郁症,并且发病率有逐年攀升的趋势。抑郁症患者可以说不胜枚举,比如影视明星张国荣、乔任梁等人,还有世界喜剧 ...

CRP竟然与抑郁症有关?

抑郁症,无论贫穷富贵都可能会遭受其困扰,最新数据显示每10人即可能有1人患有抑郁症,并且发病率有逐年攀升的趋势。抑郁症患者可以说不胜枚举,比如影视明星张国荣、乔任梁等人,还有世界喜剧之王卓别林、诗情画意的海子、光环无数的李开复等也难逃抑郁。

到底什么是抑郁症?

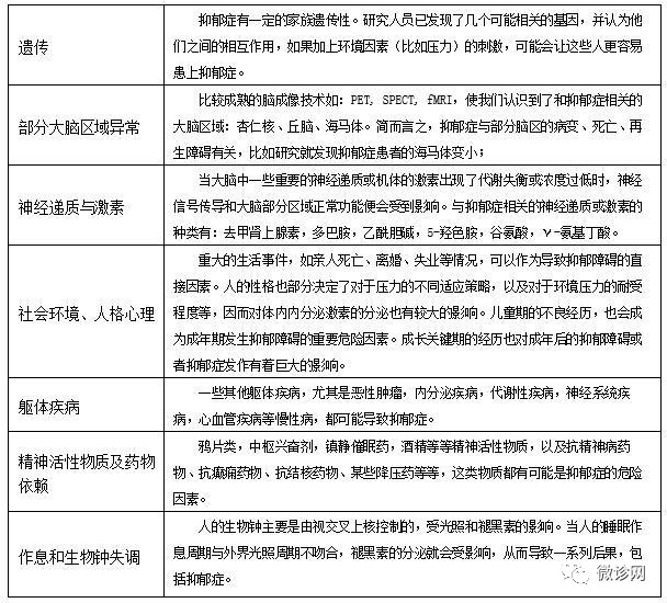
抑郁症是指情绪显著而持久的低落为基本临床表现并伴有相应的思维和行为异常的一种精神障碍。抑郁症病因十分复杂,很有可能是遗传、生理、社会环境及心理因素共同作用的结果。

我是否患有抑郁症?

中国精神障碍分类与诊断标准(CCMD-3,2006年)指明了抑郁障碍的诊断标准,主要包含9条:

1.兴趣丧失、无愉快感;

2.精力减退或疲乏感;

3.精神运动性迟滞或激越;

4.自我评价过低、自责,或有内疚感;

5.联想困难或自觉思考能力下降;

6.反复出现想死的念头或有自杀、自伤行为;

7.睡眠障碍,如失眠、早醒,或睡眠过多;

8.食欲降低或体重明显减轻;

9.性欲减退。

常见的抑郁症种类有:重性抑郁障碍(临床抑郁症,major depression),持久性抑郁障碍(dysthymia)及一些其他特殊的抑郁症(精神异常性抑郁症,产后抑郁症,季节性抑郁症)。它的相关病症诸多,可为诱因或并发症,例如创伤后应激综合症(PTSD)、强迫症、焦虑症、酗酒、药物滥用、心脏病、糖尿病、帕金森病等。


抑郁症的生物标志物的进展

目前,抑郁症涉及实验室诊断的主要包括促甲状腺激素释放实验和地塞米松抑制实验。其中,内源性抑郁症患者下丘脑-垂体-甲状腺轴功能活动减退是其病理基础。因此临床以促甲状腺素释放激素实验作为内源性抑郁症的生物学诊断标记。

口服地塞米松后,抑郁症患者特别是内源性抑郁症患者有一短时间的皮质醇浓度抑制,之后出现抗抑制现象,因此多用来作为内源性抑郁症的诊断依据。

然而,令人遗憾的是,目前临床上更直接的比如通过尿检,血检,来诊断抑郁症的方法还没有出现,但这方面的科学研究却是层出不穷!

近年来许多的研究表明,超敏CRP水平与抑郁症也具有紧密的联系。

超敏CRP是一种急性时相反应蛋白,机体受微生物入侵或组织损伤等炎症性刺激后,在肝脏中迅速合成产生,超敏CRP水平是判断组织损伤的较敏感指标。超敏CRP增高可反映体内炎症处于急性活动期,如类风湿性关节炎、恶性肿瘤和急性炎症性疾病等。 超敏CRP也可以作为心血管疾病的独立预测因子。近年来,关于超敏CRP的研究领域不断在扩展和延伸,特别是在抑郁症中的研究成为了热点研究的领域之一。

Sujata Bhattacharya教授研究发现超敏CRP与抑郁症的程度成明显的正相关性,并且文章建议将超敏CRP作为抑郁症患者早期监控的生物标志物。Wium-Andersen MK教授通过对73131例住院抑郁症患者进行分析,发现超敏CRP的抬高与抑郁症的风险具有正相关性。为什么超敏CRP在抑郁症患者中的表达水平会增加?文献指出这可能是由于抑郁症激活了免疫系统的反应,促进炎性反应,从而导至CRP的增加。而由于CRP特别是超敏CRP的敏感性得到了极大的提高,对微小炎性变化也较为敏感, 所以在抑郁症患者中能检测出CRP的微小变化。


CRP与抑郁症机制的理解

要完全理解CRP和抑郁症的关系,必须先了解炎症和抑郁症的作用机制。因为CRP和炎症是密切相关的,只有我们理解了炎症和抑郁症的机制,我们就能很好地理解抑郁症和CRP的关系,但关于它的机制研究的还并不透彻,目前关于炎症和抑郁症主要有两种机制。

首先,炎症可能会导至抑郁症。一些研究表明促炎细胞因子,可能通过激活吲哚胺-2,3-双加氧酶促进了抑郁症的发展。这种酶会导至血清素的水平下降和犬尿喹啉、喹啉酸的水平增加,其中血清素水平的降低是导至抑郁症的一个重要的因素。而犬尿喹啉、喹啉酸水平的增加会刺激谷氨酸的释放,从而导至营养因子的水平下降,包括脑源性神经营养因子,而这个因子和抑郁症密切相关。    

其次,抑郁症也有可能导至炎症。心理应激会激活下丘脑-垂体-肾上腺皮质轴和交感神经系统,从而促进应激激素的释放。这些激素以及由应激诱导的细胞因子会引发急性炎症反应并触发炎症。


参考文献:

[1] Sujata Bhattacharya. HIGH SENSITIVE C-REACTIVE PROTEIN AS AN INDICATOR FOR PRO-INFLAMMATORY STATUS IN DIFFERENT DEGREES OF MAJOR DEPRESSION. J. Evolution Med. Dent. Sci. 2016.

[2]Wium-Andersen MK, Orsted DD, Nielsen SF, et al. Elevated C-reactive protein levels, psychological distress, and depression in 73, 131 individuals. JAMA psychiatry 2013;70(2):176-84.

[3]Eun Young Kim. Discovery of Serum Protein Biomarkers in Drug-Free Patients With Major Depressive Disorder. Prog europsychopharmacol Biol Psychiatry. 2016 Aug 1; 69:60-8.

声明:
1、凡本网注明“来源:小桔灯网”的所有作品,均为本网合法拥有版权或有权使用的作品,转载需联系授权。
2、凡本网注明“来源:XXX(非小桔灯网)”的作品,均转载自其它媒体,转载目的在于传递更多信息,并不代表本网赞同其观点和对其真实性负责。其版权归原作者所有,如有侵权请联系删除。
3、所有再转载者需自行获得原作者授权并注明来源。

最新评论

关闭

官方推荐 上一条 /3 下一条

客服中心 搜索 洽谈合作
返回顶部