立即注册找回密码

QQ登录

只需一步,快速开始

微信登录

微信扫一扫,快速登录

搜索
小桔灯网 门户 资讯中心 国内新闻 查看内容

国家卫计委要求:县医院必备这些医疗设备

2016-5-26 06:24| 编辑: 小桔灯网| 查看: 3396| 评论: 0|来源: 中国医疗器械整理

摘要: 最近,国家卫计委办公厅印发了《县医院医疗服务能力基本标准》和《县医院医疗服务能力推荐标准》。这两大《标准》均是为贯彻落实《国务院办公厅关于推进分级诊疗制度建设的指导意见》(国办发〔2015〕70号)而制定的 ...
最近,国家卫计委办公厅印发了《县医院医疗服务能力基本标准》和《县医院医疗服务能力推荐标准》。这两大《标准》均是为贯彻落实《国务院办公厅关于推进分级诊疗制度建设的指导意见》(国办发〔2015〕70号)而制定的。卫计委在下发的通知中明确要求,各省级卫生计生行政部门要遵照执行。

  两大《标准》对县医院的科室设置、人员配置、医疗技术水平、设备设施、医疗服务、医疗质量管理、信息化建设方面均有细致规定。其中,就与医疗器械行业直接相关的设备设施方面,我们梳理如下:

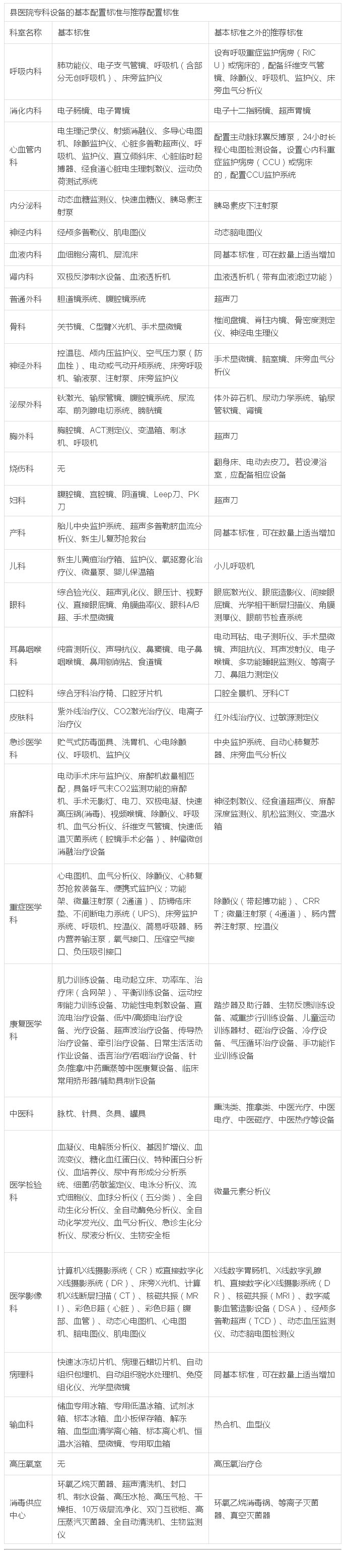
  1、不管是《基本标准》还是《推荐标准》,县医院的设备设施得包括四个组成部分:基本设备设施、病区基本设备、病房单元基本设备,以及专科设备。

  2、在前三大基本设备上,《基本标准》和《推荐标准》一致。只不过《推荐标准》需要的数量更多。

  基本设备设施包括:门急诊能够提供轮椅、推车、拐杖、助行器、助听器、老花镜等设备设施。

  病区基本设备包括:按需要配置治疗车、病历车、抢救车、药物振荡器、床单位消毒器、监护仪等设备。

  病房单元基本设备包括:供氧终端、吸引终端、输液架、呼叫器。

  3、在专科设备的配置上,《基本标准》和《推荐标准》的规定如下图。

 


声明:
1、凡本网注明“来源:小桔灯网”的所有作品,均为本网合法拥有版权或有权使用的作品,转载需联系授权。
2、凡本网注明“来源:XXX(非小桔灯网)”的作品,均转载自其它媒体,转载目的在于传递更多信息,并不代表本网赞同其观点和对其真实性负责。其版权归原作者所有,如有侵权请联系删除。
3、所有再转载者需自行获得原作者授权并注明来源。

最新评论

关闭

官方推荐 上一条 /3 下一条

客服中心 搜索 洽谈合作
返回顶部