立即注册找回密码

QQ登录

只需一步,快速开始

微信登录

微信扫一扫,快速登录

搜索
小桔灯网 门户 资讯中心 注册认证 查看内容

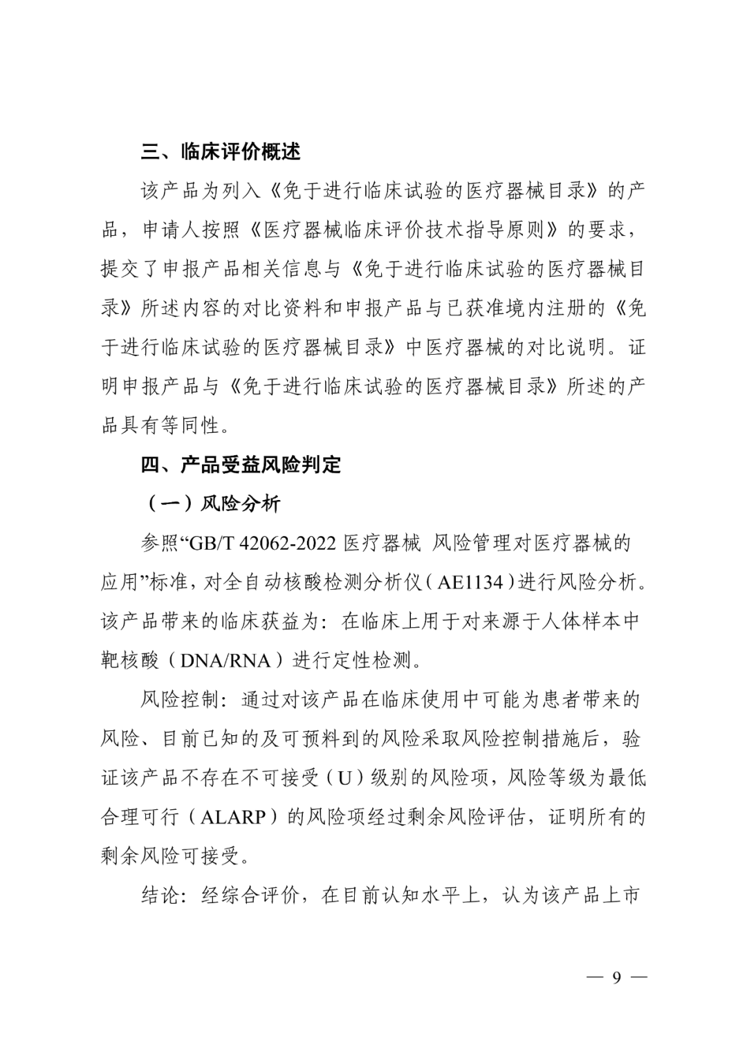
【绿色通道POCT】审评报告公开!

2025-10-16 20:37| 编辑: 沙糖桔| 查看: 327| 评论: 0|来源: 优咨康

摘要: 关注小桔灯网!


2025年9月29日,国家药监局批准了翊新诊断技术(苏州)有限公司的“全自动核酸检测分析仪”,注册证编号为:国械注准20253221958。

其预期用途为:该产品基于实时荧光PCR检测原理,与配套的检测试剂共同使用,在临床上用于对来源于人体呼吸道样本、生殖道样本和尿液样本中的靶核酸(DNA/RNA)进行定性检测,包括病原体项目恭喜翊新诊断

该仪器融合薄膜微流控技术与qPCR技术,最快可在45分钟内实现12种病原体的核酸检测。凭借产品的全自动化检测流程及封闭式设计,可广泛应用于医疗机构、疾控中心、海关检疫等场景。此次获批标志着翊新诊断在分子诊断自动化领域取得重大突破,有力推动了国内即时检测(POCT)核酸技术的标准化、自动化进程及其临床应用普及。

     根据器审中心数据显示,该产品在2024年11月21号进入医疗器械优先审批申请审核结果公示(医疗器械优先审批申请审核结果公示(2024年第15号)),同意理由为:该产品属于“列入国家重点研发计划的医疗器械”。从公示到获批,历时11个月

今天,器审中心公开了产品的审评报告,具体内容如下:



声明:
1、凡本网注明“来源:小桔灯网”的所有作品,均为本网合法拥有版权或有权使用的作品,转载需联系授权。
2、凡本网注明“来源:XXX(非小桔灯网)”的作品,均转载自其它媒体,转载目的在于传递更多信息,并不代表本网赞同其观点和对其真实性负责。其版权归原作者所有,如有侵权请联系删除。
3、所有再转载者需自行获得原作者授权并注明来源。

最新评论

关闭

官方推荐 上一条 /3 下一条

客服中心 搜索 官方QQ群 洽谈合作
返回顶部