立即注册找回密码

QQ登录

只需一步,快速开始

微信登录

微信扫一扫,快速登录

搜索
小桔灯网 门户 资讯中心 产品杂谈 查看内容

呼吸道病原体 tNGS 多重联合检测

2024-12-19 14:39| 编辑: 沙糖桔| 查看: 3777| 评论: 0|来源: 金域医学

摘要: 快速测序、自动分析,保证准确性的同时缩短TAT。

作者:郭玲慧


感染性疾病是临床常见的多发病,其中呼吸道感染是人类致病和死亡的最主要原因之一。引起呼吸道感染的病原体种类有很多,包括细菌、真菌、病毒、支原体和衣原体等,不同种类病原体引起的感染,其治疗方法截然不同,而及时有效的抗感染治疗能明显改善患者的预后。因此,快速、准确地检测和鉴别致病微生物具有非常重要的意义。

tNGS (Targeted Next-generation Sequencing)

基于靶向捕获联合新一代测序技术,不依赖于传统的微生物培养,直接对临床样本中的核酸进行富集,再进行高通量测序,然后与数据库进行比对分析,根据比对到的序列信息来判断样本包含的病原微生物种类,能够快速、客观地检测临床样本中较多的病原微生物(包括病毒、细菌、真菌、寄生虫等),为临床诊断提供依据。

呼吸道多种病原体靶向测序是针对呼吸系统常见的153种微生物进行靶向扩增,自创超多重PCR构建文库,采用自建tNGS专属微生物数据库及核心算法实现高效建库、

快速测序、自动分析,保证准确性的同时缩短TAT。



适用场景


门急诊、普通病房、重症监护病房呼吸道感染患者,反复呼吸系统感染查因,获取肺泡灌洗液困难患者等等。



样本采集要求和说明



检测流程


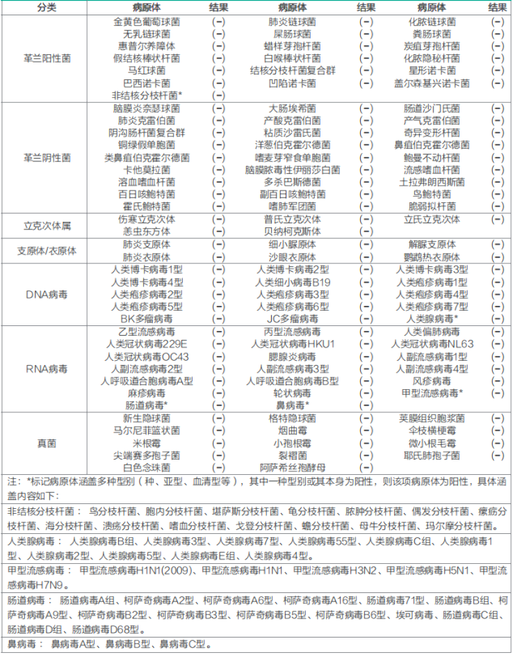
检测范围


1.病原体


2.耐药基因


报告单内容


均一化序列数:每100K的原始序列中含有该病原体的序列数,均一化序列数数值越高,则反映该病原体的检测信号越强。


病原估测浓度(copies/mL):通过生物信息学方法计算样本中微生物含量,该结果并非绝对定量,仅供临床参考。


天然耐药信息:参考《CLSIM100-S31抗菌药物敏感性试验执行标准2021年中文版》,“/”表示未发现或未收录。


病原关注度:分为重点关注病原体、关注病原体、疑似定植或微生态。分类参考相关文献和资料报道的病原微生物致病性及本检测中病原估测浓度等信息。报告中病原体的关注度或有不同,但不说明其对此次患病的重要程度,需结合临床信息综合判断,该分类仅供临床医生参考,不代表临床诊断意见。


当报告单中仅有疑似定植或微生态时,临床医师应结合患者免疫状态以及临床相关检测结果综合分析该病原体是否为致病微生物。


项目优势

1. 基于多重PCR和高通量测序,兼具高灵敏度和高特异性

2. 致病基因和耐药基因1次检出

3. 可精准定量

4. 可实现精准分型

5. 价格适中



参考文献



声明:
1、凡本网注明“来源:小桔灯网”的所有作品,均为本网合法拥有版权或有权使用的作品,转载需联系授权。
2、凡本网注明“来源:XXX(非小桔灯网)”的作品,均转载自其它媒体,转载目的在于传递更多信息,并不代表本网赞同其观点和对其真实性负责。其版权归原作者所有,如有侵权请联系删除。
3、所有再转载者需自行获得原作者授权并注明来源。

最新评论

关闭

官方推荐 上一条 /3 下一条

客服中心 搜索 洽谈合作
返回顶部