立即注册找回密码

QQ登录

只需一步,快速开始

微信登录

微信扫一扫,快速登录

搜索
小桔灯网 门户 资讯中心 企业动态 查看内容

涉案3500万!科美诊断胜诉

2024-10-12 14:46| 编辑: 鹏哥| 查看: 1624| 评论: 0|来源: 企业公告

摘要: 此次诉讼是公司为维护合法权益而采取的措施,判决结果不会对公司当期及后期利润产生负面影响。

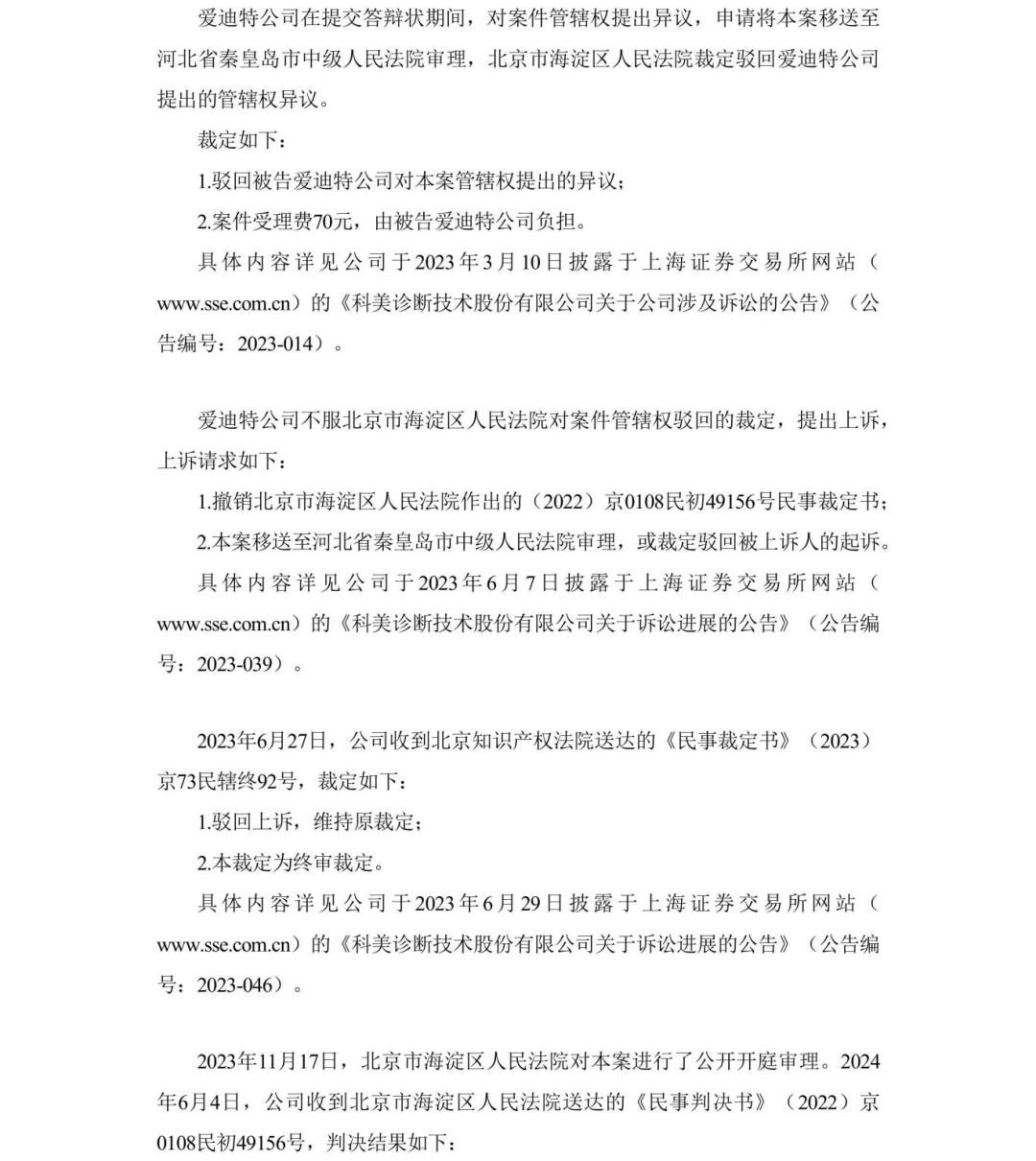
科美诊断发布公告称,关于其与爱迪特(秦皇岛)科技股份有限公司及科美(秦皇岛)科技开发有限公司之间的商标权侵害纠纷,二审判决于2024年10月10日作出,驳回了被告的上诉,维持原判。此次案件涉及的赔偿金额合计为3500万元,包含诉讼费用。


公告中指出,此次诉讼是公司为维护合法权益而采取的措施,判决结果不会对公司当期及后期利润产生负面影响。公司将继续关注该案件的进展,并依法主张自身权益,确保正常生产经营不受影响。


2023年,科美诊断实现收入4.5亿元,归母净利润1.5亿元。


图片图片图片图片图片

声明:
1、凡本网注明“来源:小桔灯网”的所有作品,均为本网合法拥有版权或有权使用的作品,转载需联系授权。
2、凡本网注明“来源:XXX(非小桔灯网)”的作品,均转载自其它媒体,转载目的在于传递更多信息,并不代表本网赞同其观点和对其真实性负责。其版权归原作者所有,如有侵权请联系删除。
3、所有再转载者需自行获得原作者授权并注明来源。

最新评论

关闭

官方推荐 上一条 /3 下一条

客服中心 搜索 洽谈合作
返回顶部