立即注册找回密码

QQ登录

只需一步,快速开始

微信登录

微信扫一扫,快速登录

搜索
小桔灯网 门户 资讯中心 技术杂谈 查看内容

使用纳米孔进行蛋白测序又向前迈进了重要一步!

2024-9-14 10:29| 编辑: 沙糖桔| 查看: 2904| 评论: 0|来源: 我是建设者

摘要: 这两种方法都无法提供绘制蛋白质变异类型和丰度所需的灵敏度。

人们一直希望能够像读出句子中的字母一样读出任何蛋白质分子的氨基酸序列。如今,这个梦想跟进了一步。

目前,对蛋白变体和修饰的检测和量化依赖于与蛋白质分子中特定基序具有高亲和力的生物分子,或依赖于对蛋白质切碎后产生的多肽片段的表征。然而,这两种方法都无法提供绘制蛋白质变异类型和丰度所需的灵敏度

近日,华盛顿大学的Jeff Nivala团队在《自然》杂志上发表文章(这项研究在去年 10 月份发表了BioRxiv预印本),报道了一种直接读取蛋白质序列信息的方法,即将蛋白质链(每次几个氨基酸残基)穿过膜上的一个蛋白纳米孔。

1996 年,就有报道称当长生物聚合物分子被电场单向拉过纳米通道时,可以测量离子流过膜中生物通道(纳米孔)时产生的电流。电流的变化取决于离子流被生物聚合物上的化学基团阻滞的程度。这一发现导至了纳米孔 DNA 测序的发展,其中可测量的离子电流的变化可用于确定 DNA 分子的碱基序列

DNA 分子“骨架”带有均匀电荷,这一事实促进了纳米孔 DNA 测序的发展。四种 DNA 核苷酸具有相似的化学结构,并且解旋酶等蛋白可用于控制 DNA 穿过通道的运动,这大大助力了纳米孔 DNA 测序的发展。

而将纳米孔测序原理应用于蛋白质测序则相对困难,需要克服几个挑战。这些挑战包括:找到一种展开蛋白质、破除去三维结构的方法,以便对其进行测序克服蛋白质链的不均匀电荷,以便它们可以单向通过纳米孔易位;以及仅使用离子电流区分蛋白质的 20 种常见的、化学性质不同的氨基酸侧链

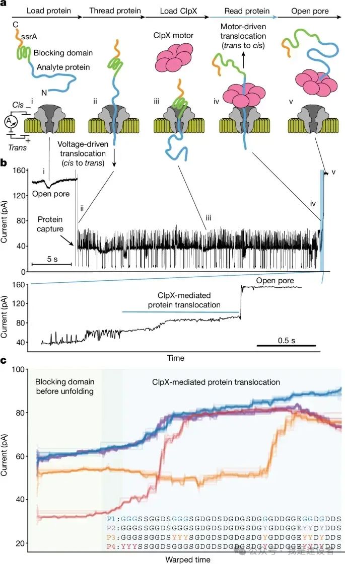
为了解决单向运动问题,Motone 等人采用了两步法。首先,他们将一个带负电的“尾巴”附着在目标蛋白质上,这样产生的分子就可以在电场的作用下快速穿过纳米孔。他们还附着了一个笨重的“塞子”,以防止正在易位的蛋白质完全穿过纳米孔。然后,作者使用一种名为 ClpX 的酶(unfoldase,在细胞中作为蛋白质降解过程的一部分用于展开蛋白质)将分子反向拉出孔,从而将处在孔中穿线状态的蛋白质的各个部分依次再呈现给纳米孔的限制区。在第二步中,取决于蛋白质的序列的不同,通过纳米孔的离子电流随时间表现出明显的变化,而令有一对较大的酪氨酸残基会产生特别明显的电流阻塞。

作者对穿过纳米孔的大量残基对的观察导至了一项重大发现:ClpX 每次以两个残基为增量拉动蛋白质链。这一特性之前并不为人所知,也将极大地帮助在蛋白质测序实验中解读离子电流数据中的氨基酸序列。但ClpX酶的作用并非完美无缺:当其遇到某些残基的片段时,它会失去对蛋白质的控制。然而,通过巧妙地将这种滑动序列放置在蛋白质链上,Motone 等人则能够多次倒回并重新读取感兴趣的序列,从而显著提高序列测定的准确度。

为了系统地研究不同氨基酸侧链对离子电流的影响,作者合成了定制蛋白质,这些蛋白质包含多个序列,每个序列仅相差一个残基。作者对这些蛋白质的测量表明,电流阻塞的幅度主要与氨基酸残基的体积相关(带电残基除外,它们表现出不同的行为)。

随后,Motone 等人用一个简单的电流阻断物理模型补充了这些实验数据,从而开发了一种人工神经网络,他们将其命名为 aminocaller。这可以从离子电流数据中正确识别出特定残基。作者通过量化蛋白质链在暴露于环境压力时自发获得的损伤量,展示了他们的测序方法的潜力。他们还通过绘制长蛋白质链中酶诱导的修饰,在一次实验中识别出 100 多种蛋白质变体,展示了他们的方法的极佳灵敏度。

纳米孔系统之前已经被用于检测和识别 20 种常见氨基酸残基、重读蛋白质序列以及揭示酶诱导蛋白质修饰的模式,也已被证明可与 ClpX 配合使用。因此,本研究最具创新性的一点是开发了可附着在任何蛋白质上的“衔接子”序列(例如尾巴和塞子),使其能够在一个纳米孔系统中加载、读取和重绕将此类序列添加到蛋白质的实际操作难度(尤其是在分析以前未测序的蛋白质时)可能使这一方法难以转化为高通量、商业上可行的技术。然而,作者的原理证明表明,这样的方法的确可以应用于折叠的天然蛋白质。

Motone 及其同事的研究成果为开发能够识别单个蛋白质及其修饰、损伤和变异的仪器铺平了道路,但蛋白质从头测序似乎并不那么简单。

其中一个困难是,在目前的装置中,许多残基会同时通过阻断离子流来影响测量到的电流。可以通过进一步缩短纳米孔收缩限制区、或将蛋白质置于更高的张力下来减少影响阻断电流的残基数量。

另一个值得注意的挑战是找到一种方法来从离子电流测量中识别任意蛋白质序列。一个简单的理论模型可能能够预测已知序列中残基单个替换的特征。然而,由于残基和纳米孔壁之间存在复杂的相互作用,对复杂的未知序列进行理论分析可能需要在原子水平上对蛋白质分子进行计算机模拟。将商用纳米孔的结构公开,或将开发工作转移到具有非专有结构的纳米孔,可以加速从头纳米孔蛋白质测序平台的出现。

但不管怎么说,通过使用电泳将蛋白质穿过纳米孔,然后使用展开酶每次将其拉出 2 个残基进行反复读取Jeff Nivala及团队的工作实现了单分子纳米孔读取长度为数百个氨基酸的完整蛋白质链这是一项突破性的“概念验证”方法,展示了纳米孔测序读取多肽链的能力,这是迈向蛋白质组分析的重要一步。

这些研究工作得到了牛津纳米孔公司的部分支持,是使用使用其MinION设备和 R9.4 流动池在其CsgG孔上实现的


参考:
https://doi.org/10.1038/s41586-024-07935-7
https://doi.org/10.1038/d41586-024-02664-3
https://nanoporetech.com/news/breakthrough-towards-protein-sequencing-using-oxford-nanopore-holds-promise-for-disease-research-and-drug-development

声明:
1、凡本网注明“来源:小桔灯网”的所有作品,均为本网合法拥有版权或有权使用的作品,转载需联系授权。
2、凡本网注明“来源:XXX(非小桔灯网)”的作品,均转载自其它媒体,转载目的在于传递更多信息,并不代表本网赞同其观点和对其真实性负责。其版权归原作者所有,如有侵权请联系删除。
3、所有再转载者需自行获得原作者授权并注明来源。

最新评论

关闭

官方推荐 上一条 /3 下一条

客服中心 搜索 洽谈合作
返回顶部