立即注册找回密码

QQ登录

只需一步,快速开始

微信登录

微信扫一扫,快速登录

搜索
小桔灯网 门户 资讯中心 政策解读 查看内容

万物皆可集采之NIPT:275元以下直接中选!!

2024-7-5 15:43| 编辑: 沙糖桔| 查看: 2542| 评论: 0|来源: IVD industry

摘要: NIPT更是养活了两家上市公司:华大基因、贝瑞基因。

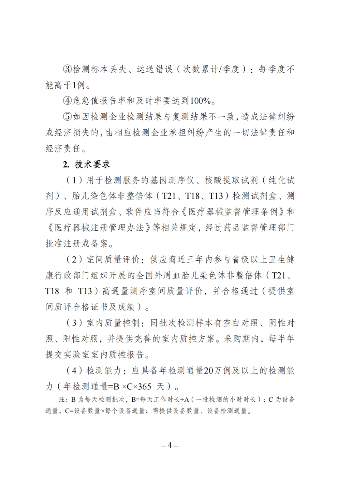
聊到NGS,肯定得聊聊NIPT(作为无创产前诊断),最成功的NGS应用,第一个成型的NGS商品,肿瘤苦苦挣扎顶多算个NGS产品。

NIPT更是养活了两家上市公司:华大基因、贝瑞基因


NIPT作为一种非侵入性的产前检测技术,通过采集孕妇外周血,并从中提取胎儿游离 DNA,以此判断腹中胎儿的基因型和发育状况,唐筛等疾病领域发挥了巨大的社会效应。

目前NIPT主要检测13、18和21号染色体整倍体缺陷。21三体(Down,唐氏综合征)、18三体(Edward,爱德华氏综合征)和13三体(Patau,帕陶氏综合征)。

当然,最核心的就是21三体“唐筛”。唐氏综合征是发病率极高的一种疾病,并且随着产妇年龄的增加呈现倍数增长。

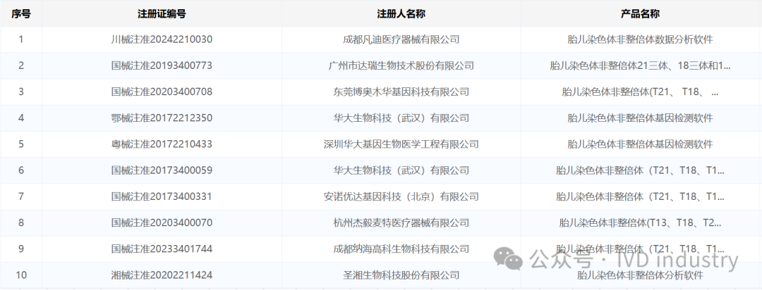
NIPT获证一览表(from NMPA)

成为爆品,是解决了问题:

第一:技术牛逼

根据华大基因的招股说明书和年报可以看出:NIPT检出率和特异性均大于99.99%

而传统的检测方法如超声检测法,血清检查都没有如此高的检出率和特异性。

检出率高,保证不会误诊;而假阳性率相对较低,则保证不会过度浪费社会资源。

第二:解决社会问题

唐筛发病率是随着年龄增长而增长的:

在20到24岁之间,患病率为1/1250,到35岁为1/400,到40岁为 1/106,到45岁为1/25, 49 岁后上升至 1/11。

经济越发达、孕妇年龄也就越高。而二胎政策也导至国内高龄产妇的比例从24.5%上升至31%左右,平均年龄也从27岁增长到29岁。

因此,对于高龄产妇而言进行产前诊断的意义显著。

第三:医学价值高

避免医疗资源浪费:不再进行高风险的羊水穿刺,仅NIPT在进行穿刺。

依从性更高,静脉抽血即可,更安全。

价格也亲民,刚上市时要花费2400元,甚至3000元。不同省市均出台了相应的推广NIPT的政策。

例如,在2024年6月5日,广州市卫健委发布下发通知,6月6日起广州市将正式启动NIPT 2024年惠民试点项目:

广州市户籍(含配偶为广州市户籍)或持有效《广东省居住证》并常住广州的准妈妈,支付300元即可享受1次孕妇外周血胎儿游离DNA产前筛查

NIPT这个项目集采了,中选规则简单粗暴,所有符合要求的申报参与企业同组竞价,报价不高于最高有效申报价345元的,按有效报价由低至高排序,排名前60%(四舍五入取整)的企业中选。其中,价格不高于275元的全部中选,且不受上述中选数量限制。

问题来了,是利好华大、贝瑞,还是利空,明天拭目以待。


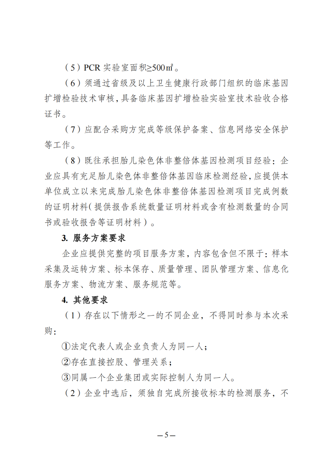
根据国家医保局等八部门《关于开展国家组织高值医用耗材集中带量采购和使用的指导意见》(医保发〔202131号)等文件要求,为降低无创产前基因检测价格,减轻群众孕检费用负担,我局起草了《江苏省无创产前基因检测服务带量采购方案(征求意见稿)》,现向社会公开征求意见,欢迎有关单位或个人提出宝贵意见和建议。
一、征求意见时间:202473-79日。
二、意见反馈邮箱:yyjghzbcgc_sylbzj@js.gov.cn。请在邮件标题注明“无创产前检测方案反馈意见”。

来源:江苏医保局

声明:
1、凡本网注明“来源:小桔灯网”的所有作品,均为本网合法拥有版权或有权使用的作品,转载需联系授权。
2、凡本网注明“来源:XXX(非小桔灯网)”的作品,均转载自其它媒体,转载目的在于传递更多信息,并不代表本网赞同其观点和对其真实性负责。其版权归原作者所有,如有侵权请联系删除。
3、所有再转载者需自行获得原作者授权并注明来源。

最新评论

关闭

官方推荐 上一条 /3 下一条

客服中心 搜索 洽谈合作
返回顶部