立即注册找回密码

QQ登录

只需一步,快速开始

微信登录

微信扫一扫,快速登录

搜索
小桔灯网 门户 资讯中心 医学关注 查看内容

走进中国作者研究 | mNGS+ddPCR=KCQ?量化宏基因组测序(mNGS)结果的新方法 ... ...

2024-4-18 17:58| 编辑: 沙糖桔| 查看: 2290| 评论: 0|来源: MS Microbiology

摘要: 带领我们走进这篇探索微生物前沿领域的文章。


今天我们很荣幸请到论文-A novel synthetic nucleic acid mixture for quantification of microbes by mNGS-的研究人员带领我们走进这篇探索微生物前沿领域的文章。



这篇论文发表在微生物学会的开放获取期刊《微生物基因组学》(Microbial Genomics) 上。《微生物基因组学》引领着涵盖微生物生命全广度的基因组研究领域,包括病毒、细菌、古菌和微生物真核生物,并欢迎展示使用基因组数据获得的新见解、新应用或创新方法的文章。内容范围覆盖模型生物的比较和功能基因组学到种群规模的进化、流行病学和微生物组研究,以及具有临床、兽医或环境相关性的现实世界基因组应用。



Microbial Genomics





论文信息


感染性疾病的病原诊断一直是临床诊疗中抢救患者生命的重要一步,能够有效提高患者的生存率。mNGS (Metagenomics next generation sequecing)是一种基于高通量测序的非培养类病原微生物检测技术,具有偏倚性低、通量高、检测范围广,覆盖率高等特点。


我们在mNGS的临床应用过程中经常会被医生或客户问到:检出的这些微生物在样本中的含量是多少?检出的reads数越高是不是越有意义?特别是在一些有定植微生物的样本中。但根据mNGS的技术特点,我们无法回答这些问题,因为相同丰度的微生物在不同的宿主背景下reads数检出差异很大。相同宿主背景和丰度下不同物种检出的reads数也差异较大。因此无法通过微生物的reads数反映其在样本中的含量。为了解决上述的问题,我们提出了本研究的方案。


本研究介绍了一种能对临床样本病原微生物绝对定量的方法。其原理在于引入15条人工合成的dsDNA,每三个一组为一个浓度梯度,共五个浓度梯度混合作为测序时的内参,并将其命名为Internal-Standard(IS),IS通过与样本共测序,并利用自研的数学模型与分析系统可对微生物进行拷贝数定量,这项技术在文章中也被命名为KingCreate-Quantification (KCQ)。


图1


作者使用数字微滴PCR(ddPCR)作为定量结果的参考标准,通过对拷贝数的直观比较,以分析KCQ结果的准确性。KCQ的流程如下:样本首先经过总核酸提取,再与IS共同构建文库后进行测序,然后通过生物信息分析将测序过程中捕获到的IS序列数拆分出来,结合它们所对应的投入量能够绘制出相应IS的回归曲线,藉此计算出微生物拷贝数。


图2


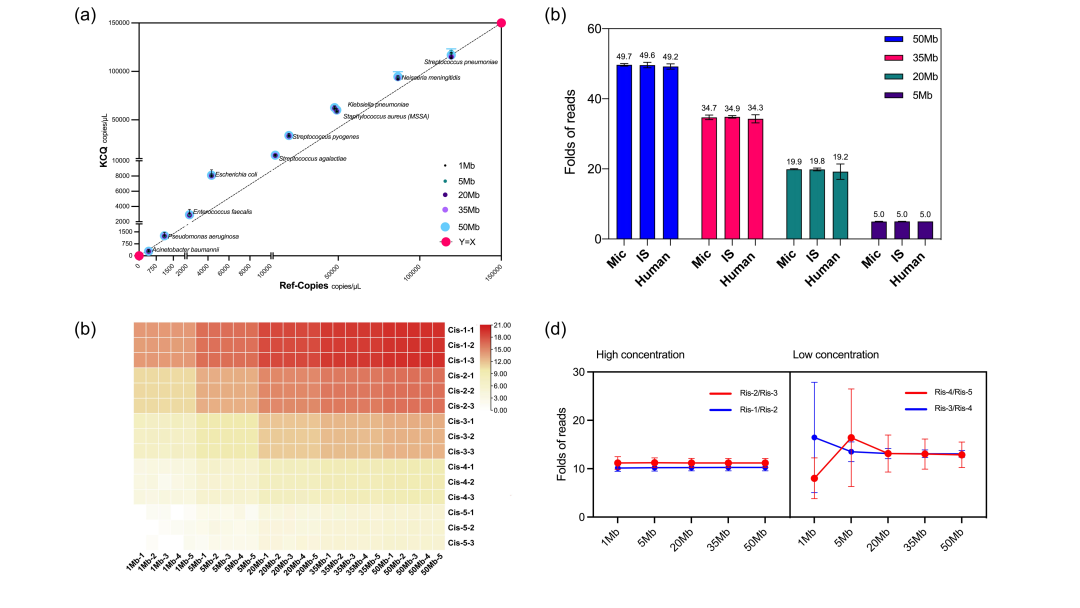
研究人员首先使用了ATCC所提供的微生物混合核酸标准品(MSA-4000)对KCQ定量性能进行了测试。结果发现,不同样本投入量下KCQ定量结果均与ddPCR(ATCC提供)的结果非常接近,它们的回归曲线无明显差异,而且样本测序深度随投入量的增加而增加(image2. a-c)。此外,研究人员还对IS投入量进行了梯度测试,结果显示IS投入量对其定量结果无明显影响,但IS投入量逐渐增加会一定程度降低靶标测序深度(image2.df)。


图3


在常见的临床样本中,来自宿主的核酸比例往往占到了98%以上,只有不到2%的数据来自于病原微生物。因此,研究人员使用human leukemia T cells 作为人源DNA进行了模拟实验。结果表明高宿主背景与低宿主背景下KCQ的定量结果无显著性差异(image.4a)。通过对回归曲线进行的分析发现,高宿主比例与低宿主比例对IS回归曲线的影响主要在截距(所占数据量),对斜率无明显影响(image4b),因此定量结果不会出现较大波动。


图4


mNGS的临床应用中往往会面临不同测序数据量的情况,作者也对KCQ在不同数据量下的定量稳定性进行了测试。通过对一份测序数据量为180M的样本以随机抽样的方式进行1、5、20、35、50M的测序数据量模拟(每种模拟进行20次重复)。结果表明在不同测序数据量下KCQ定量结果接近一致(image.5a)。进一步探究其原因发现不同数据量下人源、微生物、内标检出序列占比增长倍数一致(image.5b),这说明三者比值在不同数据量下未发生明显改变。IS数据量占比增长稳定,因此不同数据量下不会影响定量结果。此外,由于IS是梯度核酸混合物,为确定IS的最低应用数据量(各梯度稳定检出),本研究对低数据量下IS各个梯度的检出也进行了分析,结果表明数据量在5M时IS较低梯度分子会出现漏检与波动(image.5cd),测序数据量在1M时则漏检与波动更为明显,因此在临床应用中选择20M作为测序数据量。


图5


在临床比对测试前,为确定临床样本中合适的内标投入量,研究人员对0.2µL-30µL的IS投入量进行了梯度测试,结果表明投入量若大于4µL则会抢占微生物测序数据量,投入量若低于2µL则IS各梯度检出稳定性(Cv)较差,因此临床测试中选用2µL投入量作为标准。在临床测试中本研究评估了血液、拭子、肺泡灌洗液、脑脊液等36例临床样本(image.6c),共检出477个微生物靶标,其中83个微生物靶标经过ddPCR的定量(image.6d)作为比较。


总结


mNGS目前在临床中主要用于感染性疾病的诊断。虽然这项技术还能用于种群分析、转录组学分析等,但进展比较缓慢,大多尚未纳入常规的临床实践。这其中的因素除成本高之外,还有一系列的技术问题有待完善。这篇研究针对mNGS结果无法量化这一问题提供了新的解决方法,且通过一系列实验验证了其在临床上应用的可能性。KCQ的使用优化并提高了mNGS在临床中的应用价值,为mNGS未来在临床中的多方面应用奠定了基础。



研究团队



胡朝晖教授


胡朝晖,博士,广州医科大学教授,金圻睿生物创始人及董事长。主要从事医学分子生物学的研究与临床诊断工作以及分子诊断检测试剂的研发工作。




陈敬贤教授

陈敬贤,美国哥伦比亚大学病理与细胞生物系资深研究员(退休)。现任安徽医科大学和广州医科大学兼职教授、广州金圻睿生物科技公司兼职顾问。主要从事临床病毒学、临床微生物学、临床免疫学、分子诊断学的研究、教学和技术开发。



研究团队成员合照



声明:
1、凡本网注明“来源:小桔灯网”的所有作品,均为本网合法拥有版权或有权使用的作品,转载需联系授权。
2、凡本网注明“来源:XXX(非小桔灯网)”的作品,均转载自其它媒体,转载目的在于传递更多信息,并不代表本网赞同其观点和对其真实性负责。其版权归原作者所有,如有侵权请联系删除。
3、所有再转载者需自行获得原作者授权并注明来源。

最新评论

关闭

官方推荐 上一条 /3 下一条

客服中心 搜索 洽谈合作
返回顶部