立即注册找回密码

QQ登录

只需一步,快速开始

微信登录

微信扫一扫,快速登录

搜索
小桔灯网 门户 资讯中心 检验前沿 查看内容

近日,又一检验医学分会重磅成立!扩圈非公医疗,学术阵容强大 ...

2023-12-27 15:57| 编辑: 沙糖桔| 查看: 4556| 评论: 0|来源: MIR医学仪器与试剂

摘要: 出台了一系列鼓励、支持和发展非公立医疗卫生事业的政策




非公立医疗卫生机构不仅是我国医疗卫生服务体系的重要组成部分和重要力量,更是党和国家事业的重要组成部分。新一轮医改以来,党中央国务院高度重视非公立医疗卫生机构健康发展,出台了一系列鼓励、支持和发展非公立医疗卫生事业的政策。


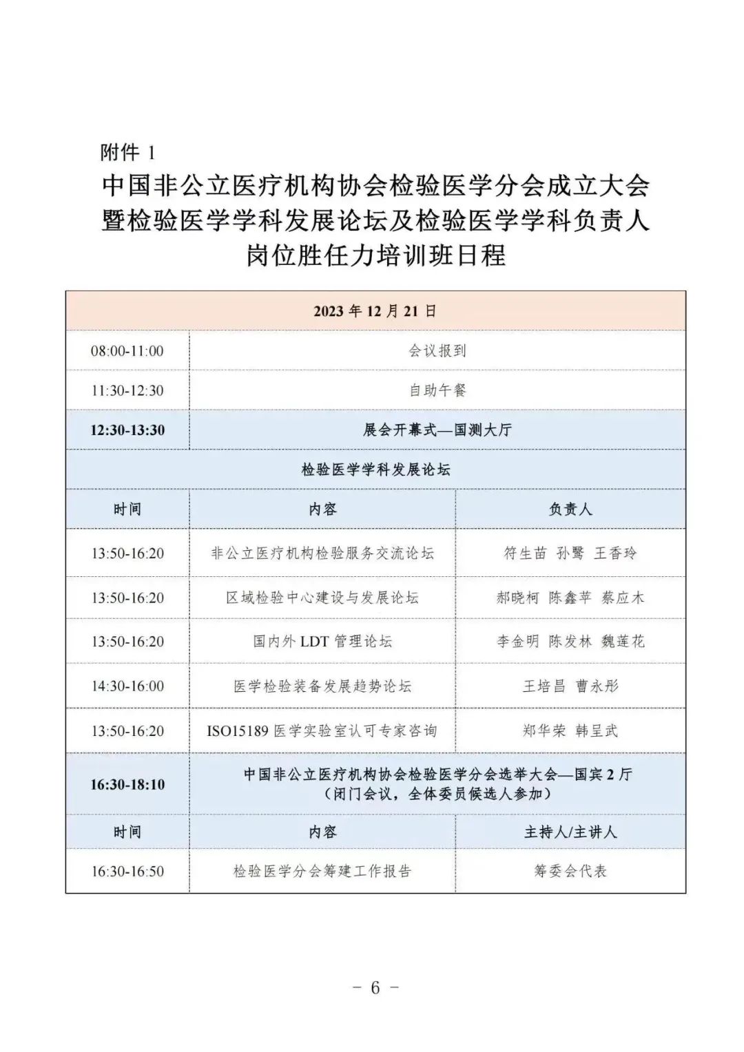
2023年12月22日,中国非公立医疗机构协会检验医学分会成立大会于北京顺利召开,本次大会由中国非公立医疗机构协会、中国非公立医疗机构协会检验医学分会主办;北京市、重庆市、河北省、山东省、湖南省、福建省、甘肃省、吉林省、青海省、天津市、西藏自治区、新疆自治区、云南省的临床检验中心、北京非公立医疗机构协会检验医学专业委员会、海南省非公立医疗机构协会检验专业委员会、陕西省非公立医疗机构协会检验医学专业委员会、上海市社会医疗机构协会检验医学分会及相关企业协办;中国计量科学研究院、国家卫生健康委临床检验中心、中华医学杂志为学术支持单位。



成立大会由中国非公医疗机构协会副秘书长兼会员组织部主任王珊主持。

中国非公医疗机构协会副秘书长兼会员组织部主任王珊

大会伊始协会常务副会长兼秘书长郝德明、国家卫生健康委临床检验中心主任马洁、中华医学杂志编辑部主任吕相征、中国医师协会检验医师分会候任会长浙江大学附属邵逸夫医院谢鑫友、新任分会会长首都医科大学附属北京朝阳医院王清涛率先致辞。


郝德明会长在致辞中总结了检验医学发展现状及其在医学领域与公共卫生管理中发挥的重要作用,同时指出学科发展仍旧面临检验水平发展不平衡、技术创新能力与国际先进水平有差距、质量控制与标准化程度有待提高等诸多挑战。

中国非公立医疗机构协会常务副会长兼秘书长郝德明

马洁主任在致辞中表示要进一步加强行业规范、非公医疗各级成员要加强自律性,希望学会作为良好平台可以就学科发展建言献策,使平台可以真正发挥出连接非公医疗及政府的纽带作用,同时通过非公医疗检验水平的提高推动整体医疗水平的发展。

国家卫生健康委临床检验中心主任马洁

吕相征主任在致辞中呼吁中国非公立医疗机构协会检验医学分会与中华医学杂志携手发展,共同致力于搭建检验与临床沟通桥梁,为建设健康中国贡献力量。

中华医学杂志编辑部主任吕相征

谢鑫友院长表示应致力于打造具有公信力及标准化体系的平台,从而使非公医疗机构及第三方检验机构获得归属感及认同,并且对检验医学分会的成立表示祝贺。

浙江大学附属邵逸夫医院谢鑫友

王清涛会长在致辞中表示检验医学分会将始终与总会保持一致,充分发挥专家智库的作用。同时针对非公立医疗机构检验学科发展目前面临的人才培养能力、岗位胜任能力、临床服务能力、科研创新能力有待提高等痛点作出建议。

检验医学分会会长、首都医科大学附属北京朝阳医院王清涛

随后宣读首届分会委员名单并为相关人员颁发聘书,举行揭牌仪式。

揭牌仪式

另外会上中国非公医疗机构协会分别与广东凯普生物科技股份有限公司、南京世和基因生物技术有限公司、上海北昂医药科技股份有限公司进行了战略合作伙伴签约仪式,企业代表发言后,由中国非公立医疗机构协会检验医学分会领导班子为学术支持及协办单位授牌。

◁ 左右滑动即可查看全部 ▷

凯普生物签约仪式

世和基因签约仪式

北昂医药签约仪式



首届分会领导班子成员由12月21日举行的中国非公立医疗机构协会检验医学分会选举大会选举得出,会议产生分会名誉会长三位,首届委员会领导班子共十四位、副会长十二位、首席专家五十三名、副秘书长七名、常务委员八十八名、委员共三百三十二名。


选举结果如下(排名不分先后):

分会会长:首都医科大学附属北京朝阳医院王清涛教授

名誉会长:国家卫生健康委临床检验中心主任马洁、浙江大学附属邵逸夫医院院长谢鑫友、国家卫生健康委临床检验中心主任李金明

分会副会长:上海北昂精准医学检验实验室董事长崔玉峰、西京医院全军临床检验医学研究所所长郝晓柯、科美诊断技术股份有限公司董事长李临、深圳迈瑞生物医疗电子股份有限公司总裁罗晓亮、杭州艾迪康医学检验中心CEO潘超、东莞康华医院检验科主任隋洪、广东凯普生物科技股份有限公司总裁王建瑜、国家卫健委临床检验中心副主任张传宝、国家卫健委临床检验中心副主任张瑞、厦门弘爱医院医学检验中心主任张忠英、南京世和基因生物技术股份有限公司首席运营官赵忞超、杭州诺辉健康科技有限公司董事长朱叶青

秘书长:首都医科大学附属北京朝阳医院岳育红教授

12月21日,在汇集众多科创企业尖端产品的展厅前举行了中国非公立医疗机构协会检验医学分会成立大会展览开幕式,开幕式现场人头攒动,中国非公医疗机构协会及中国非公医疗机构协会检验医学分会相关领导及企业代表发言合影并举行剪彩仪式。

△ 上下滑动即可查看全部 ▽

本次大会为整合公立与非公立检验医学资源,搭建了检验医学学术交流、经验分享的专业平台,成立大会的顺利举行也宣告中国非公立医疗机构协会检验医学分会正式成立。


中国非公立医疗机构协会

检验医学分会首届委员会名单


△ 上下滑动即可查看全部 ▽


声明:
1、凡本网注明“来源:小桔灯网”的所有作品,均为本网合法拥有版权或有权使用的作品,转载需联系授权。
2、凡本网注明“来源:XXX(非小桔灯网)”的作品,均转载自其它媒体,转载目的在于传递更多信息,并不代表本网赞同其观点和对其真实性负责。其版权归原作者所有,如有侵权请联系删除。
3、所有再转载者需自行获得原作者授权并注明来源。

最新评论

关闭

官方推荐 上一条 /3 下一条

客服中心 搜索 洽谈合作
返回顶部