国家发文:全国范围内,重点配置这些医疗器械
2023-4-23 10:58|
编辑: 沙糖桔|
查看: 2225|
评论: 0|来源: 赛柏蓝器械
摘要: 围绕手术期开展的康复需求不断提升,加速康复外科市场潜力可观。
 图| 拍信创意
康复外科(ERAS)是当今外科发展的方向之一,是一项多学科、多科室、多模式联动的综合项目,以减少手术患者的生理及心理的创伤应激,达到快速恢复。围绕手术期开展的康复需求不断提升,加速康复外科市场潜力可观。2019年11月,国家卫健委发布《关于开展加速康复外科试点工作的通知》提出,于2019 - 2020 年在全国范围内开展加速康复外科试点工作。
01 全国医院,建这类科室、配置器械
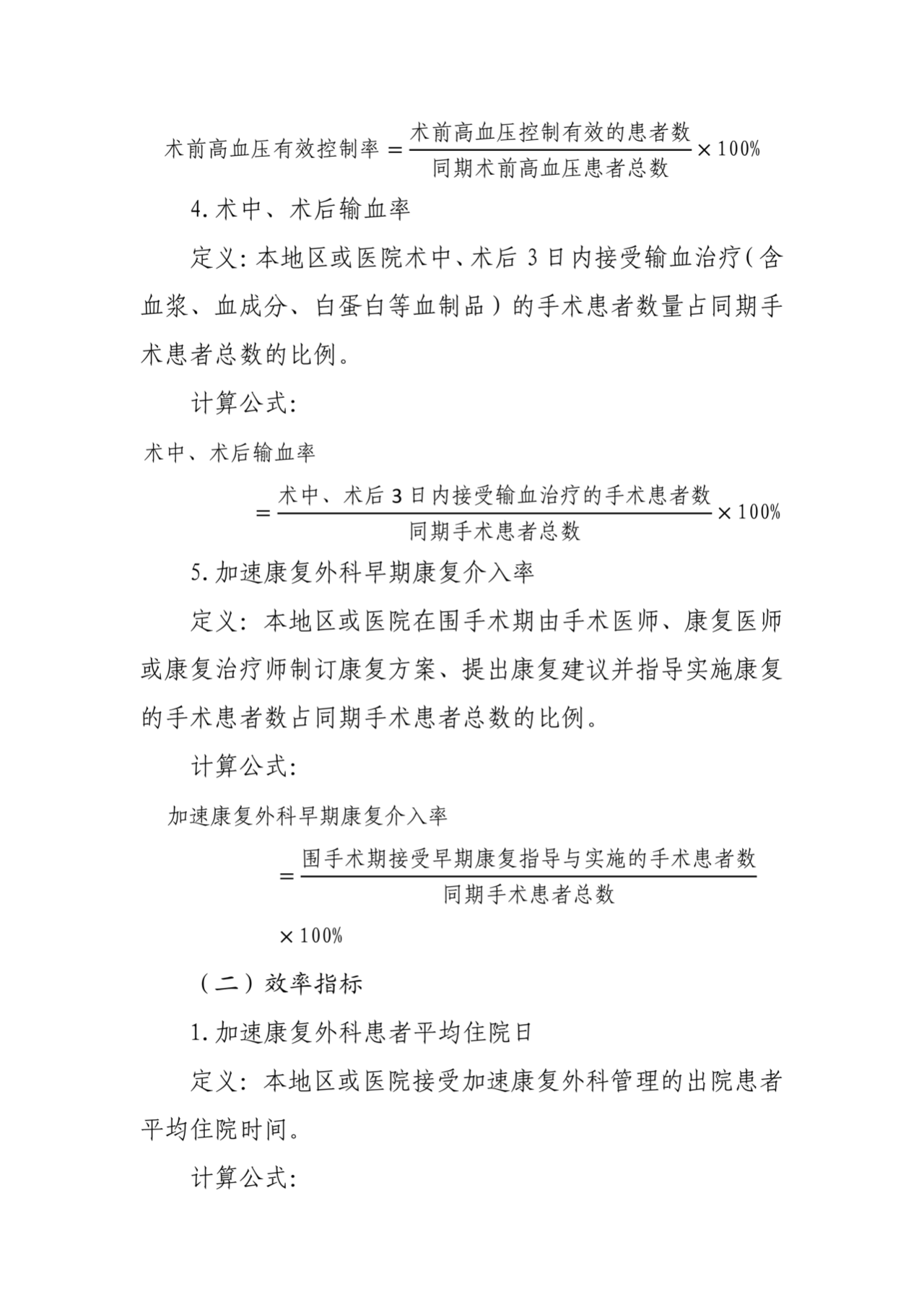
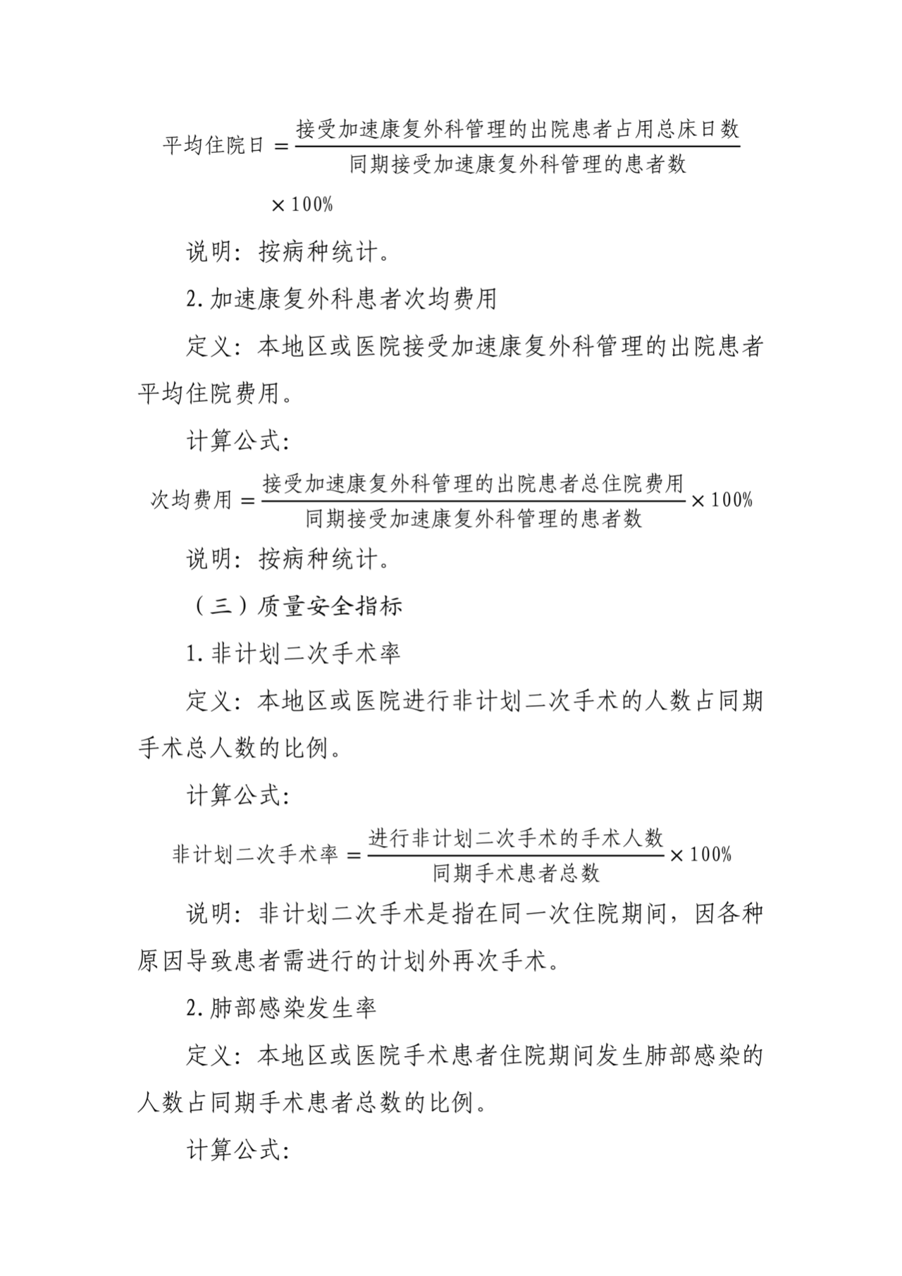
4月21日,国家卫健委办公厅发布《关于进一步推进加速康复外科有关工作的通知》(以下简称《通知》),要求进一步推进加速康复外科有关工作。 国家卫健委在文件解读中提到,加速康复外科是以优化医疗服务流程和围手术期医疗措施为主要方法,以减少术后并发症和应激反应、缩短手术患者住院时间、降低手术风险、促进术后恢复为目的的诊疗理念,以及在该理念指导下的系统化诊疗模式。加速康复外科诊疗理念和模式是提高医疗服务效率,提升医疗资源利用率的有效手段,是推进医院精细化管理和医疗服务高质量发展的重要内容。《通知》要求,加强相关科室能力建设。有关医疗机构要加强手术科室建设,强化相关科室设备设施配备和人才队伍建设,加强相关诊疗指南、技术操作规范宣贯培训,进一步提高临床诊断、治疗能力。同时加强精神(心理)科、麻醉科、手术室、药学部、康复医学科、医学影像科、检验科、病理科、输血科、临床营养科等建设,围绕外科手术患者诊疗需要,全面提升医疗服务能力。提高加速康复外科认识水平。各地卫生健康行政部门和有关医院要加大培训宣贯工作力度,提高医疗机构、医务人员对加速康复外科诊疗理念和诊疗模式的认识,促进医学模式和理念转变,将加速康复外科理念融入外科手术诊疗管理全过程。鼓励二级以上综合医院、相关专科医院成立由分管院领导担任负责人、医务部门负责日常工作、各相关临床科室和职能部门共同参与的医院加速康复外科管理委员会,加强对加速康复外科相关工作的组织领导。医院加速康复外科管理委员会负责制定相关工作计划并推动实施,审定加速康复外科病种和手术目录、医院加速康复外科相关制度、技术规范和实施方案等,制订完善监测评估指标体系并组织实施,协调解决工作中存在的困难、问题。其他级别、类别的医疗机构可以参照制订符合本机构实际的制度方案,将加速康复外科理念和模式融入日常诊疗工作。鼓励各有关外科科室成立科室加速康复外科管理小组,在本医院加速康复外科管理委员会指导下,落实医院有关要求,组织做好本科室加速康复外科实施管理工作。可选择本院诊疗水平较高、条件比较成熟的科室和病种先行实施加速康复外科诊疗模式。针对影响手术实施效果、患者康复进程和医疗服务效率的重点环节、重点问题,如术前准备、手术方案、并发症处理、输血管理、早期康复介入等,制定针对性解决方案。02 构建“诊、治、管、康”全流程服务体系 在诊疗模式上,坚持以病人为中心,强化首诊医师负责、多学科协作医疗服务模式。推动开设相关病种多学科诊疗门诊,建立多学科联合诊疗和查房制度。探索建立专病临床诊疗中心。根据诊疗需要,由外科牵头,麻醉科、手术室、药学部、康复医学科、医学影像科、检验科、病理科、输血科、临床营养科等共同研究明确术前准备方案、手术时机、手术方案,强化用药指导,康复早期介入,保障输血安全,提供营养支持。此外,在医疗服务流程上,有关医疗机构要围绕患者诊疗需求合理配置医疗资源,以提高医疗服务效率、改善患者就医体验为目标实现医疗服务流程再造。推广实施预约诊疗、远程医疗、临床路径管理、检查检验结果互认、医务社工和志愿者服务、日间医疗服务、优质护理服务等。探索形成患者接诊、治疗、转诊、管理的科学流程,构建“诊、治、管、康”全流程的高效医疗服务体系。03 做好术前、术中、术后管理 一台手术就是一个系统工程。《通知》对加强关键环节管理,提高诊疗效果和医疗服务效率。对术前评估、术前准备、手术质量、术后管理、心理支持等提出要求。完善术前评估。实施相关手术前,要组织相关科室对患者病情和一般情况进行全面评估,依据有关诊疗指南、技术操作规范明确诊断、确定手术适应证,排除禁忌症。必要时可组织心内科、呼吸科、临床营养科、麻醉科、精神(心理)科等进行多学科会诊和集中讨论。要根据患者自身基础状态、心理健康状况、合并症情况等,合理确定手术方案、术后康复方案等,选择适宜的手术时机。做好术前准备。在患者病情允许的前提下,指导患者完善术前准备,调整到适宜手术的生理、心理状态,纠正影响手术正常进行或术后恢复的危险因素,增强患者免疫力和耐受手术能力,减少并发症发生。提高手术质量。选择适宜的手术方式、手术路径、麻醉方式等,按照有关技术操作规范和精准、微创、高效的原则实施手术。密切监测患者生命体征和手术反应,综合施策预防并科学处置手术并发症。尽可能减少手术创伤应激。科学评估输血需求,在保障医疗质量安全的前提下,减少血液成分及血制品输注,控制输血并发症。严格落实医疗机构内感染防控基础措施,严格执行有关操作规范和技术标准,降低感染风险。加强术后管理。规范术后镇痛,合理应用抗感染药物。提高护理质量,规范排痰操作、管路护理等。加强患者健康教育,防止跌倒、坠床、误吸、血栓形成、医疗机构内感染等发生。强化康复早期介入,将康复贯穿于疾病诊疗全过程,促进患者快速康复和功能恢复。04 加速康复外科相关工作评价指标 




 ERAS已经正式向全国推开,其在外科方面的综合属性,也将对医院科室建设及外科设备扩容带来深远影响。
|
声明:
1、凡本网注明“来源:小桔灯网”的所有作品,均为本网合法拥有版权或有权使用的作品,转载需联系授权。
2、凡本网注明“来源:XXX(非小桔灯网)”的作品,均转载自其它媒体,转载目的在于传递更多信息,并不代表本网赞同其观点和对其真实性负责。其版权归原作者所有,如有侵权请联系删除。
3、所有再转载者需自行获得原作者授权并注明来源。