立即注册找回密码

QQ登录

只需一步,快速开始

微信登录

微信扫一扫,快速登录

搜索
小桔灯网 门户 资讯中心 专栏文章 动力彩虹 查看内容

《Nature Communications》:基于cfDNA核小体的癌症分型技术!

2023-1-10 17:26| 编辑: 沙糖桔| 查看: 2553| 评论: 0|来源: 小桔灯网 | 作者:动力彩虹

摘要: 准确的癌症诊断和分型对于指导临床护理和精准肿瘤学至关重要。


准确的癌症诊断和分型对于指导临床护理和精准肿瘤学至关重要。目前确定肿瘤亚型的方法需要组织活检,这通常很难从转移癌患者身上获得。因此,在复发或转移性癌症诊断时,治疗选择通常通过原发肿瘤的临床诊断来告知。然而,肿瘤中的分子变化可能在转移过程中以及在治疗耐药的情况下出现。游离DNA(cfDNA)是细胞在凋亡和坏死过程中释放到循环中的DNA。在癌症患者中,一部分cfDNA从肿瘤细胞中释放出来,称为循环肿瘤DNA(ctDNA)。ctDNA的分析可以解决组织可及性方面的挑战,并显示出巨大的临床应用潜力。目前的大部分研究和临床工作都集中在检测ctDNA中的基因变化。cfDNA的低深度测序,包括超低深度全基因组测序(ULP-WGS,0.1×),为从基因组拷贝数变化的分析中估计肿瘤部分(肿瘤衍生的cfDNA部分)提供了一种经济高效且可扩展的解决方案。


最近的研究表明,可对基因组测序数据中cfDNA进行片段模式的计算分析。当DNA在细胞死亡后释放到外周血中时,它们受到核小体的保护而不被降解。这种核小体的排列导至测序覆盖度的损失,反映了DNA在未保护的结合位点的降解,在周围的受保护位置覆盖率达到峰值。对受保护和未受保护区域的分析(称为核小体分析)已被证明可用于癌症检测和肿瘤组织起源预测,包括分析较短的cfDNA片段,这些片段倾向于从肿瘤细胞中富集。目前的cfDNA核小体分析方法尚未针对ULP-WGS数据进行优化。由于缺乏稳健的计算方法,从ctDNA研究肿瘤的临床表型仍然具有挑战性,但对于指导转移癌患者的治疗决策具有明显的潜在临床益处。


近日,一组来自美国的研究团队在杂志Nature Communications上发表了一篇题为“A framework for clinical cancer subtyping from nucleosome profiling of cell-free DNA”的文章。在本研究中,研究团队开发了一个名为Griffin的计算框架,以根据cfDNA核小体图谱对肿瘤亚型进行分类。Griffin克服了目前的分析困难,通过标准cfDNA基因组测序分析,包括ULP-WGS(0.1×)覆盖率,来描述核小体可及性和转录调控。Griffin采用了一种针对DNA片段大小的GC校正程序,因此特别适用于cfDNA测序数据。研究团队应用Griffin进行高性能的癌症检测。然后还证明了通过cfDNA可对乳腺癌ER进行分型,显示了相对高的分类准确性。总的来说,Griffin是一个可推广的框架,它可以准确描述cfDNA中染色质的可及性,用于癌症亚型预测,并有潜力指导个性化治疗,以改善患者预后。


图片来源:Nature Communications





主要内容


Griffin核小体分析框架预测肿瘤表型



研究团队开发了Griffin作为一个具有GC校正程序的分析框架,以准确描述cfDNA中核小体的占比。Griffin可区分核小体保护的可及和不可及特征。Griffin被设计用于癌症患者cfDNA的全基因组测序(WGS)数据,以量化感兴趣位点周围的核小体保护,并被优化用于ULP-WGS数据(图b)。


用于预测癌症亚型和肿瘤表型的cfDNA核小体图谱的Griffin框架。图片来源:Nature Communications



Griffin减少GC偏差



Griffin的一个独特方面是可实现基于片段的GC偏倚校正。在开放染色质区域,特别是在TFBS,结合位点和侧翼区域之间的GC含量不均匀,这导至GC相关的覆盖偏差(图a–c)。样品之间以及样品内不同片段长度之间的GC偏差不同,这可能对核小体可及性预测产生重大影响。为了纠正这种GC偏差,对于每个样本和每个片段长度,Griffin使用的校正方法消除了分析癌症患者cfDNA WGS(9–25×,图c)和ULP-WGS(0.1–0.3×,图d)的技术偏差。


结果表明,Griffin框架中的GC校正策略减少了由于样品之间的GC偏差而导至的染色质可及性信号的可变性,并改善了ULP-WGS数据中不同组织的染色质可及性的检测。


Griffin GC偏差校正提高了对cfDNA组织特异染色质可及性的检测。图片来源:Nature Communications



TFBS的Griffin分析可实现癌症检测



为了确定Griffin是否能够进行癌症检测,研究团队分析了来自健康供体的cfDNA样本(n = 215)和早期癌症患者(n = 208)的WGS(1-2X)数据集。结果表明Griffin在预测癌症存在方面取得了很高的表现,受试者工作曲线下面积(AUC)为0.94(图a)。其中IV期癌症的表现最高(AUC = 0.99),在I期癌症中的表现相对偏低(AUC = 0.93)。这一表现可能反映了晚期癌症中观察到的肿瘤比例高于早期癌症。为了测试在ULP-WGS覆盖率(0.1×)下检测癌症的能力,研究团队将Griffin应用于0.1×覆盖率的相同cfDNA数据,并实现了0.89的AUC。


Griffin可实现精确的癌症检测。图片来源:Nature Communications



Griffin能够通过ULP-WGS

准确预测乳腺癌亚型



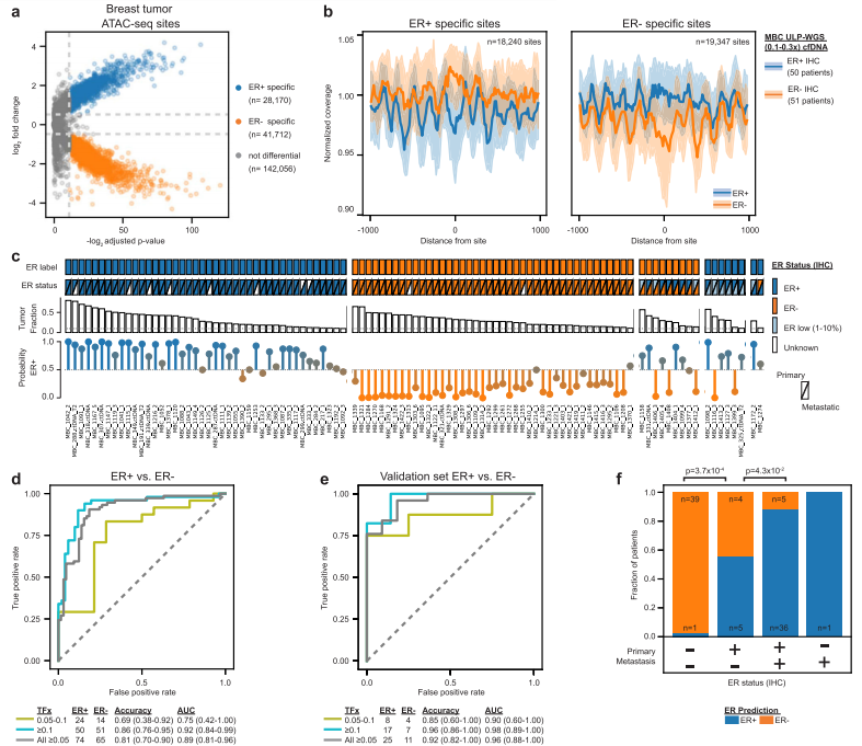
乳腺癌肿瘤分类依赖于主要通过免疫组织化学(IHC)对激素受体状态进行准确的临床测定,以量化ER的表达。研究团队研究了Griffin是否可用于从MBC患者cfDNA的ULP-WGS(0.1x)预测ER亚型状态。分析了139名患者的254份肿瘤分数大于0.05的样本。研究团队首先鉴定了ER亚型之间开放染色质可及性的差异位点(图a)。ER + 位点(n = 28170)富集了ESR1、PGR、FOXA1和GATA3,ER-位点的TFBS(n = 41712)富集了STAT3和NFKB1。应用Griffin分析了ER差异的核小体可及性,共提取了12个特征,并构建了一个逻辑回归分类器,从这些染色质可及性特征预测ER亚型(图c)。研究团队获得了0.81(AUC = 0.89,n = 139)的准确度,对于具有高肿瘤分数的样品具有更高的性能(准确度0.86,AUC = 0.92,n = 101,肿瘤分数≥0.1)与肿瘤分数较低(准确度0.69,AUC = 0.75,n = 38,肿瘤分数0.05至0.1)(图d)。结果说明了从ULP-WGS数据中使用染色质可及性进行癌症亚型的实用性,并展示了从cfDNA预测乳腺癌ER状态。


Griffin通过ULP-WGS准确预测乳腺癌雌激素受体亚型。图片来源:Nature Communications



总结与讨论



Griffin是研究转录调控和肿瘤表型的框架和分析工具。Griffin应用片段长度特异性GC校正程序,以消除掩盖cfDNA中染色质可及性信号的GC偏差。结果证明,Griffin可以用于高精度地从low pass WGS检测癌症。我们还开发了一种从ctDNA的ULP-WGS进行乳腺癌ER亚型的方法。Griffin提供了一个提取cfDNA特征的框架,使用户能够在新的数据集上训练模型,可以应用于未来的大型前瞻性研究,使用标准化血浆采集和工作流程,仔细评估真实临床场景中癌症检测的性能。


尽管这项研究侧重于cfDNA的ULP-WGS(0.1×)分析,但Griffin并不局限于低覆盖率数据。总的来说,Griffin提供了一个成本效益高且可扩展的框架,只需要标准的低覆盖率的cfDNA WGS,它可以更快地结合到现有的平台中,以预测临床癌症表型。


总之,Griffin框架能够预测ULP-WGS的肿瘤表型。这项研究展示了该框架在早期癌症患者中检测癌症和预测转移性乳腺癌患者ER状态的应用。结合预测肿瘤分数和拷贝数变化的方法,Griffin可用于深入分析cfDNA的ULP-WGS,从而实现成本有效、无创的肿瘤监测。Griffin有潜力揭示临床相关的肿瘤表型,这将支持治疗耐药性的研究,为治疗决策提供信息,并加速癌症精准医学的应用。

声明:
1、凡本网注明“来源:小桔灯网”的所有作品,均为本网合法拥有版权或有权使用的作品,转载需联系授权。
2、凡本网注明“来源:XXX(非小桔灯网)”的作品,均转载自其它媒体,转载目的在于传递更多信息,并不代表本网赞同其观点和对其真实性负责。其版权归原作者所有,如有侵权请联系删除。
3、所有再转载者需自行获得原作者授权并注明来源。

最新评论

关闭

官方推荐 上一条 /3 下一条

客服中心 搜索 洽谈合作
返回顶部