立即注册找回密码

QQ登录

只需一步,快速开始

微信登录

微信扫一扫,快速登录

搜索
小桔灯网 门户 资讯中心 感染诊疗 查看内容

任丽丽教授:呼吸系感染性疾病的精准诊断丨CACP 2021

2021-7-12 13:38| 编辑: 沙糖桔| 查看: 3398| 评论: 0|来源: 呼吸界 | 作者:任丽丽

摘要: 编者按任丽丽教授和她的团队最早发现新冠病毒,在国内首批建立新冠病毒病原检测方法,疫情早期最早提出联合抗体检测显著提升新冠病例诊断率,也是率先提出食品冷链可能是病毒新型传播载体的团队。在2021 CACP年会中 ...


编者按

任丽丽教授和她的团队最早发现新冠病毒,在国内首批建立新冠病毒病原检测方法,疫情早期最早提出联合抗体检测显著提升新冠病例诊断率,也是率先提出食品冷链可能是病毒新型传播载体的团队。在2021 CACP年会中,任丽丽教授就呼吸系感染性疾病的病原学诊断的现状做出了分析,通过对急性呼吸道感染病例病毒组成谱和检出率的研究,对未来病原病因学的精确诊断技术做出了展望。

以下是《呼吸界》小编整理的任丽丽教授的发言,在此分享给大家!


在最新发布的全球高疾病负担排行榜上看出,呼吸道感染仍然位于全球死因的前列(如图1)。引起呼吸道感染的病原具有种类多、变异频、含量低的特点,往往还存在复杂的共感染[1],使得呼吸道感染的病原检测诊断难度较大。因此,呼吸系感染性疾病的病原学诊断一直是呼吸系感染性疾病领域的重点和难点问题。


图1:全球高疾病负担排行榜


一、呼吸系感染性疾病诊断的现状


(一)病原学诊断的挑战


在呼吸道病原学诊断上的挑战主要来自四个方面:(1)病原种类多,但传统认知的感染病原种类有限,检测范围受限;(2)呼吸道作为开放的腔道,复杂人体共生微生物的存在会干扰检测结果;(3)新发或罕见人类感染病原的鉴别受到检测技术影响;(4)自然界潜在可感染人类的微生物识别尚不完全。


前沿技术的发展极大促进了对新发病原的认识,如「新冠病毒」等的发现和鉴定,提高了对病原谱组成的认知范围;人体微生物组研究领域的发展,丰富了对感染病原的认识,发现的特定呼吸道微生物组组成与呼吸道感染的关联,产生了可完善教科书的知识;但在病原学诊断中,复杂的人体共生微生物成为不可忽视的干扰因素。目前人类对于病原体的认知还比较有限,据估计全球有约100万种病毒,但已发现可感染人类的病毒仅有200多种[2](如图2),自然界中尚有大量的潜在感染人类的病原有待认识,这成为病原学诊断面临的巨大挑战。


图2


(二)病原病因学诊断能力提升感染性疾病诊疗能力


呼吸道是与外界直接相通的器官,每天吸入的空气中含有大量的微生物,部分可能成为感染病原。针对多种病原,能否第一时间确定其种类,完成病因学诊断,这是提升我们的感染性疾病诊疗能力的关键。国内外的呼吸道感染病原学研究表明,即使用灵敏的分子生物学方法筛查病原,也有近50%的病例无法找到明确病原学证据[3~7](图3)。针对不明原因感染,尤其是新发突发的呼吸道传染病疫情,能否第一时间鉴定到病原,对国家和社会安全则是具有至关重要的意义。


图3


(三)检测技术驱动病原学诊断的发展


病原学诊断的发展由检测技术来驱动的。回顾病原学诊断历史,从革兰氏染色和培养,到确证病原的科赫氏定律,发展到现代的PCR方法、Sanger测序法和下一代测序方法等,技术的进步使得感染病原学领域研究快速积累了大量的数据,促进了对感染病因学的认识。但是,在临床实践中,检测病原的收益等仍处于不断讨论和形成共识的过程中。


(四)病毒检测的临床收益


2021年美国胸科协会评估了疑似社区获得性肺炎(Community acquired pneumonia,简称CAP)的患者开展流感病毒以外的其他病毒的检测的临床收益[8]。认为门诊病例可做流感病毒检测,但对于流感以外的病毒,考虑到临床诊疗的收益不大,不建议进行常规的筛查。对于住院病例,推荐常规筛查流感病毒,不推荐常规检测流感病毒以外的病毒。对于重症CAP和免疫功能低下的人员推荐筛查是否存在其他的病毒以及支原体和衣原体等非典型病原体。上述不推荐常规筛查流感病毒以外的其他病毒,是由于循证的依据不足。因为是否检测流感病毒以外的病毒,对于是否缩短抗生素使用时长和住院时长,并无明确的临床收益。我国学者基于多中心的临床病原学研究认为非流感病毒在导至的疾病严重程度和临床转归上与流感病毒具有同样重要的作用[9]。观点存在争议的原因是由于该类研究设计还十分有限,进一步需要完善研究设计,更关注临床收益,通过数据积累增加证据强度。


虽然检测非流感病毒对门诊和住院的普通肺炎病例临床收益不显著,但在重症CAP患者,由于可能存在多种病原的共感染,也可能是流感病毒以外的其他病毒导至的重症感染,因此,对重症CAP患者增加流感病毒以外的其他病毒检测在抗病毒药物的使用方面,仍具有很好的数据参考价值。


明确病原谱,提供循证依据,才能促进呼吸道感染的精准诊断。因此,感染的病原病因学诊断是临床诊断的重要参考依据已经是共识;但对流感病毒以外的其他病毒的检测的收益方面,仍需要更多的呼吸道感染病原学研究数据的支撑。


作者所在的课题组在呼吸道感染病毒病原学方面开展多年的研究,目的是为改变临床实践提供数据参考。我们提出的问题一是门诊急性呼吸道感染和成人CAP患者,除了检测流感病毒,其他病毒有无增加的必要?二是对于轻症的成人CAP患者,是否有必要检测多病原,检测频次如何?三是对呼吸道局部微生物组特征的认识和分析,能否作为呼吸道感染潜在的新型的生物标识?


二、急性呼吸道感染病例病毒谱


(一)研究设计


急性呼吸道感染病例病毒组成特征是什么?通过与全国的同行合作,基于统一的病例入组标准,统一的操作规程和检测方法,开展样本的采集和病原检测(如图4)。


图4


门诊患者常见的呼吸道病毒感染种类包括流感病毒(IFVs A/B/C)、副流感病毒(HPIVs1/2/3/4)、呼吸道合胞病毒(RSV-A/B)、人冠状病毒(HCoVs),人偏肺病毒(hMPV)、博卡病毒(HBoV)、腺病毒(HAdVs)和鼻病毒(HRVs)。



我们把能够感染人类呼吸道的病毒分属于7个科,28种属。在迄今入组的1万余呼吸道感染数据中,能够检测到上述所有科属病毒的流行。


(二)门诊急性呼吸道感染病毒检出情况


在门诊病例中,共有61%病例多病原检测结果为阴性(如图5)。在所有检出的病毒中,IFVA/B占据了67%[9],这组数据支持前文提到的对门诊病例首要推荐检测IFVs。如果同时检测IFVs和EVs,或IFVs+EVs+RSV,则占阳性检出的92%[10]。上述研究发现提示,在门诊病例病原学诊断中,是否通过分类检测的方式,在可控的收费情况下,更大程度的获取阳性检出结果,是否可增加病人收益,还需要进行更严谨的研究设计来给出科学依据。


图5


(三)门诊和住院呼吸道感染病例病原谱差异显著


分析儿童的呼吸道感染病原学数据(如图6),我们发现儿童呼吸道感染门诊和住院患者病原的分布差异显著,RSV在住院的病例中检出率较高,而IFVs在门诊病例中检出率更高。经过归因分析,HAdvs和RSV单独感染、IFVs+RSV共感染是患儿住院的危险因素。


图6


(四)国外成人CAP常见呼吸道感染病原的检出


2021年的《自然综述- Disease Primers》杂志发表的一篇综述指出成人CAP患者中IFVs、HRVs和肺炎链球菌检出率最高[11](如图7)。


图7


2015年《新英格兰医学杂志》报道了美国CAP病例病原学数据(如图8),显示病原检出率最高的是HRVs,其次是IFVs,病毒的检出率高于细菌[12]。我们的数据则显示,国内呼吸道感染多病原中细菌检出率高于病毒,可见不同国家呼吸道感染的病原谱的差异比较大。提示在本土病原学研究的基础上,针对性地建立呼吸道感染病原检测策略。


图8


(五)小结


1、呼吸道感染病例门诊和住院病原谱组成特征提示可开展病原学的分级诊断;


2、门诊病例,是否可建立基于年龄的病原分级检测;


3、我国成人CAP病原谱与欧美国家存在差异,提示需优化诊疗指南。


三、现代病原诊断技术的应用


随着人体微生物组功能研究的不断深入,对于呼吸道感染的概念也从单一病原感染变成共生菌稳态失调。基于呼吸道微生物组去发展新的生物标识物,已经成为全球的发展热点。现有研究表明,呼吸道微生物组和慢性阻塞性肺疾病、哮喘、囊性纤维化、肺炎、肺癌等不同类型疾病的进展都有密切关联。


(一)呼吸道微生物组的生物标识作用


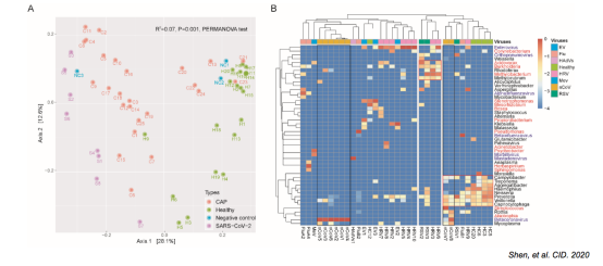
人体微生物组能否作为感染的生物标识,其在感染病因学上的贡献度有多大?目前尚无明确的答案。课题组基于新冠病毒感染者开展了相关研究,发现新冠肺炎病例与非新冠病毒感染的CAP及健康组比较,微生物组组成有显著差异[13](如图9)。这提示感染微生物组组成与疾病之间可能具有规律性的关联。


图9


(二)突破性分子诊断技术:宏基因组学


基于人体微生物组的感染新理念的提出,依赖于新技术的发展,特别是宏基因组检测技术发挥了不可或缺的重要作用,以下交流这一技术的应用和优化方向。宏基因组学(Metagenomics Next Generation Sequencing, mNGS),是对DNA/RNA高通量测序的方法,用于病原学检测,可一次完成对样本中的细菌,真菌,病毒和寄生虫等自然界已知微生物的检测。


目前,利用宏基因组学技术解析感染病例的病原组成,技术上已经建立了基本的操作流程,这一方法也广泛用于病原检测监测、未知病原检测鉴定、疾病微生物组学分析。但这一方法还存在很多待优化的内容。


1、宏基因组测序在病原分析中的优化要求:


①降低人源宿主干扰,富集病原体;

②有效破壁,提高结核/真菌/胞内菌检出率;
③提高RNA病毒的检出率;
④提升鉴定准确度,完善生信分析与数据库;
⑤优化报告解读,区分定植与感染;
⑥严格质控流程,智能化数据分析。


2、宏基因组测序在病原学诊断中的提升指标:


①更加革新,适应临床检测「刚需」,协同其他技术体系,传统培养+药敏:耐药基因+病原体+菌株毒力;

②相比传统培养技术较为快速,宏基因组检测在48-72小时之内出结果;
③更加准确,试剂的检测敏感性,阴阳性判断更加准确;定量结果的准确性,辅助诊断与预后;
④更加智能,检测流程自动化不断进步,人工智能结果解读不断提高,可视化,智能化、标准化;
⑤疾病导向,贴近临床思维、肠道感染、呼吸道感染、尿路感染等病原谱筛查;
⑥分子诊断,突发公共卫生事件应对能力。


3、技术方法应用的适宜性


宏基因组学技术的使用,其「门槛」高于常规PCR分子方法。近两年国内外发表了多项专家共识,对宏基因组技术的使用场景和技术方法提出建议。为了更好的推进方法的临床可及性,应在有技术实力的医院开展临床应用研究,不断优化相关技术方法。适应当前的诊疗模式,规范化的开展多层多种技术的覆盖,在大医院、社区、家庭和重点场所分层次地配备适合的检测方法和手段,有助于更高效的提高病原检测能力。


四、展望


(一)多组学整合分析


在关注患者感染病原学的诊断同时,多样化技术手段的应用,可同时获得人体、微生物组以及病毒组的组成数据。结合新的模型算法,有助于从多组学角度探索临床精准诊疗标识。在2018年发表的一项研究中,基于多组学整合分析,可以通过宏基因组和人体转录组数据来区分下呼吸道感染,阴性预测的能力已经达到了100%[14] 


(二)人工智能技术


2020年《细胞》杂志上发表可利用人工智能的方法去辅助做新冠肺炎的诊断,其准确率、灵敏度、特异性都很好[15]。但这一技术的使用、其算法和模型是否具有泛适性,还需要更多的数据支撑。


(三)系统生物学


在鉴定感染性疾病病原时,既要关注感染病例的临床转归和结局,也要警醒是否存在新病原。而同样,在新发突发病原导至的新发突发传染病防控上,需要要兼顾考虑到病原体本身和被感染宿主,这恰恰就是大数据组合带来的优势。未来,数据的组合分析和新型的算法,会为我们在呼吸系感染性疾病的诊断,尤其是其精准的诊断上提供更多的思路和参考。


(四)小结


1、明确呼吸道感染病原谱组成特征可为推进病原病因学诊断提供关键基础数据;


2、住院肺炎病例病原学诊断的检测频次,重视住院期间呼吸道病毒等共感染对疾病转归的影响;


3、宏基因组病原检测技术的应用场景以及结果解读,要充分考虑到它适应性;


4、人体多组学研究成果的积累以及人工智能的发展等将为感染病原学的精准诊断提出更多的创新性诊断策略和方法。




参考文献 (可上下滑动浏览)


[1] WHO, 2020 Global Health Estimates 2016.

[2] Modified from Rytter H, et al. Front Microbiol. 2020;11:616971. 
[3] Fang X, et al. Front Microbiol. 2020;11:599756.
[4] Wu X,et al. Infect Dis Ther. 2020;9(4):1003-1015.
[5] Glaser CA.et al. Clin Infect Dis. 2006;43(12):1565-77.
[6] Vora NM,et al. Neurology. 2014; 82(5):443-51.
[7] Blauwkamp TA, et al. Nat Microbiol. 2019;4(4):663-674.
[8] Evans SE, et al. Am J Respir Crit Care Med. 2021.
[9] Zhou F, et al. Eur Respir J. 2019
[10] Yu et al. BMC ID. 2019.
[11] Torres A, et al. Nat Rev Dis Primers. 2021.
[12] Jain S, et al. NEJM. 2015.
[13] Shen, et al. CID. 2020.
[14] Langelier C et al. PNAS. 2018
[15] Zhang, et al. Cell, 2020



专家介绍

任丽丽

博士。现任中国医学科学院病原生物学研究所副所长、克里斯托弗·梅里埃实验室副主任、研究员、博士研究生导师。主要从事呼吸道感染病原学研究。入选教育部2012年新世纪优秀人才培养计划。现任国家人间传染的病原微生物实验室生物安全评审专家委员会委员,中华预防医学会生物信息学分会常委兼秘书长等,《中华实验和临床病毒学杂志》通讯编委,获2项高等学校科学技术进步奖。


本文由《呼吸界》编辑 Asiya 整理,感谢任丽丽教授的审阅修改!



本文完,排版:Jerry

未经许可,请勿转载


声明:
1、凡本网注明“来源:小桔灯网”的所有作品,均为本网合法拥有版权或有权使用的作品,转载需联系授权。
2、凡本网注明“来源:XXX(非小桔灯网)”的作品,均转载自其它媒体,转载目的在于传递更多信息,并不代表本网赞同其观点和对其真实性负责。其版权归原作者所有,如有侵权请联系删除。
3、所有再转载者需自行获得原作者授权并注明来源。

最新评论

关闭

官方推荐 上一条 /3 下一条

客服中心 搜索 洽谈合作
返回顶部