共识来啦
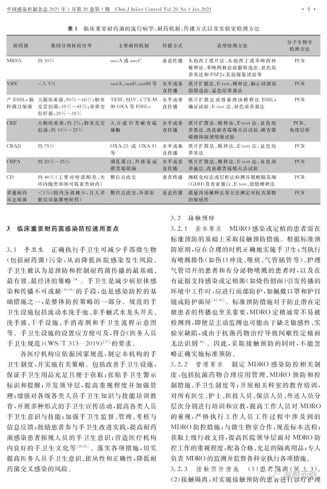
2021年1月,欧洲临床微生物和感染病学会药敏委员会华人抗菌药物敏感性试验委员会(CHICAST)在《中国感染控制杂志》发表《临床重要耐药菌感染传播防控策略专家共识》。耐药菌的传播严重威胁人类健康, 目前耐药问题日益加剧, 给医疗卫生造成极大负担。加强耐药菌感染的预防、 控制和诊疗能力建设是医疗机构防控耐药菌感染传播的重要内容。本共识分析当前临床重要耐药菌的流行病学、 耐药机制及实验室检测现状, 并提出耐药菌感染传播防控的专家推荐意见, 旨在提高防控意识, 规范临床重要耐药菌感染传播防控策略, 明确防控流程。http://www.zggrkz.com/CN/volumn/current.shtml













资料来源:感控新青年 |
声明:
1、凡本网注明“来源:小桔灯网”的所有作品,均为本网合法拥有版权或有权使用的作品,转载需联系授权。
2、凡本网注明“来源:XXX(非小桔灯网)”的作品,均转载自其它媒体,转载目的在于传递更多信息,并不代表本网赞同其观点和对其真实性负责。其版权归原作者所有,如有侵权请联系删除。
3、所有再转载者需自行获得原作者授权并注明来源。