儿童呼吸道感染微生物检验标本采集转运与检测建议(病毒篇)
2020-6-6 22:30|
编辑: 小桔灯网|
查看: 9925|
评论: 0|来源: 达瑞病原微生物
摘要: 儿童急性呼吸道感染病毒病原诊断通常采用呼吸道标本,上呼吸道标本主要包括口咽拭子、鼻咽拭子(nasopharyngeal swab,NPS)、鼻咽吸取物(nasopharyngeal aspirates,NPA);下呼吸道标本主要包括痰液、气管吸取物 ...
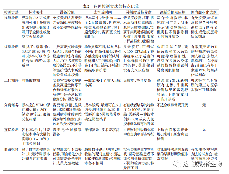
儿童急性呼吸道感染病毒病原诊断通常采用呼吸道标本,上呼吸道标本主要包括口咽拭子、鼻咽拭子(nasopharyngeal swab,NPS)、鼻咽吸取物(nasopharyngeal aspirates,NPA);下呼吸道标本主要包括痰液、气管吸取物、支气管肺泡灌洗液(bronchoalveolar lavage fluid,BALF)等。上呼吸道标本检出病毒能否真正反映下呼吸道感染病原尚有争论,但是由于儿童下呼吸道标本的获得存在一定困难,因此常用鼻咽吸取物和鼻咽拭子代替下呼吸道标本。 病毒感染后,机体的排毒量和排毒时间不仅与病毒种类、所累及的器官或系统有关,还与患儿年龄和免疫功能状态等宿主因素有关。对于多数病毒性急性呼吸道感染,病毒的排泌发生在症状出现前,病毒量在症状出现后迅速增加,之后逐渐下降,因此,标本应尽快采集。但在免疫功能低下的感染者,较长时间内都可能检测到病毒。建议尽可能采集多种类型的标本和(或)连续多个时间点采集不同部位的标本,以满足多种检测方法的联合检测,同时要注意标本采集量,标本量过少时不宜进行多项检测,应首先保证主要项目的检测。1.3.1 咽拭子 包括鼻咽拭子和口咽拭子。多数呼吸道病毒的主要感染复制部位为后鼻咽部纤毛柱状上皮细胞,其次为前鼻孔和口咽部纤毛上皮细胞,因此,鼻咽拭子的病原检出率较口咽拭子高。在操作前应向患儿及家长做好解释工作。采集鼻咽拭子时,应先清除鼻腔前端的分泌物,将拭子由鼻腔插入,沿鼻腔壁伸入鼻咽部直至感到一定阻力时,转动数次,然后将拭子取出。采集时,拭子应朝向耳方向而不是头顶方向。采集口咽拭子时,患儿先用生理盐水漱口,对于漱口不合格者,可嘱患儿少量饮水吐出或咽下;嘱患儿张口发“啊”音,以暴露口咽部,必要时用压舌板压住患儿舌部,拭子越过舌根到咽后壁或悬雍垂的后侧,适度用力抹拭咽后壁和两侧扁桃体部位,并适当旋转以增加接触面积,注意避免触及舌部。咽拭子应置入VTM或其他缓冲液中。鼻(口)咽拭子条均有商品化产品。植绒拭子可吸附更多的生物样本并可达到较高的释放率。植绒材料应该为聚酯纤维(daceron,又称涤纶)或聚酰胺纤维(nylon,又称尼龙),均不应含藻酸钙,尼龙纤维制成的植绒拭子能收集到更多的呼吸道上皮细胞,适于直接免疫荧光法(direct immunoflu⁃orescence assay,DFA)检测呼吸道病毒抗原。而聚氨酯纤维(spandex,又称氨纶)相比尼龙和涤纶拭子更适合用于采集过程中较易出血的患儿。普通木柄的棉拭子可能含有对细胞培养有害的物质,且常不能采集到足够量的脱落细胞,不适用于鼻咽或口咽部分泌物的采集。  1.3.2 鼻咽吸取物 鼻咽吸取物较咽拭子有更高的阳性检出率[10],可用于病毒核酸和病毒抗原检测。采集鼻咽吸取物时,将无菌吸痰管与无菌收集器相连,再将吸痰管送入患儿鼻咽部至产生抵抗,稍回抽,利用负压吸取鼻咽部分泌物1~2 mL至无菌收集器中。压力的调节以能吸出分泌物为宜,对婴幼儿压力一般不超过200 mmHg(1 mmHg= 0.133 kPa)。导管中的残余液体,可加入VTM 或者无菌生理盐水冲洗至收集器中。部分儿童可采集鼻咽洗液,利用连有注射器或真空管的导管,向鼻腔中注入无菌生理盐水灌洗,将灌洗液通过导管上的注射器或真空管转移至含有VTM 或生理盐水的无菌收集器中,适合于病毒核酸检测。重症患儿采集鼻咽吸取物时要注意观察患儿的面色、呼吸、心率和血氧饱和度改变,若有异常反应须及时处理。 1.3.3 支气管肺泡灌洗液 患儿在静脉麻醉或气道局部麻醉后,导入支气管镜。病变局限者选择病变段,弥漫者选择右肺中叶或左肺舌叶。支气管镜顶端嵌顿在目标支气管段或亚段开口后,经操作孔道快速注入 37℃或室温无菌生理盐水,每 次5~20 mL,共3~4 次,用合适的负压进行抽吸,以压力不超过100 mmHg,回收率>30 %为宜。支气管镜操作的适应证、禁忌证和注意事项参照相关指南。  1.3.4 痰液 适合于病毒核酸和病毒抗原检测。采集前准备无菌收集器和清水,并向患儿提供指导,用清水漱口2~3 次,再用力咳出深部痰液,将痰液咳入无菌收集器内,盖好并拧紧杯盖,尽快送检。也有报道采用诱导痰的方法获得标本检测呼吸道病毒,但是在年幼儿常不能获得合格的痰液标本,因此常用鼻咽吸取物代替。 痰液可以用上面拭子保存液保存。1.3.5 气管吸取物 有气管插管或气管切开等人工气道的患儿无法自行咳痰,可通过吸痰管从气道吸取标本。予患儿吸氧后,将无菌吸痰管连接到呼吸道标本收集器中,通过气管内插管或气切管将一次性无菌吸痰管推进呼吸道直至遇到阻力,将吸痰管抽回1~2 cm 开始吸引,留取标本在无菌收集器内及时送检。 血液采集要遵循医疗规范,应尽可能采集急性期和至少间隔2周的恢复期血清,要注意防止标本溶血。 |
声明:
1、凡本网注明“来源:小桔灯网”的所有作品,均为本网合法拥有版权或有权使用的作品,转载需联系授权。
2、凡本网注明“来源:XXX(非小桔灯网)”的作品,均转载自其它媒体,转载目的在于传递更多信息,并不代表本网赞同其观点和对其真实性负责。其版权归原作者所有,如有侵权请联系删除。
3、所有再转载者需自行获得原作者授权并注明来源。