立即注册找回密码

QQ登录

只需一步,快速开始

微信登录

微信扫一扫,快速登录

搜索
小桔灯网 门户 资讯中心 注册认证 查看内容

2018年国家飞检之机构与人员篇

2019-2-22 22:42| 编辑: 小桔灯网| 查看: 2732| 评论: 0|来源: 器械注册里外事

摘要: 去年小编带着大家一起回顾了2017年一整年的国家局飞检内容,这次小编将跟大家一起回顾2018年国家局飞检内容。2018年,所有医疗器械生产企业都要求符合医疗器械生产质量管理规范的要求,是医疗器械GMP全面铺开的第一 ...


去年小编带着大家一起回顾了2017年一整年的国家局飞检内容,这次小编将跟大家一起回顾2018年国家局飞检内容。

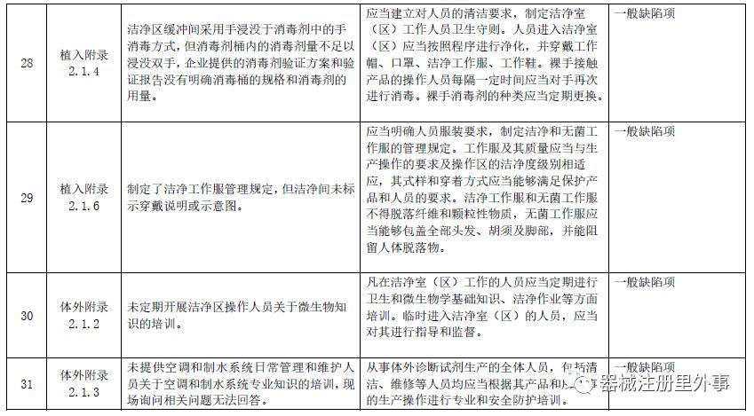
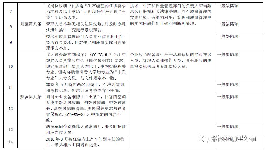
2018年,所有医疗器械生产企业都要求符合医疗器械生产质量管理规范的要求,是医疗器械GMP全面铺开的第一年。这一年国家局共飞检了88家企业,涉及缺陷项754条,其中与机构与人员相关的缺陷项共有38条,包括一般缺陷项35条关键缺陷项3条



具体不符合项详见下表内容:

声明:
1、凡本网注明“来源:小桔灯网”的所有作品,均为本网合法拥有版权或有权使用的作品,转载需联系授权。
2、凡本网注明“来源:XXX(非小桔灯网)”的作品,均转载自其它媒体,转载目的在于传递更多信息,并不代表本网赞同其观点和对其真实性负责。其版权归原作者所有,如有侵权请联系删除。
3、所有再转载者需自行获得原作者授权并注明来源。

最新评论

关闭

官方推荐 上一条 /3 下一条

客服中心 搜索 洽谈合作
返回顶部