立即注册找回密码

QQ登录

只需一步,快速开始

微信登录

微信扫一扫,快速登录

搜索
小桔灯网 门户 资讯中心 市场观察 查看内容

基因检测临床应用领域市场分析(上)

2019-2-19 09:01| 编辑: 小桔灯网| 查看: 2805| 评论: 0|来源: 火石创造丨作者:韩佳

摘要: 基因检测在医疗领域的临床应用概述作为一项生命科学领域基础技术,基因检测可用于农业育种、司法鉴定、食品安全等多个行业。根据基因检测产业的应用情况,其中下游市场面向的客户群体包括医院、药厂、科研机构以及消 ...


基因检测在医疗领域的临床应用概述


作为一项生命科学领域基础技术,基因检测可用于农业育种、司法鉴定、食品安全等多个行业。根据基因检测产业的应用情况,其中下游市场面向的客户群体包括医院、药厂、科研机构以及消费者等,可分为医疗和非医疗两大类,医疗领域进一步可细分为生殖健康检测、肿瘤检测、个体化用药、病原体检测、生物医学科研服务多个领域。


图1 基因检测在医疗领域与非医疗领域的主要应用


基因检测在医疗领域应用场景大致分三类:科研级、临床级和消费级。科研级应用面向科研机构、高等院校和药企。临床级应用面向患者,检测结果应具有临床意义,可作为医生诊断、治疗依据。消费级应用面向普通消费者,包括皮肤检测、运动能力检测等。其中临床级应用(简称临床应用,下同)目前范围最广、商业价值最大,是下文重点介绍的内容。


基因检测在医疗领域的临床应用主要包括疾病的预防、诊断与治疗三大方面。


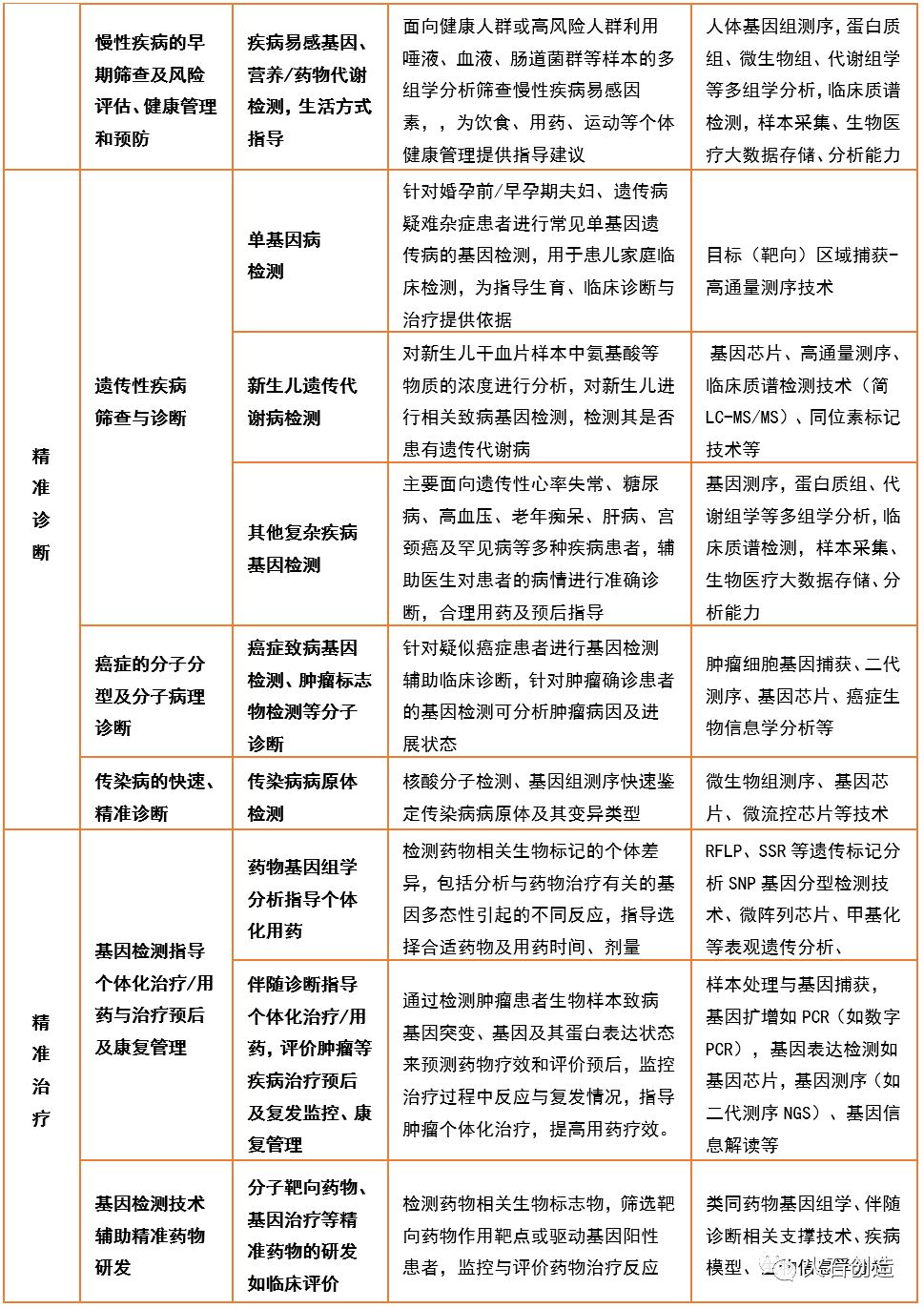
表1 基因检测在医疗领域的主要临床应用分类


(1)精准预防:主要包括出生缺陷预防、疾病早期筛查与患病风险评估疾病防控应用。


图2 基因检测在保障生育健康方面的临床应用


在预防出生缺陷,保障生育健康方面,由于新生儿缺陷主要来自于父母方或者是在胚胎期的基因突变,故这类疾病最好的解决方式是在婚前、孕前、产前及早诊断,达到及早发现、治疗的效果。基因检测技术应用于常见染色体异常疾病(如三体综合征)的产前诊断与筛查目前已经比较成熟,国内基于二代测序的无创产前诊断(NIPT)市场是基因检测临床应用领域最先达到百亿级的细分市场。此外,基因检测在保障生育健康方面的应用也包括夫妇孕前基因检查、PGS/PGD(胚胎植入前遗传学筛查与诊断)、新生儿遗传病筛查等,在“放开二胎”政策背景下高龄孕妇增多,PGS/PGD有望成为基因检测领域的下一个百亿级临床应用市场。


在疾病早期筛查与患病风险评估方面,基因检测对于遗传性疾病(如遗传性肿瘤、地中海贫血、先天性耳聋等罕见病)的发病概率预测与致病基因筛查是必需手段,此外,基于基因捕获与测序的液体活检技术在癌症早期筛查与患病风险估测方面的应用也正在加速临床验证,开始商业化应用,潜在市场达千亿级。随着大规模癌症组织样本库的建设,癌症基因组学大数据资源日益丰富,生物信息分析与临床解读能力逐步提升,针对高危人群的肿瘤易感基因筛查与患病风险评估也将更具参考价值。人类基因组学与微生物组学、代谢组学等多组学的快速发展和整合,也促进了基因检测在慢性疾病早期筛查及发病风险评估和预防中的应用。


(2)精准诊断:主要包括遗传性疾病的筛查与诊断、癌症的分子分型及分子病理诊断,传染病的诊断等临床诊断应用。


在遗传病的筛查诊断领域,以单基因遗传病诊断最为成熟,市场最大,主要针对婚孕前/早孕期夫妇、遗传病疑难杂症患者进行常见单基因遗传病的基因检测,为指导生育、临床诊断与治疗提供依据。此外,新生儿遗传代谢病、其他复杂疾病(多为罕见病)的基因检测由于疾病类型众多,单种疾病患者人群数量较少,其临床诊断应用市场相对分散。


在癌症的分子分型及分子病理诊断方面,基因检测的市场潜力巨大,应用场景明确,即针对疑似癌症患者进行基因检测辅助临床诊断,针对恶性肿瘤确诊患者的基因检测可分析其癌症在分子医学层面的病因及进展状态。分子病理诊断在病理学诊断中的重要意义在于为肿瘤的诊断及鉴别诊断提供科学依据并成为肿瘤个性化治疗的前提。针对癌症患者的少数疑难病例和罕见类型,当采用形态学鉴别和免疫组化分析仍然难以确诊时,需要通过分子诊断技术来鉴别诊断,寻找基因水平的异常改变,为确诊病变的性质或类型提供依据,如克隆性基因重排检测用于鉴别诊断淋巴造血系统病变的良恶性及T、B分型等。分子靶向治疗是当前肿瘤治疗的热点,分子靶向药物针对特异的分子靶点,因此患者在采用靶向治疗前必须对相应的分子靶点进行分子病理检测,如乳腺癌HER2基因状态检测等。这些分子病理检测都是选择相应的分子靶向药物治疗的前提,直接关系到治疗方式和临床疗效。


传染病病原体检测的临床需求目前仍存在较大缺口,实验室检测仍主要按照传统的病原鉴定-药敏试验程序为主,辅以常规免疫分析检测。对于重大疫情或者难以体外培养的病原体,则主要采用分子诊断法进行筛查。基因检测为核心的分子诊断主要指应用各种分子生物学技术检测组织个体内DNA或者RNA,用来诊断疾病,监测治疗或者判断预后。目前采用基因检测技术,通过微生物核酸的扩增和测序可以实现可疑人群发病前预防、快速检测细菌感染、快速诊断病毒感染、发现新病种等目的。


(3)精准治疗:包括药物基因组学(PGx)、伴随诊断(CDx)用于指导个体化治疗/用药以及基因检测技术辅助分子靶向疗法和免疫疗法精准药物的研发。


PGx检测药物相关生物标记的个体差异,包括分析与药物治疗有关的基因多态性引起的不同反应,指导选择合适药物及用药时间、剂量,属于快速发展的未成熟市场。


基因检测作为CDx工具趋于成熟,不仅获得美国FDA鼓励将其与新药联合开发,也受到多国临床指南推荐用于指导分子靶向药物治疗癌症,随着血液循环肿瘤DNA(ctDNA)无创基因检测、循环肿瘤细胞(CTC)等液体活检技术的发展,其在癌症治疗效果和预后评价及复发监控、康复管理等方面应用的巨大市场潜力也被更多企业重视。


基因因检测技术也可指导新药研发,尤其在对于成本最高的临床试验环节,检测药物相关生物标志物,可筛选靶向药物作用靶点或驱动基因阳性患者,监控与评价药物治疗反应。


基因检测的全球与中国市场规模估测


1、基因检测的全球市场规模估测


基因检测技术主要包括基因测序、PCR、基因芯片、核酸分子杂交(FISH为主),其中FISH市场较小,根据Frost & Sullivan的测算2017年其规模仅3亿美元,若不纳入整体市场规模统计,根据BCC Research、Transparency Market Research、Grand ViewResearch等知名市场调研公司的报告统计,根据基因测序、PCR、基因芯片三大细分技术领域的市场规模,可估测基因检测的全球市场规模(包括仪器、试剂耗材与检测服务)将从2015年的165.3亿美元增长至296.2亿美元,2015-2020年期间年均复合增长率(CAGR)约为12.4%。三大细分技术领域的2020年全球市场规模及2015-2020年期间年均复合增长率预估值分别为:基因测序(138亿美元、18.5%)、PCR(96亿美元,6.6%)、基因芯片(62.2亿美元,11.4%)。


根据BCC Research, 2015年全球基因测序市场规模为59亿美元,2007-2015年 CAGR (年均复合增长率)达24. 96%, 预计 2018年市场规模达到约117亿美元,2020年规模可达138亿美元,2015-2020年 CAGR达18%。


根据Transparency Market Research(TMR)发布的关于全球PCR市场的市场研究报告,2013年全球PCR市场规模为61亿美元;TMR分析师估计,2014年至2020年的预测期内该市场将以6.60%的复合年增长率增长;到了2020年全球PCR市场规模将达到96亿美元(包括仪器、试剂耗材与检测服务)。


根据Research And Markets报告数据显示,2025年全球DNA基因芯片产品市场达到近107亿美元的规模。预计2018年到2025年该市场会以11.4%的年均复合增长率发展,将从2015年的36.3亿美元增长到2020年62.2亿美元的规模(包括仪器、试剂耗材与检测服务)。


图3 基因检测主要技术领域的全球市场规模估测

数据来源:BCC Research,Transparency MarketResearch、ResearchAndMarkets


2、基因检测的中国市场规模估测


图4 基因检测的整体中国市场规模估测

数据来源:Analysys易观,公开数据整理


中国基因检测行业市场快速发展,增长速度远超全球水平,未来市场空间巨大,预计2020年将增长至378.8亿元人民币。我国作为人口大国,基因检测行业已成为国家“精准医学”战略规划的重要组成部分,发展前景广阔。伴随着经济的快速发展,我国基因检测发展迅速,2013年中国基因检测行业规模约为54.9亿,预测2018年我国基因检测行业规模达到206.5亿元人民币,预计到2020年市场规模有望达到378.8亿元人民币,2013-2020年期间年均复合增长率将达到31.78%。




文 | 韩佳

微信 | huoshi201523

声明:
1、凡本网注明“来源:小桔灯网”的所有作品,均为本网合法拥有版权或有权使用的作品,转载需联系授权。
2、凡本网注明“来源:XXX(非小桔灯网)”的作品,均转载自其它媒体,转载目的在于传递更多信息,并不代表本网赞同其观点和对其真实性负责。其版权归原作者所有,如有侵权请联系删除。
3、所有再转载者需自行获得原作者授权并注明来源。

最新评论

关闭

官方推荐 上一条 /3 下一条

客服中心 搜索 洽谈合作
返回顶部