立即注册找回密码

QQ登录

只需一步,快速开始

微信登录

微信扫一扫,快速登录

搜索

新旧条款对比!NMPA发布《体外诊断试剂临床试验指导原则(征求意见稿)》

2018-11-23 00:00| 编辑: 面气灵| 查看: 8593| 评论: 0|来源: 小桔灯网

摘要: 2018年11月22日,国家食品药品监督管理总局发布关于公开征求《体外诊断试剂临床试验指导原则(征求意见稿)》意见的通知。与2014年9月11日发布的《体外诊断试剂临床试验技术指导原则》相比,最显著的变化是增加了“ ...
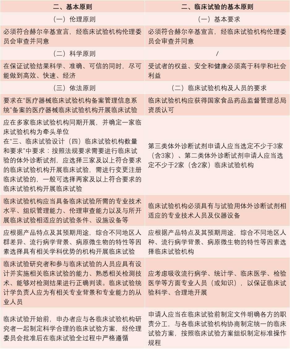
2018年11月22日,国家食品药品监督管理总局发布关于公开征求《体外诊断试剂临床试验指导原则(征求意见稿)》意见的通知。与2014年9月11日发布的《体外诊断试剂临床试验技术指导原则》相比,最显著的变化是增加了“四、临床试验质量管理”内容,对临床试验前与临床试验中的质量管理作了详细要求,以下是小编整理的具体内容:

声明:
1、凡本网注明“来源:小桔灯网”的所有作品,均为本网合法拥有版权或有权使用的作品,转载需联系授权。
2、凡本网注明“来源:XXX(非小桔灯网)”的作品,均转载自其它媒体,转载目的在于传递更多信息,并不代表本网赞同其观点和对其真实性负责。其版权归原作者所有,如有侵权请联系删除。
3、所有再转载者需自行获得原作者授权并注明来源。

刚表态过的朋友 (0 人)

最新评论

关闭

官方推荐 上一条 /3 下一条

客服中心 搜索 洽谈合作
返回顶部