立即注册找回密码

QQ登录

只需一步,快速开始

微信登录

微信扫一扫,快速登录

搜索
小桔灯网 门户 资讯中心 市场观察 查看内容

谁将成为国内侧向免疫层析检测(POCT)的巨头?

2018-8-29 00:00| 编辑: 小桔灯网| 查看: 6420| 评论: 0|来源: 生物医学知识局丨作者:Maurice

摘要: 之前我们讨论过磁微粒式(管式)化学发光的全国分布,本期我们聊一聊侧向免疫层析检测的城市分布以及发展现状。什么是侧向免疫层析检测侧向免疫层析检测(lateral flow immunoassays)是床旁诊断(Pointof care test ...

之前我们讨论过磁微粒式(管式)化学发光的全国分布,本期我们聊一聊侧向免疫层析检测的城市分布以及发展现状。


什么是侧向免疫层析检测

侧向免疫层析检测(lateral flow immunoassays)是床旁诊断(Pointof care test,POCT)的一种主要形式,其本质依然是抗体抗原的免疫反应。只不过传统的方法将抗体抗原的反应设置在96孔板,或磁微球表面上,而侧向免疫层析检测则将免疫反应放置在多孔的硝酸纤维膜(nitrocellulose membrane,NC膜)内,因此又被称为试纸条检测。


△侧向免疫层析试纸条结构图


侧向免疫层析检测主要组成为包括吸水纸、层析膜、结合垫和样品垫,以及支撑所有材料的基底塑料板。液体样本从样品垫加入,向吸水纸一侧流动。经过结合垫时,结合垫上的免疫探针(胶体金,荧光微球等)被释放,在流动过程中与样本中的待测物发生免疫反应,再被固定在NC膜上的检测线(Test Line)抗体捕获聚集,形成光学信号。


侧向免疫层析起源于上世纪90年代,随着胶体金制备技术的稳定,与免疫检测结合发展而来的快速诊断方法。按照探针的发展,侧向免疫层析技术经历了胶体金,染色胶乳微球,荧光微球三个主要阶段,与之对应的,检测结果也经历了定性,半定量,到定量三个阶段。


最近又发展出一种以西安金磁为代表的磁免疫层析技术,主要是以磁性颗粒作为免疫探针,通过传感器测试检测线上的磁信号作为检测。其主要优势在于,传统的光学(可见光、荧光)只能检测到NC膜表层的信号,且容易受到样本本身的荧光干扰。而生物体内几乎不存在磁性物质,而且检测的是整个T线上的磁颗粒磁信号,因此理论上拥有更高的灵敏度。


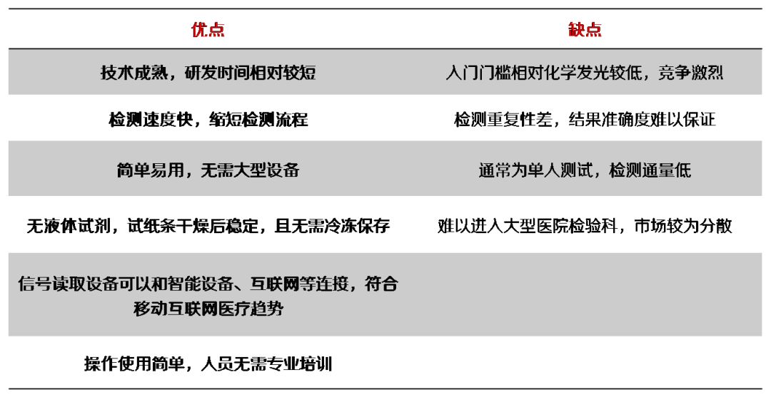
侧向免疫层析检测与其他主要优势在于结构简单,无需大型设备,检测快速。其主要应用场景为急诊科,临床科室,县级、乡镇医院,家庭监护,药物滥用检测等。


△生物医学知识局制图


侧向免疫层析城市分布地图

本次我们统计了全国范围内74家在cFDA拥有仪器试剂注册证的侧向免疫层析检测厂家,并分析了厂家的地区分布特点,以及项目分布特点。完整统计表如下:


▽点击可放大查看

△生物医学知识局制图


侧向免疫层析检测的城市分布:

△生物医学知识局制图


相对于磁微粒式(管式)化学发光而言,侧向免疫层析产品形式更加简易,无需大型自动化检测设备,技术门槛较低,投入小。因此,其厂家数目更多,且分布更为广泛。此前统计37家磁微粒式化学发光厂家,主要分布在北京,深圳,苏州,上海,南京等发达城市,且分布不过17各城市,12个省/直辖市。而74个侧向免疫层析厂家广泛分布在20个省,29个城市当中。


分布广的另外一个重要原因是,体外诊断市场本身是一个高度分散的市场,而侧向免疫层析检测的产品形式决定了其产品定位于县级以下医院——基蛋生物2016年90%以上的终端客户都是二级以下医院。因此,侧向免疫层析厂家分布比大型体外诊断检测设备分布更为分散。从图中可以看到,江西,云南,广西等经济欠发达省份也有厂家分布。但是,其厂家分布特点也与化学发光厂家类似,依然集中分布在北京,长江三角洲,以及广州-深圳。


排名前5的城市一共有38家,占据了一半以上。如果以省份算,单广东一省便有20家侧向免疫层析检测厂家,从这个侧面也能看出,广东作为医疗器械大省的地位。


△生物医学知识局制图


侧向免疫层析产品特点及应用

侧向免疫层析从标记技术看,经历了胶体金,染色胶乳微球,荧光微球等几个阶段。此外,近几年又发展出量子点荧光,以及磁颗粒等。胶体金以及胶乳微球主要是以肉眼判断颜色变化,一般只做定性检测,需要配合仪器才能做到半定量。荧光微球借助荧光信号放大,采用荧光分析仪读取荧光强度,已经可以实现定量检测,是当今发展的主流。


从统计上看,有30家只采用荧光作为标记探针,20家同时拥有胶体金,荧光探针产品,只有16家依然只坚守在胶体金产品上。另外值得指出的是,有6家厂家使用量子点作为标记探针,西安金磁一家拥有磁免疫层析技术和产品。在侧向免疫层析产品同质化严重的今天,这7家厂家做出的技术革新是非常值得肯定的。


△生物医学知识局制图


项目应用上,侧向免疫层析如今最主要的检测项目是心肌标志物,感染炎症,以及传染病。由于传染病是定性检测项目,因此胶体金依然有其不可替代的市场地位。在统计的74家厂家中,有17家有传染病检测项目(三类注册证),15家采用胶体金作为标记探针,1家采用胶乳层析,1家采用磁免疫层析。


侧向免疫层析另外两个重要检测疾病是心血管疾病和感染炎症。统计的74家厂家中,有67家至少拥有两类检测当中的一类,占比超过90%,而且绝大部分采用荧光定量检测形式。如果算上传染病项目,则有72家厂家至少拥有三类当中的一类。


侧向免疫层析出路在哪

74家侧向免疫厂家只是抓取了部分拥有cFDA注册证的厂家,还有许多尚在研发或注册过程中的厂家没有统计入内。但已经从一定程度上反应出此行业的分布、竞争以及发展态势。


相对于磁微粒化学发光,侧向免疫层析技术壁垒更低,研发投入较少,因此,竞争更为激烈,且产品同质化严重。国内经过10余年的发展,包括广州万孚,南京基蛋,武汉明德在内的数家厂家已经取得了一定的市场份额,并且形成了规模。


但是由于POCT市场极度分散,且产品同质化极其严重,目前还没有出现一家独大的情况,其他厂家只要做出技术革新,向市场推出更优质的产品,依然有机会成为领域内的佼佼者。

声明:
1、凡本网注明“来源:小桔灯网”的所有作品,均为本网合法拥有版权或有权使用的作品,转载需联系授权。
2、凡本网注明“来源:XXX(非小桔灯网)”的作品,均转载自其它媒体,转载目的在于传递更多信息,并不代表本网赞同其观点和对其真实性负责。其版权归原作者所有,如有侵权请联系删除。
3、所有再转载者需自行获得原作者授权并注明来源。

最新评论

关闭

官方推荐 上一条 /3 下一条

客服中心 搜索 洽谈合作
返回顶部