立即注册找回密码

QQ登录

只需一步,快速开始

微信登录

微信扫一扫,快速登录

搜索
小桔灯网 门户 资讯中心 检验杂谈 查看内容

内毒素检测及临床意义

2018-3-30 00:00| 编辑: 纳兰烙烙| 查看: 6922| 评论: 0|来源: 江苏感控之窗 作者:张 翔

摘要: 内毒素检测及临床意义作者:张 翔(江苏省人民医院)审核:张永祥 杨乐1什么是内毒素? 细菌内毒素,又称为“热原”,细菌内毒素是革兰氏阴性菌细胞壁上的特有结构,细菌在存活状态时不释放出来,只有当细菌死亡自溶 ...

内毒素检测及临床意义

作者:张 翔(江苏省人民医院)

审核:张永祥 杨乐

1

什么是内毒素?

细菌内毒素,又称为“热原”,细菌内毒素是革兰氏阴性菌细胞壁上的特有结构,细菌在存活状态时不释放出来,只有当细菌死亡自溶时才释放到细胞外,表现多种毒性作用,为区别于外毒素而称之为内毒素。细菌内毒素是由脂多糖(LPS)、蛋白质和磷脂组成的高分子量复合物,发挥毒性的成分主要为类脂质A(Lipid A),类脂A是LPS活性不可缺少的部分, 可视作LPS 的“生物活性中心”。内毒素位于细胞壁的最外层、覆盖于细胞壁的黏肽上。各种细菌的内毒素的毒性作用较弱,大致相同,可引起发热、微循环障碍、内毒素休克及播散性血管内凝血等。内毒素耐热而稳定,抗原性弱。可刺激机体产生抗体,但无中和作用,形成抗毒素,经甲醛处理不能成为类毒素。

2

内毒素是如何发现的?

从发现内毒素这种物质至今,人们对它的研究已有200多年历史。由于这种毒素的最主要表现就是引起发热,在19世纪,大多数人将其称为致热物质或致热原。在19世纪后期,霍乱流行,Robert Koch通过对霍乱的研究发现,霍乱弧菌能产生两种完全不同的毒素,这种毒素可牢固结合在细菌细胞上,具有很强的毒性作用,在细菌溶解时才被释放出来。与此同时,意大利人也从大肠杆菌,伤寒沙门菌等自溶物中分离出一种无菌白色粉末的高致热活性物质,且与细菌感染引起的病理变化密切相关,并将该物质命名为内毒素。

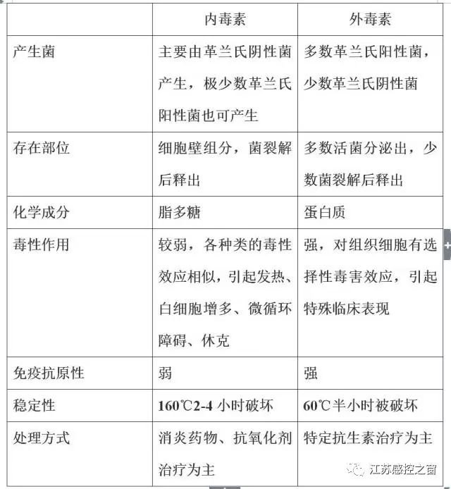
3

内毒素与外毒素有哪些区别?

4

内毒素检测的意义有哪些?

细菌内毒素具有多种生物学活性,微量的内毒素进入机体将会出现发热、血压降低、寒颤、引起DIC、内毒素败血症等一系列临床反应,因此内毒素快速定量检测,对临床对症治疗具有很深的现实意义。

①内毒素检测不仅有助于鉴别是否为细菌感染,尤其是对于革兰阴性杆菌感染具有重要的参考价值,还能提示感染严重程度,可用于发热原因的快速辅助诊断。

②有利于临床及早诊治疾病,为选择用药提供一定理论依据,对病情进行动态监测,对给药后的疗效及预后判断具有重大意义。

③用于血液透析液的监测,对于保证治疗效果和患者安全有着重要作用。

5

内毒素检测与微生物培养的比较

细菌培养是循征感染医学中细菌性感染性疾病病原学检查的“金标准”。细菌培养在临床疾病诊断及使用抗生素治疗的过程中具有重要的意义,具有一定的不可替代性。然而,由于传统的细菌培养及鉴定时所受的制约条件较多,如标本采集质量、运送条件、接种方法、培养环境、鉴定方法等等,导至阳性率不高,并且常用细菌培养的一大弊端就是培养及鉴定时间过久,以至于延误临床诊断,会导至严重不良后果。然而随着内毒素检测的逐渐推广,这一问题得到一定程度的缓解。

6

内毒素的检测方法有哪些?

20世纪六十年代,人们发现一种古老的海洋生物,被称为“海洋活化石”的鲎,它的血液与内毒素接触后会发生特异性的凝集反应,人们经过大量研究和实验从它的血液中提取出了用于检测内毒素的“鲎试剂”。内毒素检测单位为EU/ml。

目前内毒素测定方法有:

① 鲎试验法,该法是目前最主要也是最为经典的内毒素检测方法,也是现在内毒素检测的金标准。

② 脂多糖(LPS)的生物学标记的探测分析法,虽然此类方法能够检测出样品中LPS的种类并且能敏感地检测出样品中LPS的浓度,但是仍然不能准确地检测出有生物学作用的内毒素浓度。

③ 酶联免疫测定法(ELISA),ELISA法是目前新兴的内毒素检测方法, 它是基于抗原抗体的酶联免疫测定法,由外加热原质刺激巨噬细胞后产生的内热原物质如肿瘤坏死(TNF)因子白细胞介素1(IL-1)等而进行测定的。

④ 生物传感器检测法,生物传感器也是目前新兴的内毒素检测方法,大部分仍是基于鲎试验法中鲎阿米巴法溶解产物与内毒素的LPS的凝结反应。该类检测法具有测量速度快、敏感性高、最低检测限低等特点,目前,国内外有较多对生物传感器检测内毒素的研究。 

7

内毒素检测参考值

因不同方法和不同厂家生产的试剂盒的差异,导至不同检测方法参考值不同,具体可参考厂家提供说明书。

根据《血液透析及相关治疗用水(YY 0572-2015)》(2015年3月2日发布,2017年1月1日实施)要求,透析用水的内毒素上限为0.25EU/ml,建议干预水平为0.125 EU/ml。


参考文献:

1、 蒋建新,细菌内毒素基础与临床[M].人民军医出版社,2004年.

2、 YY 0572-2015,血液透析及相关治疗用水[S].

3、 YY/T 0618-2007,细菌内毒素试验方法常规监控与跳批检验[S].

4、James C. Hurley, Piotr Nowak, Lars Öhrmalm,et al. Endotoxemia as a Diagnostic Tool for Patients with Suspected Bacteremia Caused by Gram-Negative Organisms: a  Meta-Analysis of 4 Decades of Studies[J]. JMC,2015,53(4): 1183-1191.

5、 Romaschin A D, Klein D J, Marshall J C.Bench-to-bedside review: Clinical experience with the endotoxin activity assay[J].Crit Care,2012,16(6):248.

6、陈德珠,等.血浆内毒素检测在重症患者感染诊疗中的临床意义[J].实用医学杂志,2013,29(15):2531-2532.

7、周卓晟,罗中捷,刘红艳,等. 环境内毒素及检测技术研究进展[J]. 中国公共卫生,2010,4,26(4):509-511.

8、蔡志军,韦群,周鹰豪,等. 血浆内毒素检测在快速诊断革兰阴性菌引起全身性感染的应用[J].河北医学,2015,21(4):690-691.

声明:
1、凡本网注明“来源:小桔灯网”的所有作品,均为本网合法拥有版权或有权使用的作品,转载需联系授权。
2、凡本网注明“来源:XXX(非小桔灯网)”的作品,均转载自其它媒体,转载目的在于传递更多信息,并不代表本网赞同其观点和对其真实性负责。其版权归原作者所有,如有侵权请联系删除。
3、所有再转载者需自行获得原作者授权并注明来源。

最新评论

关闭

官方推荐 上一条 /3 下一条

客服中心 搜索 洽谈合作
返回顶部