立即注册找回密码

QQ登录

只需一步,快速开始

微信登录

微信扫一扫,快速登录

搜索
小桔灯网 门户 资讯中心 专栏文章 产品经理 查看内容

IVD产品经理系列—寻找特检项目(1)

2017-9-26 00:00| 编辑: 小桔灯网| 查看: 2977| 评论: 0|来源: 小桔灯网 作者:纳兰烙烙

摘要: 小编参加中华医学会第十三次全国检验医学学术会议时遇到了曾经独立实验室的老同事们,跟他们坐下来交流的时候发现,还有一些技术相对成熟但是开发项目却相对稀少、或是在检验圈子并不多见的项目—特检项目,这些项目 ...
ALCAA7.gif
小编参加中华医学会第十三次全国检验医学学术会议时遇到了曾经独立实验室的老同事们,跟他们坐下来交流的时候发现,还有一些技术相对成熟但是开发项目却相对稀少、或是在检验圈子并不多见的项目—特检项目,这些项目是当前第三方实验室市场营销人员希望能挖掘到的好项目,也是希望能找到相关IVD厂家能够提供技术的优质项目。

因此小编开了一个新的专栏,名曰“寻找特检项目”,今天小编先给大家分享一个特检项目里面含金量比较高的—药物浓度监测,没错,是监测而不是检测,这是一种在血液中检测药物浓度代谢率的项目。

那么什么是治疗药物浓度监测?
治疗药物浓度监测 (Therapeutic Drug Monitoring TDM)是通过测定血液中药物的浓度,并利用药代动力学的原理和公式使给药方案个体化,以提高疗效,避免或减少毒性反应,同时也可为药物过量中毒的诊断和处理提供有价值的实验室依据。
TDM的使用,使临床医生第一次在给予患者药物治疗的时候,能通过监测血药浓度知道为什么患者在特定药物剂量治疗下反应不佳或者即便给予标准药物治疗剂量仍然出现药物副作用。
举例来说,过去往往需要2至3种药物治疗才能控制癫痫病人的发病,TDM应用之后,超过80%的病人只需服用1种药物即可有效控制病情,条件是每天监测该药物的血浆浓度。

什么时候需要进行治疗药物浓度监测?
一般来说,在出现以下情况时必须进行血药浓度检测:
1)目前认为只有那些血药浓度与药效关系密切,有效血药浓度范围窄的药物才有必要进行监测,如卡马西平、苯妥英钠、苯巴比妥。特别是苯妥英钠,其治疗剂量和中毒剂量接近,药量低不能控制发作,药量高易发生中毒,所以在最初服药时和每次调整剂量前应测定其血浓度。丙戊酸钠血浓度波动大,且其血浓度和疗效无很好的相关性,故测定意义不大。
2)由于个体差异,即使同一种药物对不同患者的疗效也会有所不同。当药物剂量已达到常规剂量仍不能控制发作时,首先应测定血药浓度明确是否达到有效血药浓度。
3)初次服用某种剂量或增加剂量后发作无明显变化,在调整剂量前必须了解其血药浓度。时间上需在初次服药或增加剂量后达5个半衰期以后测定。
4)联合应用两种或多种抗癫痫药物时,测定血药浓度有助于了解药物之间相互作用的性质和程度,从而判断各药的治疗效果。
5)癫痫患者伴发肝、肾、消化道疾病或加用其他药物时,可能对正在服用的抗痫药物的代谢和消除有影响时应该监测其血药浓度。
6)治疗中一旦出现共济失调、精神异常或认知障碍时应立即测定血浓度,发现药物浓度高于正常上限时应及时调整剂量。

治疗药物浓度监测的流程是什么?
医生开监测申请单——护士取血——药师检测——出具报告——结果解释。
申请单一般包含病人基本信息(包括诊断,监测项目,用药方案,合并用药,肝肾功能等)。
采用高效液相色谱串联质谱法,不同药物检测流动相不同。
但是尽量避免使用带缓冲盐的流动相,因为这种流动相对色谱柱伤害较大。
血样标本前处理有液液萃取(有机溶剂提取)和固相萃取。
前者比较简单,快速,缺点就是提取率低,背景峰多,复杂。后者操作较为繁琐,但是提取率高(80%以上),杂质少,背景峰小,适合微量物质检测。
血药浓度监测工作最重要的是结合临床对监测结果解释,提出合理给药方案供医生参考。

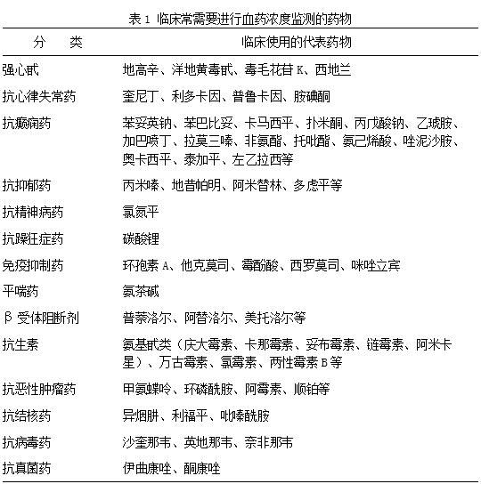
常见的治疗药物浓度监测有哪些?
庆大霉素、阿米卡星、奈替米星、妥布霉素、万古霉素、氯霉素、环孢霉素A、他克莫司(FK506)、卡马西平、苯妥英、苯巴比妥、戊巴比妥、扑米酮、丙戊酸、地高辛、甲基地高辛、洋地黄毒苷、利多卡因、普鲁卡因胺、N-乙酰普鲁卡因胺、奎尼丁、丙吡胺、阿米替林、丙米嗪、锂盐、甲氨蝶呤等。
11.jpg

它们具有下列特点:
1.安全范围窄,治疗指数低 一些药物治疗浓度和最小中毒浓度接近甚至重叠,极易中毒,只有通过TDM调整剂量,才能既保证疗效又不致产生毒性;
2.以控制疾病发作或复发为目的的用药此类用药多需数月或数年的长期用药,如果不进行TDM,临床只能根据病症是否出现或复发、毒性反应是否发生为调整剂量的依据。而一旦发生上述情况再调整剂量,将导至不必要的经济损失或延误病情,甚至不可逆的后果;
3.不同治疗目的需不同的血药浓度;
4.药物过量中毒;
5.药物治疗无效原因查找;
6.已知治疗浓度范围内存在消除动力学方式转换的药物;
7.首过消除强及生物利用度差异大的药物;
8.存在影响药物体内过程的病理情况;
9.长期用药及可能产生药动学相互作用的联合用药。

对临床的作用到底是如何的?
用稳态血药浓度一点法监测10 种药物, 722 例( 次)  根据血药浓度测定值用简单公式计算达有效血药浓度所需剂量, 使给药剂量个体化, 可作为调整给药方案, 促进安全全理用药, 做到给药个体化的重要手段。
12.png
文章来自于《监测血药浓度以调整给药方案》廖淑清,江秀华等。

常用的检测仪器、检测方法有哪些?
1.光谱法
包括比色法、紫外分光光度法和荧光分析法。
光谱法虽然仪器简单、测定快速,但选择性和灵敏度都较低,本法不具备分离功能,受结构相近的其他药物、代谢产物和内源性杂质的干扰,因此用光谱法分析体液样品时,除少数样品外,一般都需经过组分分离、纯化等预处理过程。光谱法的灵敏度低,不适用于测定药物浓度低的生物样品。

2.色谱法
包括高效液相色谱法(HPLC)、气相色谱法(GC)及其与质谱(Ms)联用(HPLC-MS , GC-MS )的方法。
色谱法的主要特点是各组分经分离后测定,应用范围广,几乎所有的药物都可以应用该方法;专一性好,能排除与药物结构相近的代谢产物和某些内源性杂质的干扰,分辨率、准确性、灵敏度高、可同时测定多种药物,且重复性好,若用内标法定量,可消除样品处理中的误差,方法精密度的变异系数一般小于5%。尤其是在与质谱联用后,将色谱的高分离能力和质谱的高特异性和高灵敏度结合在一起,极大的提高了色谱法的检测能力和可靠性。
但是色谱法的技术要求高,样品预处理繁琐,样本通量低,而且在某些情况下色谱法应用也受到一定限制,如HPLC大多数仪器配备的是紫外和荧光检测器,只限于测定具紫外吸收或产生荧光的组分,虽然对某些组分可通过衍生化方法使之具备紫外吸收或荧光性质,但这同时增加测定时的操作步骤。又如用GC 法测定生物样品时,还受被测组分的挥发性和热稳定性的限制。此外,对于测定浓度很低的样品时,色谱法的灵敏度难以达到要求。
HPLC法为TDM的推荐方法,且常作为评价其他方法的参考方法。

3.免疫法
包括放射免疫分析法(RIA )、酶免疫分析法(EIA)和荧光免疫分析法(EIA )。
免疫分析是利用半抗原药物与标记药物竞争抗体结合原理的一种分析方法,具有快速、简便和灵敏度高的特点,尤其适用于分析低药物浓度的体液样品及大量又需长期分析的样品。该法一般不需要预处理,可直接测定体液样品,并且所需样品量少,在TDM中广泛应用。
免疫分析法目前通常采用试剂盒,但试剂盒昂贵,不能同时检测多种药物,且免疫化学的专一性不太高,常出现假性偏高。

4.微生物法
利用抗生素在琼脂培养基内的扩散作用,比较样品与药物标准品两者对接种的试验菌产生的抑菌圈的大小,借以测定样品内抗生素的浓度,适用于抗生素的效价测定。

5.毛细管电泳技术
毛细管电泳(CE)是一类以毛细管为分离通道、以高压直流电场为驱动力的新型液相分离技术。它具有极多的塔板数目,能够快速的分离样品,不同的模式提供了广泛的应用范围,所需要的样品量少,一般为nL 级,而且几乎不消耗溶剂,同时容易实现自动化操作。但是由于毛细管直径小,使光路太短,用一些检测方法(如紫外吸收光谱法)时,灵敏度较低,电渗会因样品组成而变化,进而影响分离重现性。
13.jpg

关于药物浓度监测中论文提到的一些长剑的厂家及仪器型号:
1.  荧光偏振免疫法:美国ABBOT 荧光偏振免疫仪( TDX) 及其试剂药盒经5 个半衰期后采血( 氨茶碱服药后2 h, 地戈辛服药后6h, 三环类抗抑郁药服药后12 h, 其他药物任一时间采血均可), 每例采集1.5-2mL血清。
2.  高效液相色谱串联质谱法:Agilent 1200 高效液相色谱仪和Agilent 6410 triple quad LC /MS。取含药血浆样品0.5mL置具塞玻璃试管中。
3.  高效液相色谱串联质谱法:Agilent 1260 高效液相色谱仪和API-4000三重四极杆串联质谱(AppliedBiosystem Sciex 公司)。
4.  Acquity UPLC超高效液相色谱仪,Xevo TQS三重串联四极杆质谱仪:美国Waters公司产品。
5.  LC-20A 液相色谱仪( 日本岛津公司) 、API 3200 三重四极杆质谱(美国AB SCIEX 公司) 。采集上肢静脉血3 mL 至肝素化抗凝管中。
6.  美国Finnigan公司TSQ型液相色谱—质谱—质谱联用仪。取含药血浆样品0.5 mL置具塞玻璃试管中。

常见的检测样本是什么?
1.全血
2.血浆
3.血清
4.唾液
以唾液做为检测样本适用于唾液与血浆药物浓度比值较恒定的、在唾液与血浆间较快达到分布平衡的、本身或同时使用的药物无抑制唾液分泌的M胆碱受体阻断作用的药物。如:对乙酰氨基酚、水杨酸类、苯妥英、苯巴比妥、氨茶碱、锂盐等。
5.脑脊液
患中枢神经系统疾病时,常常要作腰椎穿刺吸取脑脊液检测。

注意:
1.原形药物浓度:多为血清或血浆,少数需测全血(环孢素)。
2.游离药物浓度:可采用平衡透析法、超速离心法、凝胶过滤法、超滤离心法。
3.活性代谢物:标准品较少,难以获得。适用的药物如:扑米酮(苯巴比妥)、普鲁卡因胺(NAPA)、奎尼丁(3-羟基奎尼丁)。
4.对映体的检测:普萘洛尔的S型对映体比R型对映体的β受体阻断作用强100倍,且具有更长的半衰期。
5.作用部位药物浓度的测定:由于体内的生理屏障的存在,如血-脑脊液屏障,故对于该部位的治疗时应以脑脊液中的药物浓度为准。

常见的取样时间是如何的?
1.在患者用药5 - 7个半衰期后(血药浓度达稳态)根据临床的初步判断及测定目的进行标本采集。
2.对怀疑用量不足、疗效不好或观察疗效者一般应测定谷浓度,采血时间为早上用药前。
3.对超量使用或怀疑出现毒副反应者一般应测定峰浓度,采血时间根据测定的药物的达峰时间进行采集(有不明者及时向实验室咨询)。
4.患者处于无发作也无中毒表现的稳定状态时,采血时间可为随机的,但间隔一定时间复查时应与前一次测定时采血时间相一致。
5.监测服缓(控)释剂型者的血药浓度可在达稳态后任何时间测定,但最好测定服药前的空腹血药浓度。

来源:小桔灯网  作者:纳兰烙烙
转载请联系客服微信号:ourivd授权,谢谢合作!

声明:
1、凡本网注明“来源:小桔灯网”的所有作品,均为本网合法拥有版权或有权使用的作品,转载需联系授权。
2、凡本网注明“来源:XXX(非小桔灯网)”的作品,均转载自其它媒体,转载目的在于传递更多信息,并不代表本网赞同其观点和对其真实性负责。其版权归原作者所有,如有侵权请联系删除。
3、所有再转载者需自行获得原作者授权并注明来源。

最新评论

关闭

官方推荐 上一条 /3 下一条

客服中心 搜索 洽谈合作
返回顶部