立即注册找回密码

QQ登录

只需一步,快速开始

微信登录

微信扫一扫,快速登录

搜索
小桔灯网 门户 资讯中心 法规政策 查看内容

CFDA正式发布新版《医疗器械分类目录》

2017-9-11 01:03| 编辑: 小桔灯网| 查看: 4391| 评论: 0|来源: 医谷

摘要: 9月4日,国家食药监总局举行新闻发布会,正式发布新修订的《医疗器械分类目录》(以下简称新《分类目录》)。按照要求,新《分类目录》自2018年8月1日起正式实施。这意味着将有近一年的过渡期。新《分类目录》的总体 ...

9月4日,国家食药监总局举行新闻发布会,正式发布新修订的《医疗器械分类目录》(以下简称新《分类目录》)。按照要求,新《分类目录》自2018年8月1日起正式实施。这意味着将有近一年的过渡期。

新《分类目录》的总体说明

新的《分类目录》是在2002年版的基础上,为贯彻落实国务院修订发布的《医疗器械监督管理条例》和《改革药品医疗器械审评审批制度的意见》,结合当下医疗器械新兴类别和产品不断涌现的趋势,就原先存在的结构及分类不够合理等问题做出修订,使其更好适应当下医疗器械注册及备案的需要。

据国家食药监总局器械注册司副司长高国彪介绍,《分类目录》的修订由35名专家组成的医疗器械分类技术委员会执委会负责,包括院士和临床医学、工程技术研究等领域权威专家组成,后经反复遴选,确立了288名委员组成的医疗器械分类技术委员会16个专业组。这样的人员组成就是为了保证每一个修订部分都尽可能合理有效。

国家食药监总局医疗器械注册司司长王者雄表示,新《分类目录》增加2000余项产品预期用途和产品描述,将现行《分类目录》1008个品名举例扩充到6609个;覆盖面将更广泛,更具指导性和操作性。

新《分类目录》借鉴美国以临床使用为导向的分类体系,参考《欧盟公告机构用框架目录》的结构,将现行《分类目录》的43个子目录整合精简为22个子目录,将260个产品类别细化调整为206个一级产品类别和1157个二级产品类别,形成三级目录层级结构。

判定产品的管理类别时,应当根据产品的实际情况,结合新《分类目录》中产品描述、预期用途和品名举例进行综合判定,产品描述和预期用途是用于判定产品的管理类别,不代表相关产品注册内容的完整表述。注册申请人可以使用新《分类目录》的品名举例,或根据《医疗器械通用名称命名规则》(国家食品药品监督管理总局令第19号)拟定产品名称。

新《分类目录》不包含体外诊断试剂

根据国家食药监总局发布的关于实施《医疗器械分类目录》有关事项的通告(2017年第143号),新《分类目录》不包括体外诊断试剂,体外诊断试剂产品类别应当按照《体外诊断试剂注册管理办法》(国家食品药品监督管理总局令第5号,以下简称5号令)、《体外诊断试剂注册管理办法修正案》(总局令第30号,以下简称30号令)、《6840 体外诊断试剂分类子目录(2013版)》及后续发布的分类界定文件中有关体外诊断试剂的分类界定意见进行判定,分类编码继续延用6840。

新《分类目录》不包括组合包类产品

新《分类目录》不包括组合包类产品,组合包类产品的类别应当依据《医疗器械分类规则》(国家食品药品监督管理总局令第15号)、5号令、30号令等相关规定进行判定。

关于第一类医疗器械

《关于发布第一类医疗器械产品目录的通告》(国家食品药品监督管理总局通告2014年第8号)、《食品药品监管总局办公厅关于实施第一类医疗器械备案有关事项的通知》(食药监办械管〔2014〕174号)和2014年5月30日以后发布的医疗器械分类界定文件中有关第一类医疗器械产品的分类界定意见继续有效。自2018年8月1日起,上述文件规定的产品管理类别与新《分类目录》不一致的,以新《分类目录》的产品管理类别为准。

40种产品被降级,实行动态管理

根据新闻发布会介绍,结合产品风险和监管实际,40种成熟可控的医疗器械产品的管理类别被降低了分类级别,由三类降为二类或由二类降为一类,还有产品将不再作为医疗器械管理。

“此次降级的产品一共涉及到40个小类,分散在9个子目录中。”医疗器械标准管理研究所有源室副主任张春青回应,“一个是三类降为二类,比如有源手术器械里面的灌注泵;还有的是二类降为了一类,如除了用于眼科的之外LED手术灯。”

有降级同样有升级,部分技术不够成熟,风险高的产品类别将升级受到更加严格审批监管,“证明CFDA知道了它们的风险,开始加强监管了”。国内一家大型器械公司法规事务总监表示。

“把什么降下来了呢?产品的技术很成熟,而且安全性可控;而对技术还有待进一步加强监管的产品,我们进行升级。现在的目录实行动态管理,之后我们还会有上升的,也会有下降的。”国家食药监总局新闻宣传司司长颜江瑛说。

新分类目录2018年8月1日正式施行

根据要求自2018年8月1日起,除体外诊断试剂类和第一类医疗器械以及既往发布的分类界定文件中不作为医疗器械管理的产品分类界定意见外,原《医疗器械分类目录》(国药监械〔2002〕302号)及既往发布的医疗器械分类界定文件内容及目录废止。

原有注册与备案如何衔接

王者雄表示,新《分类目录》的框架和内容均有较大调整,对医疗器械注册、生产、经营、使用等各环节都将产生影响。为确保各方统一认识、平稳过渡、有序实施,国家食药监总局同步印发《关于实施医疗器械分类目录有关事项的通告》,给予近一年的过渡时间,以指导监管部门及相关企业贯彻执行。

王者雄还表示,针对注册管理,充分考虑医疗器械产业现状,采用自然过渡的方式实施新《分类目录》;针对上市后监管,生产、经营监管均采用新旧两套分类编码体系并行。

国家食药监总局明确:

(一)2018年8月1日前已受理并准予注册的首次注册申请项目,食品药品监督管理部门按照原《分类目录》核发医疗器械注册证。

2018年8月1日前已受理但尚未作出审批决定的首次注册申请项目,食品药品监督管理部门按照原《分类目录》继续审评;准予注册的,如按照新《分类目录》不涉及产品管理类别调整,则按照新《分类目录》核发医疗器械注册证,在注册证备注栏中注明原《分类目录》产品分类编码;如按照新《分类目录》涉及产品管理类别调整,则继续按照原《分类目录》核发医疗器械注册证,并在注册证备注栏中注明新《分类目录》产品管理类别和分类编码(新《分类目录》的分类编码为子目录编号)。

自2018年8月1日起,注册申请人应当按照新《分类目录》提出注册申请。

(二)2018年8月1日前已受理并准予延续注册的申请项目,食品药品监督管理部门按照原《分类目录》核发医疗器械注册证。

2018年8月1日前已受理但尚未作出审批决定的延续注册申请项目,食品药品监督管理部门按照原《分类目录》继续审评;准予延续注册的,如按照新《分类目录》不涉及产品管理类别调整,则按照新《分类目录》核发医疗器械注册证,在注册证备注栏中注明原医疗器械注册证编号;如按照新《分类目录》涉及产品管理类别调整,则继续按照原《分类目录》核发医疗器械注册证,并在注册证备注栏中注明新《分类目录》产品管理类别和分类编码。

自2018年8月1日起,注册人应当按照《医疗器械注册管理办法》(国家食品药品监督管理总局令第4号)和新《分类目录》提出延续注册申请;准予延续注册的,食品药品监督管理部门按照新《分类目录》核发医疗器械注册证,并在注册证备注栏中注明原医疗器械注册证编号。涉及产品管理类别由高类别调整为低类别的,注册人应当在医疗器械注册证有效期届满6个月前,按照改变后的类别向相应食品药品监督管理部门申请延续注册或者办理备案。食品药品监督管理部门对准予延续注册的,按照新《分类目录》核发医疗器械注册证;对备案资料符合要求的,制作备案凭证;并在注册证备注栏或备案凭证变更情况中注明原医疗器械注册证编号。涉及产品管理类别由低类别调整为高类别的,注册人应当按照改变后的类别向相应食品药品监督管理部门申请注册。在原医疗器械注册证有效期内提出注册申请的,如在开展产品类别转换工作期间注册证到期,注册人可向原审批部门提出原医疗器械注册证延期申请,予以延期的,原则上原医疗器械注册证有效期不得超过2019年8月31日。

(三)对于注册变更申请项目,医疗器械注册变更文件的注册证编号同原医疗器械注册证。如原注册证为按照原《分类目录》核发的,则2018年8月1日后核发的注册变更文件备注栏中同时注明新《分类目录》的产品管理类别和分类编码。

(四)2018年8月1日前已完成备案的第一类医疗器械产品,原备案凭证继续有效。按照新《分类目录》涉及产品类别由低类别调整为高类别的,备案人应当依据《医疗器械注册管理办法》(国家食品药品监督管理总局令第4号)和新《分类目录》的规定,按照改变后的类别向食品药品监督管理部门申请注册,并于2019年8月31日前完成注册。

自2018年8月1日起,应当按照新《分类目录》和《关于发布第一类医疗器械产品目录的通告》(国家食品药品监督管理总局通告2014年第8号)、《食品药品监管总局办公厅关于实施第一类医疗器械备案有关事项的通知》(食药监办械管〔2014〕174号)以及2014年5月30日后发布的医疗器械分类界定文件中有关第一类医疗器械产品分类界定意见实施备案。

(五)自2017年11月1日至2018年7月31日,国家食品药品监督管理总局医疗器械标准管理中心对医疗器械分类界定的申请,分别依据原《分类目录》和新《分类目录》给出产品管理类别和分类编码;自2018年8月1日起,依据新《分类目录》给出产品管理类别和分类编码。

有关医疗器械生产经营许可的政策

(一)自2018年8月1日起,持按照新《分类目录》核发的医疗器械注册证申请医疗器械生产许可的,食品药品监管部门应当依据医疗器械注册证按照新《分类目录》填写《医疗器械生产许可证》的生产范围和医疗器械生产产品登记表,其中生产范围应填写到一级产品类别。

自2018年8月1日起,持按照新《分类目录》核发的医疗器械注册证申请变更《医疗器械生产许可证》生产范围或增加生产产品的,食品药品监管部门应当依据医疗器械注册证将《医疗器械生产许可证》的生产范围和医疗器械生产产品登记表分成原《分类目录》分类编码区和新《分类目录》分类编码区,并明确标识,分别注明产品生产范围和产品信息。其中,按照新《分类目录》填写的生产范围应填写到一级产品类别。新旧版本分类编码产品生产范围不得混编,待全部产品均为新版产品分类编码的注册证后,不再分区。

(二)自2018年8月1日起,新发放的医疗器械经营许可证和第二类医疗器械经营备案凭证的经营范围应当分成原《分类目录》分类编码区和新《分类目录》分类编码区,并明确标识。经营范围填写到子目录类别。新旧版本分类编码经营范围不得混编,待全部产品均为新版产品分类编码的注册证后,不再分区。

附录:

新版《医疗器械分类目录》编制说明

为贯彻落实《医疗器械监督管理条例》(以下简称《条例》)医疗器械分类管理的相关要求,扎实推进医疗器械审评审批制度改革相关工作,进一步夯实医疗器械分类管理基础,国家食品药品监督管理总局(以下简称总局)根据医疗器械分类管理改革工作总体部署,于2015年7月启动了《医疗器械分类目录》修订工作。

一、修订背景

2002年,原国家食品药品监督管理局发布实施《医疗器械分类目录》(国药监械〔2002〕302号,以下简称2002版目录),对医疗器械监管和行业发展起到了积极的推动作用。医疗器械行业经过10余年的高速发展,产品种类增长迅速,技术复杂的产品不断涌现,2002版分类目录已经不能适应形势发展的要求,主要体现在以下几个方面:一是2002版目录仅提供产品类别和品名举例信息,缺乏产品描述和预期用途等界定产品的关键信息,容易导至分类管理工作中理解不一致,影响注册审批的统一性和规范性;二是技术发展新形势下,2002版目录的整体设计和层级设置显现出一定的不合理性,产品归类存在交叉。三是2002版目录已不能完全覆盖近年出现的新产品,虽然多次以分类界定文件的形式明确有关产品的管理类别,部分弥补2002版目录的不足,但因缺乏整体性和系统性,仍不能满足需要。为解决以上问题,原国家药品监督管理局自2009年开始组织开展了2002版目录修订工作,于2012年8月28日发布修订完成的《6823 医用超声仪器及有关设备》等4个子目录,并开展了其他子目录修订的研究工作。

2014年发布实施的《条例》对医疗器械分类工作提出更高要求,为解决2002版目录与产业发展和监管要求不适应的问题,在全面归纳分析历年发布医疗器械分类界定文件、梳理有效医疗器械注册产品信息,并对国外同类医疗器械产品管理情况进行研究的基础上,为进一步落实《国务院关于改革药品医疗器械审评审批制度的意见》(国发〔2015〕44号)推进医疗器械分类管理改革的要求,总局根据医疗器械分类管理改革工作部署,决定于2015年7月启动《医疗器械分类目录》修订工作,优化、调整医疗器械分类目录框架、结构和内容。

二、修订过程

按照《医疗器械分类管理改革工作方案》部署,总局成立了推进医疗器械分类管理改革联合工作组,统筹《医疗器械分类目录》修订有关工作。总局印发《医疗器械分类目录修订工作方案》,根据职责分工,总局器械注册司负责总体规划和工作协调,总局医疗器械标准管理中心(以下简称标管中心)牵头,会同总局医疗器械技术审评中心组织各有关省局、全国24个医疗器械标准化(分)技术委员会及承担《医疗器械分类目录》修订任务的11个医疗器械检验单位,具体负责修订技术工作。

借鉴国际医疗器械分类管理思路,研究分析欧盟、美国、日本等国家和地区的分类管理模式、分类管理文件,在对2002版目录、2012年发布6823等4个子目录、第一类医疗器械产品目录等分类界定文件及已获准注册的医疗器械产品注册信息梳理的基础上,经归纳总结,并多次易稿,于2016年8月形成了《医疗器械分类目录(征求意见稿)》。

2016年9月,总局对《医疗器械分类目录(征求意见稿)》面向社会公开征求意见;并致函工业和信息化部、民政部、卫生计生委等相关部委,中国生物医学工程学会、中国生物材料学会、中国医疗器械行业协会等学术团体和协会组织征求意见;同期总局组织召开面向监管、审评、检验,卫生、科研、工程专家以及代表性企业的面对面征求意见会议。与此同时,总局同步开展了《医疗器械分类目录(征求意见稿)》的WTO/TBT通报。根据各方反馈的意见,经认真研究讨论后,进一步对目录进行修改完善,形成了《医疗器械分类目录(送审稿)》。经总局医疗器械分类技术委员会专业组会议审议,进一步修改完善形成《医疗器械分类目录(报批稿)》(以下简称新《分类目录》)。

三、主要修订内容

新《分类目录》符合《医疗器械分类规则》(国家食品药品监督管理总局令第15号)(以下简称《分类规则》),目录不包括《6840体外诊断试剂分类子目录(2013版)》内容和组合包类产品。主要修订内容如下:

(一)总体情况

新《分类目录》将2002版目录的43个子目录整合精简为22个子目录;将260个产品类别细化扩充为206个一级产品类别和1157个二级产品类别;增加了产品预期用途和产品描述;在原1008个产品名称举例的基础上,扩充到6609个典型产品名称举例。

(二)子目录设置

因2002版目录从多角度划分子目录,子目录的数量较多,容易因缺乏统一的划分原则而造成目录之间交叉。新《分类目录》主要以技术领域为主线,更侧重从医疗器械的功能和临床使用的角度划分产品归属,经总局分类技术委员会审议通过,子目录数量由43个减少为22个。相比2002版目录,目录修订稿框架设置更合理、层级结构更清晰。

新版目录修订稿中22个子目录设置情况如下:

1.手术类器械设置4个子目录,分别是:通用手术器械分设《01有源手术器械》和《02无源手术器械》;因分类规则中对接触神经和血管的器械有特殊要求,单独设置《03神经和血管手术器械》;骨科手术相关器械量大面广,产品种类繁杂,单独设置《04骨科手术器械》。

2.有源器械为主的器械设置8个子目录,分别是:《05放射治疗器械》《06医用成像器械》《07医用诊察和监护器械》《08呼吸、麻醉和急救器械》《09物理治疗器械》《10输血、透析和体外循环器械》《11医疗器械消毒灭菌器械》《12有源植入器械》。

3.无源器械为主的器械设置3个子目录,分别是:《13无源植入器械》《14注输、护理和防护器械》《15患者承载器械》。

4.按照临床科室划分3个子目录,分别是:《16眼科器械》《17口腔科器械》《18妇产科、生殖和避孕器械》。

5.《19医用康复器械》和《20中医器械》是根据《医疗器械监督管理条例》中对医用康复器械和中医器械两大类产品特殊管理规定而单独设置的子目录。

6.《21医用软件》是收录医用独立软件产品的子目录。

7.《22临床检验器械》子目录放置在最后,为后续体外诊断试剂修订预留空间。

(三)目录内容

1.新《分类目录》与2002版目录相比较,内容上更为丰富和完善,产品覆盖更全面,目录的科学性和指导性明显提升。
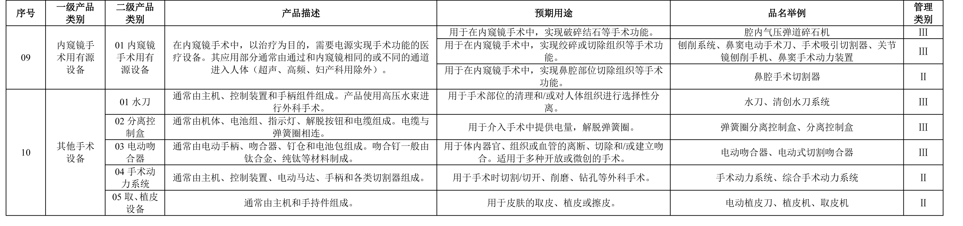
参考2012年发布4个子目录内容设置,新《分类目录》修订稿中设置:子目录、类别序号、一级产品类别、二级产品类别、产品描述、预期用途、品名举例、管理类别8项内容,见表1。2002版目录为5项内容,分别是:子目录、类别序号、产品类别、品名举例、管理类别,见表2。

   

2.目录中增加的“产品描述”和“预期用途”,是对一类产品共性内容的基本描述,用于指导具体产品所属类别的综合判定;列举的品名举例为符合《医疗器械通用名称命名规则》的规范性、代表性名称。

3.本次目录修订过程中,根据医疗器械生产、经营、使用情况的收集,对医疗器械风险变化的评估,经总局医疗器械分类技术委员会专业组审核,降低了上市时间长、产品成熟度高的部分医疗器械产品的管理类别,对于既往不规范审批的产品管理类别进行了统一。

四、其他问题说明

(一)医疗器械产品归类的优先原则

鉴于医疗器械产品的复杂性,对技术交叉或学科交叉的产品,按以下优先顺序确定归属:第一,按照临床专科优先顺序;第二,多功能产品依次按照主要功能、高风险功能、新功能优先顺序;第三,按照医疗器械管理的附件类产品,优先归属整机所在子目录或者产品类别。

(二)药械组合产品的标示

2009年11月12日原国家食品药品监督管理局发布《关于药械组合产品注册有关事宜的通告》(2009年第16号,以下简称16号公告)规定:以医疗器械作用为主的药械组合产品,需申报医疗器械注册,申请人根据产品属性审定意见,向国家食品药品监督管理局申报药品或医疗器械注册申请,并在申请表中注明“药械组合产品”。为和16号公告中的保持一致,在新目录中,按照医疗器械管理的药械组合产品,除列出管理类别外,另标注了“药械组合产品”。

内容节选

声明:
1、凡本网注明“来源:小桔灯网”的所有作品,均为本网合法拥有版权或有权使用的作品,转载需联系授权。
2、凡本网注明“来源:XXX(非小桔灯网)”的作品,均转载自其它媒体,转载目的在于传递更多信息,并不代表本网赞同其观点和对其真实性负责。其版权归原作者所有,如有侵权请联系删除。
3、所有再转载者需自行获得原作者授权并注明来源。

最新评论

关闭

官方推荐 上一条 /3 下一条

客服中心 搜索 洽谈合作
返回顶部